手机导航
网站首页
工作
招聘
岗位
猎头
急聘
人才
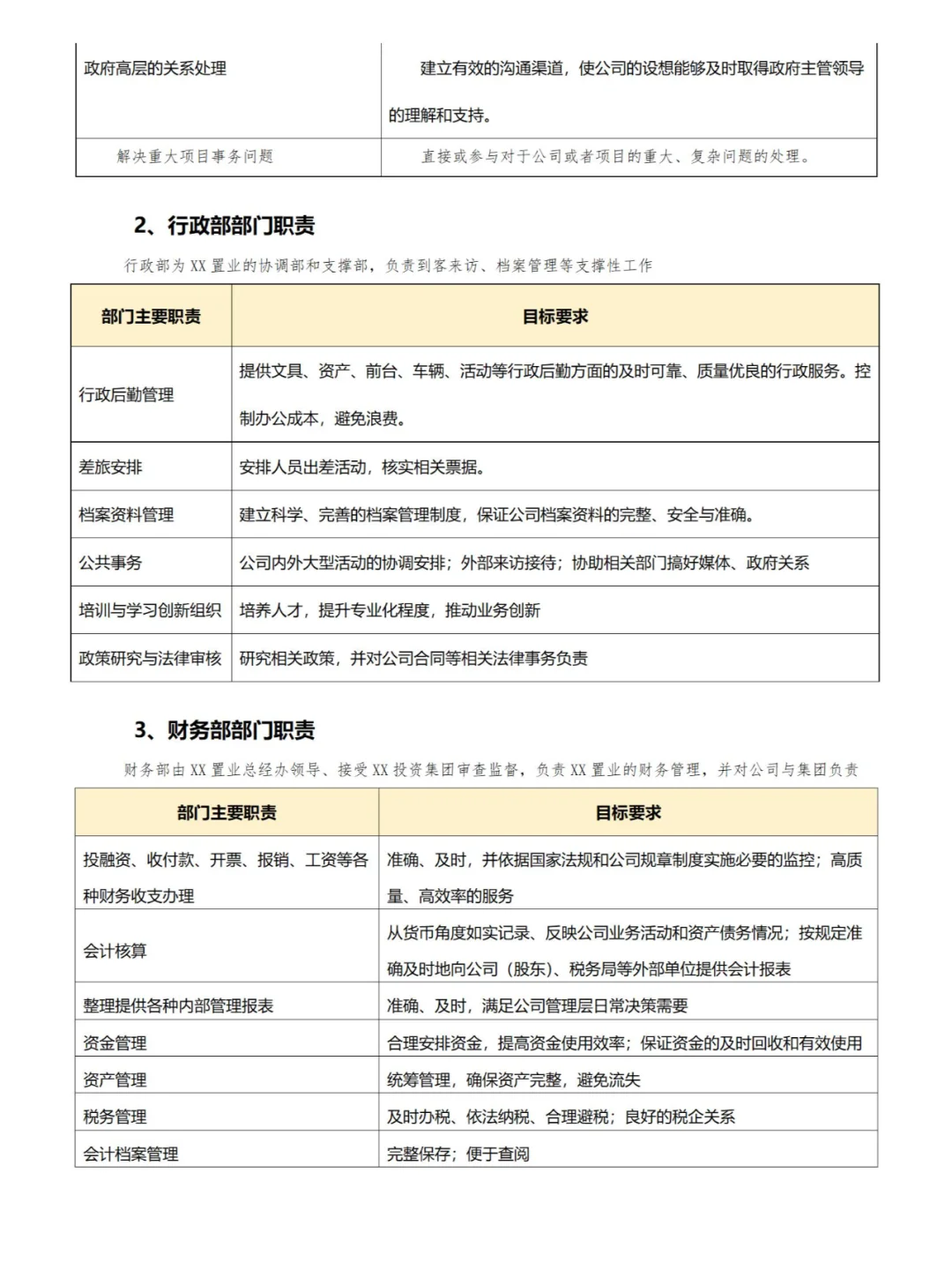
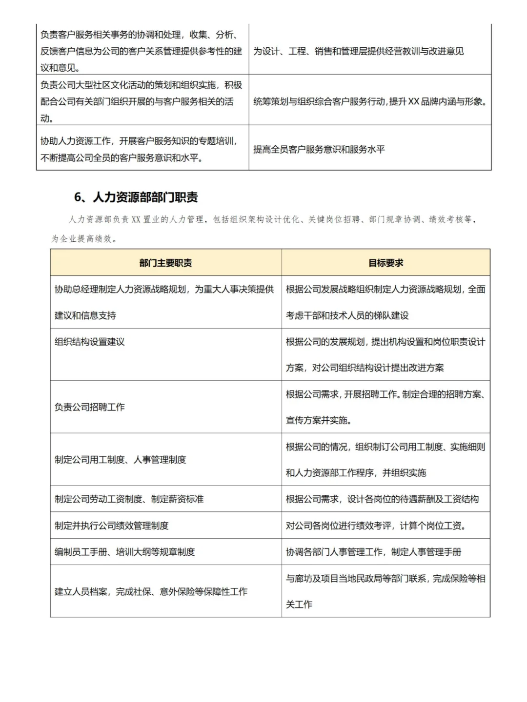
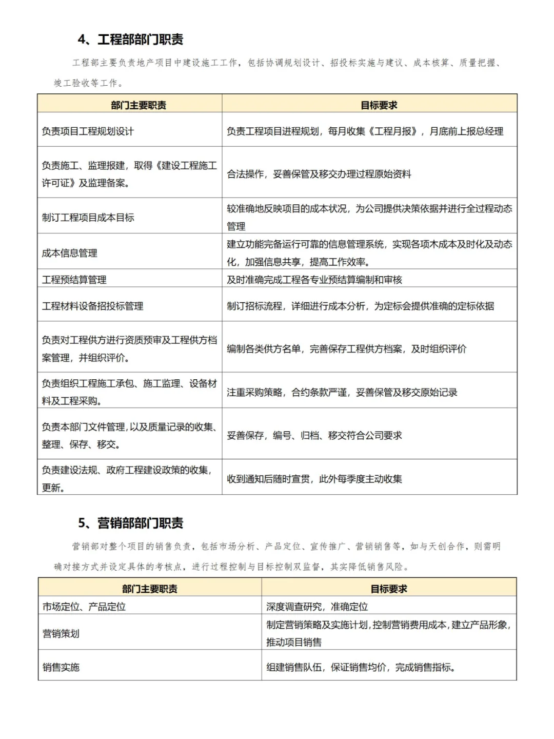
中小型公司组织架构与各岗位职责流程
发布时间:2025-08-19 20:01:49
中小型公司组织架构与各岗位职责流程
#组织架构
#岗位职责
#岗位职责说明书
#人力资源
#人事
#人事资料
上一篇:
美国游戏初创公司开放实习岗位!有人来吗
上一篇:
西安供电局,文职岗6000+双休不加班!来吗
热门文章
西安供电局,文职岗6000+双休不加班!来吗
中小型公司组织架构与各岗位职责流程
美国游戏初创公司开放实习岗位!有人来吗
一夜暴富的企业名称
办公室一角,舒适工作环境
因为找工作找得太命苦,被公司破格捞了
给大家安利个小而美公司
华润集团2025招聘
在这里等你来
大家这家公司的会计岗位怎么样?
最新文章
岗位取消,公司应该给N还是2N
一家互联网公司的岗位介绍
国内航空公司
四月缺工企业岗位表来啦
电商公司的岗位,及工作
一张图了解互联网公司岗位分类及职责
遇到调岗别拒绝,一招直接拿2N赔偿
南京各区值得去的神仙公司
公司人力资源部(架构、职责、编制、职位说明书
做小公司的会计一定要会做内账
推荐阅读
西安供电局,文职岗6000+双休不加班!来吗
中小型公司组织架构与各岗位职责流程
美国游戏初创公司开放实习岗位!有人来吗
一夜暴富的企业名称
办公室一角,舒适工作环境
因为找工作找得太命苦,被公司破格捞了
给大家安利个小而美公司
华润集团2025招聘
在这里等你来
大家这家公司的会计岗位怎么样?
岗位取消,公司应该给N还是2N
皖ICP备20008326号-9
| QQ:859242200 | 地址:江苏省宜兴市人力资源产业园 | 电话:13295639219 |
首页
搜索
留言
预订电话