927笔试!2025瑞安市事业单位人才引进55名

发布时间:2025-07-28 04:25:57   

927笔试!2025瑞安市事业单位人才引进55名

927笔试!2025瑞安市事业单位人才引进55名

927笔试!2025瑞安市事业单位人才引进55名

927笔试!2025瑞安市事业单位人才引进55名

927笔试!2025瑞安市事业单位人才引进55名

927笔试!2025瑞安市事业单位人才引进55名

927笔试!2025瑞安市事业单位人才引进55名

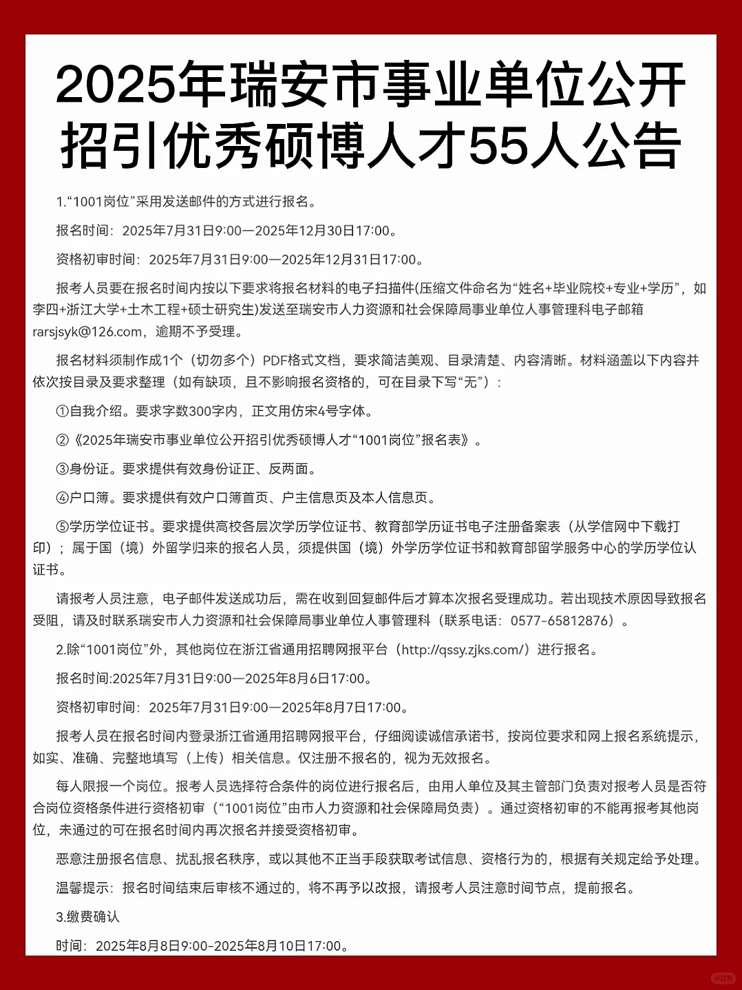
📖温州人才引进:2025年瑞安市事业单位公开招引优秀硕博人才55人公告\n.\n1⃣️报名和资格初审\n✨“1001岗位”采用发送邮件的方式进行报名。\n报名时间:2025年7月31日9:00—2025年12月30日17:00。\n资格初审时间:2025年7月31日9:00—2025年12月31日17:00。\n✨除“1001岗位”外,其他岗位在浙江省通用招聘网报平台进行报名。\n报名时间:2025年7月31日9:00—2025年8月6日17:00。\n资格初审时间:2025年7月31日9:00—2025年8月7日17:00。\n2⃣️缴费确认\n时间:2025年8月8日9:00-2025年8月10日17:00。\n3⃣️改报时间\n定于2025年8月13日9:00-11:00、14:30-17:00;地点设在瑞安市人力资源和社会保障局事业单位人事管理科(瑞安市商城大厦11楼1117办公室)。\n4⃣️打印《笔试准考证》\n时间:2025年9月24日-9月27日。\n5⃣️笔试时间和科目:2025年9月27日\n上午 9:00—11:30 《综合应用能力》\n6⃣️面试(面谈)\n通过资格复审者入围面试(面谈)。\n.\n✉️需要公告原文🉑戳小编\n.\n.\n#人才引进 #引进优秀人才 #事业单位招聘 #事业单位人才引进 #瑞安事业编 #温州原图公考 #温州人才引进 #瑞安人才引进

上一篇:🈶编|7.24新增江苏高校招聘,硕士机会多

上一篇:长沙理工大学2025年人才招聘!岗位众多!

皖ICP备20008326号-9  |   QQ:859242200  |  地址:江苏省宜兴市人力资源产业园  |  电话:13295639219  |