组织盘点如何做

发布时间:2025-07-28 00:51:05   

组织盘点如何做

组织盘点如何做

组织盘点如何做

组织盘点如何做

组织盘点如何做

组织盘点如何做

组织盘点如何做

组织盘点如何做

组织盘点如何做

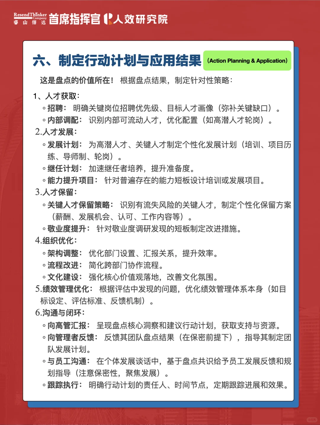
组织盘点是人才管理中的核心环节,它像给企业做一次全面体检,帮助你清晰了解“组织健康度”和“人才储备量”,为未来发展提供坚实基础。 组织盘点确实是个系统工程,得帮用户理清框架。首先需要明确盘点目的,不同目标会导致完全不同的操作路径。比如如果是并购重组,重点就在人员成本与能力匹配;如果是数字化转型,就要侧重技术人才储备。用户没说明具体场景,所以我的回复得覆盖通用场景。 核心模块应该包含六个方面:战略对齐度、组织架构、人才质量、文化氛围、运营效能、人才梯队。每个模块都需要设计具体的评估工具,比如战略匹配度可以用战略解码工作坊,人才质量要用九宫格矩阵。这些工具必须解释清楚操作要点,否则用户可能无从下手。 特别要注意提醒用户避开常见陷阱。很多企业做盘点最后变成走过场,就是因为前期目标不明确,或者评估标准不统一。还有数据收集的合规问题,现在个人信息保护法执行很严格,得提醒用户注意员工数据的安全处理。 实施流程要分解成可操作的步骤。从制定目标到结果应用,形成闭环。重点强调高管参与的重要性,没有一把手支持的组织盘点基本都会失败。最后一定要落地到人才发展计划,否则盘点就失去了意义。 从以下几个方面说清楚HR和咨询顾问到底该如何帮助企业进行组织盘点,以提高组织能力,最终致力于业务和战略有效落地。 明确盘点目的与范围(Why & What) 建立盘点框架与标准(How) 收集与分析数据(Data Collection & Analysis) 人才校准与共识会议(Calibration & Consensus) 形成盘点报告与洞察(Reporting & Insights) 制定行动计划与应用结果(Action Planning & Application) #CEO #组织盘点 #hrbp #HR #人才盘点 #人才管理 #职场 #知识

上一篇:储备经理人笔试真题30套

上一篇:人才啊

皖ICP备20008326号-9  |   QQ:859242200  |  地址:江苏省宜兴市人力资源产业园  |  电话:13295639219  |