
市教育体育局直属学校
2023年招才引智绿色通道
公开招聘工作人员公告
根据中国·河南招才引智创新发展大会办公室工作安排,依据《事业单位公开招聘人员暂行规定》《河南省事业单位公开招聘工作规程》《中共信阳市委组织部、中共信阳市委机构编制委员会办公室、信阳市人力资源和社会保障局关于进一步畅通事业单位招才引智“绿色通道”的通知》(信人社办〔2021〕37号)等文件要求,信阳市教育体育局直属学校拟面向社会公开招聘75名工作人员,现将有关事项公告如下:
一、招聘原则
严格按照《事业单位公开招聘人员暂行规定》所规定的程序、方法和要求组织实施,坚持公开、公平、公正、竞争、择优的原则,确保招聘质量。
二、招聘人数、职位及条件
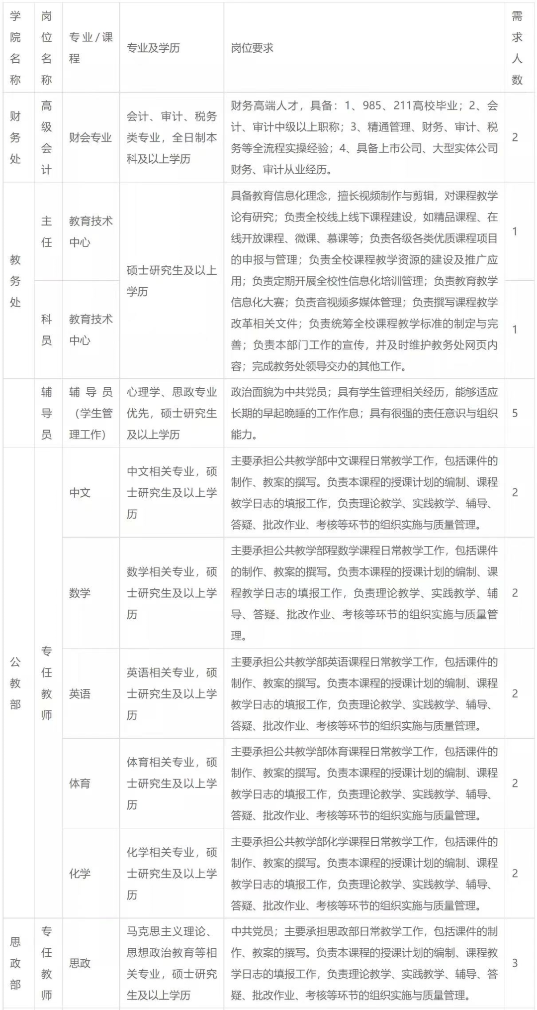
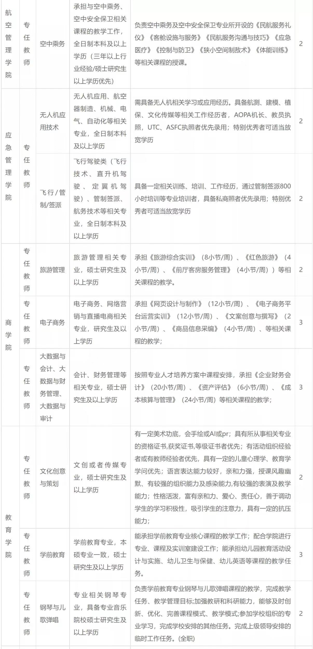
信阳市教育体育局直属学校计划招聘工作人员75名,招聘岗位的职数和具体条件见附件1:《信阳市教育体育局直属学校2023年招才引智绿色通道公开招聘工作人员职位表》。
三、报考的资格条件
(一)具有下列资格条件的人员可以报考
1.具有中华人民共和国国籍;
2.遵守宪法和法律;
3.具有良好的品行;
4.符合招聘岗位的条件要求,其中:普通高等教育一本、二本本科毕业生是指普通高校招生考生正式志愿表中以本科一批、二批志愿录取的普通高等教育本科毕业生;学历条件中除岗位注明2023届应届毕业生可以报考外,其他岗位为现已取得的学历;年龄要求25周岁以下的应为1997年4月30日以后出生,其他年龄以此类推,凡是有硕士、博士学历的人员可以报考的职位,年龄没有注明的,博士放宽至35周岁以下、硕士放宽至30周岁以下(所有年龄计算截止到2023年4月30日);本公告学历、学位等条件中的“以上”均含本级;
5.适应岗位要求的身体条件。
(二)有下列情形之一的人员不得报考
1.刑事处罚期限未满或者涉嫌违法犯罪正在接受调查的;
2.尚未解除党纪、政纪处分或正在接受纪律审查的;
3.现役军人、非2023年应届毕业的普通高等院校在校生(即在读的本科生、硕士、博士研究生不能以已取得的学历报考);
4.在职人员未经有人事管理权限的单位、部门同意的;
5.按照政策规定,到定向单位工作、服务未满服务年限或有其他限制性规定的;
6.曾在公务员招录、事业单位公开招聘考试中被认定有舞弊等严重违反招聘纪律行为未满禁考期限的;
7.不符合事业单位公开招聘人员相关政策规定回避要求的;
8.国家和省另有规定不得应聘到事业单位的。
四、招聘程序
(一)发布招聘公告及招聘流程
招聘公告发布在信阳市教育体育局和信阳市人力资源和社会保障局网站上,报考人员只能选择一个职位报考,报名与整个考试聘用过程中使用的身份证及相关信息必须一致。按照发布招聘公告、网上报名及现场确认、考试、体检、考察、公示、办理入编、聘用手续等环节进行招聘。
(二)招聘报名及现场确认
1.招聘报名
本次招聘工作采取网上报名和现场报名的方式进行,报名时间:2023年4月21日至5月15日。
现场报名:考生在省内外专场招才引智校园招聘会期间,进行现场报名及资格初审。部分单位到高校进行校园招聘时也可以现场报名及资格初审。
网上报名:采取邮箱报名的方式(邮箱:xysjytyjzp@163.com;联系电话:03766228588),考生在以上指定的邮箱投递自己的《报名表》(见附件2),《报名表》需按规定填写,不要缺项漏项(如报名时不提供联系方式,将视为放弃报考),邮件主题名称格式为:报考单位+报考专业+姓名。
初审合格人员以电话形式通知并在考试前进行现场确认。
2.现场确认
报名初审合格人员须携带本人相关证明材料(均要求提供原件和复印件)1份、近期同底版免冠一寸彩色照片2张、《报名表》(附件2)1张进行现场确认。现场确认时间及地点待定,以电话通知为准。
相关证明材料包括:
本人有效身份证件(居民身份证或户口簿)、教师资格证、就业报到证、毕业证、学位证(硕士研究生提供本人本科及研究生学历、学位证书)。
(1)应届毕业生暂未发报到证和毕业证的,须提供院校就业处出具的是否应届毕业生及学历、学位、专业证明或毕业生就业推荐函,已经签订就业协议书的毕业生还须用人单位出具同意报考证明;
(2)符合条件的留学回国人员须提交身份证、我国驻外使(领)馆教育(文化)处(组)出具的留学回国人员证明、教育部留学服务中心出具的国外学历学位认证书手续;
(3)在职人员须提供有人事管理权限的部门(单位)出具的同意报考证明。在职人员辞职或辞聘报考的,须提供有批准权限的单位在现场确认截止日前办理的辞职或辞聘手续;
(4)按照人社厅函〔2023〕34号文件要求,所有拟聘人员在办理聘用手续前须取得中小学、幼儿园教师资格证书。
现场确认合格人员,确定为参加考试或技能初测人员,并发放准考证。
报考人员在规定时间内未提交有关证明材料或证明材料不全的,则视为弃权。经审查报考人员有关材料信息不实的,取消其参加考试的资格。
通过现场确认的人数与招聘岗位的比例一般不低于3:1,达不到规定比例的,相应核减该岗位招聘人数,直至取消该岗位招聘。对我市急需、紧缺人才的岗位,经用人单位和主管部门提出意见,报市人力资源和社会保障局批准后可降低开考比例。
(三)技能初测
1.参加技能初测人员:报考局直学校体育学专业的考生,技能初测通过才能进入考试环节(其他专业不需要参加初测)。
2.技能初测内容:
体育学类:队列队形口令与示范;专业展示。
3.初测要求:参加体育类技能初测的人员着运动装、运动鞋。
4.技能初测时间及地点另行通知。
(四)考试
本次招聘工作将根据岗位报名人数和报名比例,采取不同的考试(考核)形式。各岗位具体考试形式及科目在报名结束后另行公告。考试时间暂定五月下旬,具体时间及地点另行通知。
(五)体检
体检工作由信阳市教育体育局统一组织。体检的内容和办法按照公务员录用体检、河南省教师资格申请人员体格检查标准(2017年修订)的有关规定进行。体检对象放弃体检或因体检不合格出现招聘岗位缺额的,可在同岗位应聘人员中,按考试总成绩从高分到低分依次等额递补。
(六)考察
根据考试、体检结果等额确定考察人选,用人单位派出考察组对考察对象进行考察,主要考察其思想政治表现、道德品质以及与应聘岗位相关的业务能力和工作实绩等。考察结果报信阳市人力资源和社会保障局审核。考察阶段因考察不合格出现招聘岗位缺额的不再递补。
(七)公示
根据考试成绩、体检和考察结果,择优确定拟聘用人员。拟聘用人员名单将进行公示,接受考生和社会各界的监督,公示期为7个工作日。
(八)聘用
公示期满,按照规定程序办理聘用手续。新聘用人员在接到聘用通知书后,必须在15日内办理有关手续,到用人单位报到。对本人无正当理由逾期不报到者,取消其聘用资格。
事业单位新聘用人员实行聘用合同制管理,服务期不低于三年,用人单位法定代表人或其委托人与新聘用人员签订聘用合同后办理人事代理手续。新聘用人员实行试用期制度,聘用人员为初次就业的试用期为12个月,试用期间的工资福利待遇按照国家有关规定执行。试用期满后由用人单位进行综合考核,合格的按有关规定办理正式聘用手续;不合格的,经主管部门同意并向审核机关备案后,用人单位取消其聘用资格。被取消聘用资格的人员,由市人才交流服务中心推荐就业或自主择业。
五、纪律、回避与监督
此次招聘根据《事业单位公开招聘人员暂行规定》和《河南省事业单位公开招聘工作规程》的要求,坚持公示制,实行阳光操作和回避制度。对发现违反公开招聘纪律规定的,按照《事业单位公开招聘违纪违规行为处理规定》等有关规定处理,严格责任追究。
市纪委监委驻市教育体育局纪检监察组将负责整个公开招聘工作的监督检查,对举报和申诉进行调查查处。
六、其他事项
(一)报考人员因个人原因影响考试聘用的,责任自负;务必保证电话畅通,因报名人员联系方式变化、停机、关机等原因造成无法及时接收招聘信息的,后果由本人承担。
(二)资格审查贯穿招聘全过程。应聘人员应提供真实有效的相关信息和材料,发现弄虚作假及作弊者,一经查实,将取消应聘资格。
附件:信阳市教育体育局直属学校2023年招才引智绿色通道公开招聘工作人员职位表

2023年4月20日
信阳航空职业学院2023年
春季人才招聘公告
信阳航空职业学院是经河南省人民政府批准,国家教育部备案,纳入国家统招计划的全日制航空类高等院校,也是河南省唯一一所航空类高等职业院校。
一、招聘条件
(一)基本条件
1. 具有中华人民共和国国籍,拥护中国共产党的领导,热爱教育事业;
2. 遵纪守法,品行端正,具有良好的职业道德;
3. 具备报考专业岗位所必需的基础理论和专业知识,符合相应的职称、学历、学位以及其它要求,聘用后能够按照用人单位要求及时到岗工作;
4. 报名时已取得毕业证、资格证等有关证件,具有正常履职所需的身心条件;
5. 年龄要求:除特殊岗位要求外,其他暂无要求。
(二)有下列情形之一的人员不得报名
1. 正在接受司法机关、纪检监察机关立案侦查审查的;
2. 曾因犯罪受过刑事处罚的人员和曾被开除公职的;
3. 近5年内在各级招考中被认定有舞弊等严重违反纪律行为的;
4. 有法律规定不得录取聘用的其他情形者。
二、招聘计划
(一)高层次专业人才
1. 特聘教授
学校特聘具有丰富教学经历的副高以上职称,包括航空飞行类、机械工程类、电工电子类、经贸类、汽车工程类、公共管理类、部分基础类专业,特别优秀专业人员可低职高聘。要求年龄65周岁以下,身体健康。
2. 高技能人才
具有本专业技师以上职称,实训实操经历丰富人员,包括本人参加或指导学生参加省级大赛获一等奖或国家级比赛获三等奖以上者、获得省级以上能工巧匠荣誉者、获得省级以上大师级荣誉称号者。
3. 博士
具有博士研究生学历和博士学位的人员(两证齐全),研究方向在我校开设的专业和课程范围内,已经取得了相应的学术科研成果,具有学术发展潜力,年龄在45岁以下。
(二)管理人才
聘请对高校某部门或多部门有管理经历的人员。要求应聘校领导不超过55周岁,二级学院及职能部门负责人不超过45周岁;硕士研究生及以上学历。
(三)专业技术人才
聘请具有副高以上职称或双师资格的教师担任骨干教师、专业带头人等。要求具有高校管理工作经历,硕士研究生及以上学历。
(四)教师岗及行政岗



三、招聘待遇
1.薪资:工资根据学历层次、职称、所授专业课程和工作经历确定;
2.办理国家规定的社会保险(五险一金),带薪休假、伙食补助等;
3.对具有实践经验的教师另给予行业或能力津贴;
4.符合人才引进政策或信阳市入户条件的,户口可迁入信阳市;
5.符合职称评审条件者,可参加高教系列职称评审;
6.学院提供教职工宿舍或临时家庭住房;
7.按照相关政策,提供教师业务能力、专业前沿技术等培训机会,提供各种激励政策,鼓励教师积极参加在职进修或业务培训进修班;
8.特殊人才“一人一策”。
四、报名方式
线上报名:材料须按照“应聘岗位-姓名-毕业院校-学历及专业-联系电话-高校人才网”为主题发送至:学院负责人邮箱及官方邮箱xyhkzyxyhr@163.com(如“英语教师-张三-北京师范大学-英语硕士研究生-139xxxxxxxx-高校人才网”),附件须含个人简历、学历及学位证书、资格证书、荣誉证书扫描件。【快捷投递:点击下方“立即申请/投递简历”,即刻进行职位报名】
五、联系方式
人事处联系人:杜老师
人事处联系方式:0376-8160912
人事处邮箱:xyhkzyxyhr@163.com
学校网址:http://www.xyhkxy.com/
地址:河南省信阳市平桥区震雷山风景区(震雷山商业街路口500米)
来源:河南省教育厅
5、信阳登上央视!这个美如“仙境”的地方,你一定要去......
10、春天去哪里?这些景区统统免门票啦!信阳人请收好这份旅游指南
……
更多申城故事
请长按下方图片
识别二维码 关注凌点阅读

