手机导航
网站首页
工作
招聘
岗位
猎头
急聘
人才
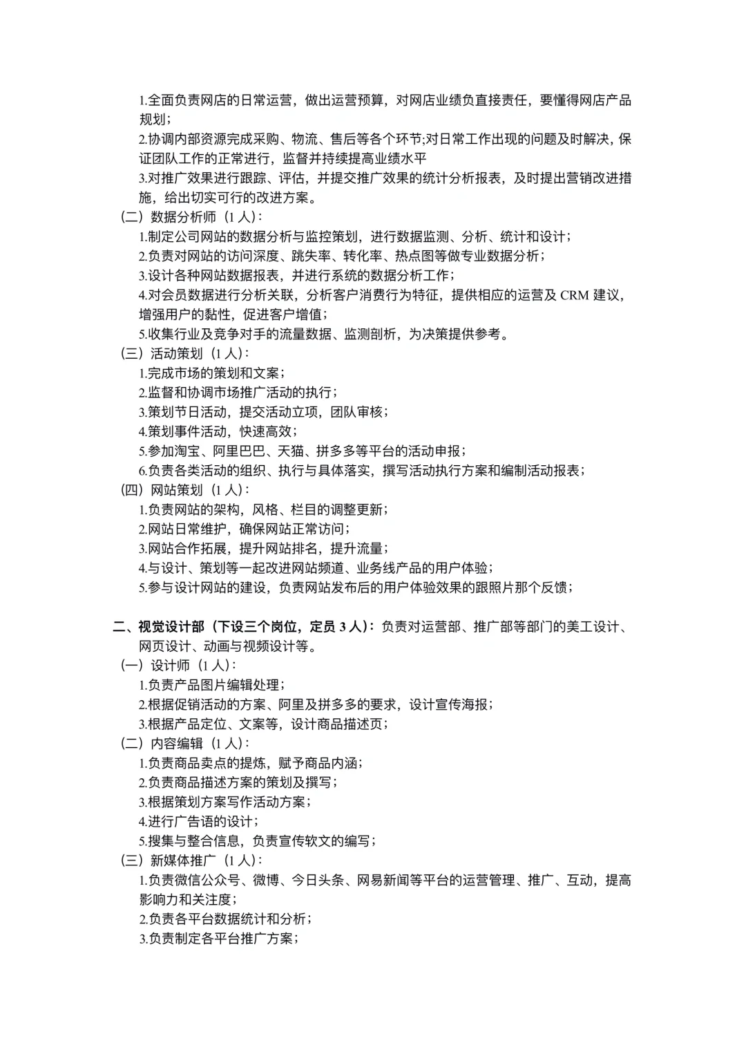
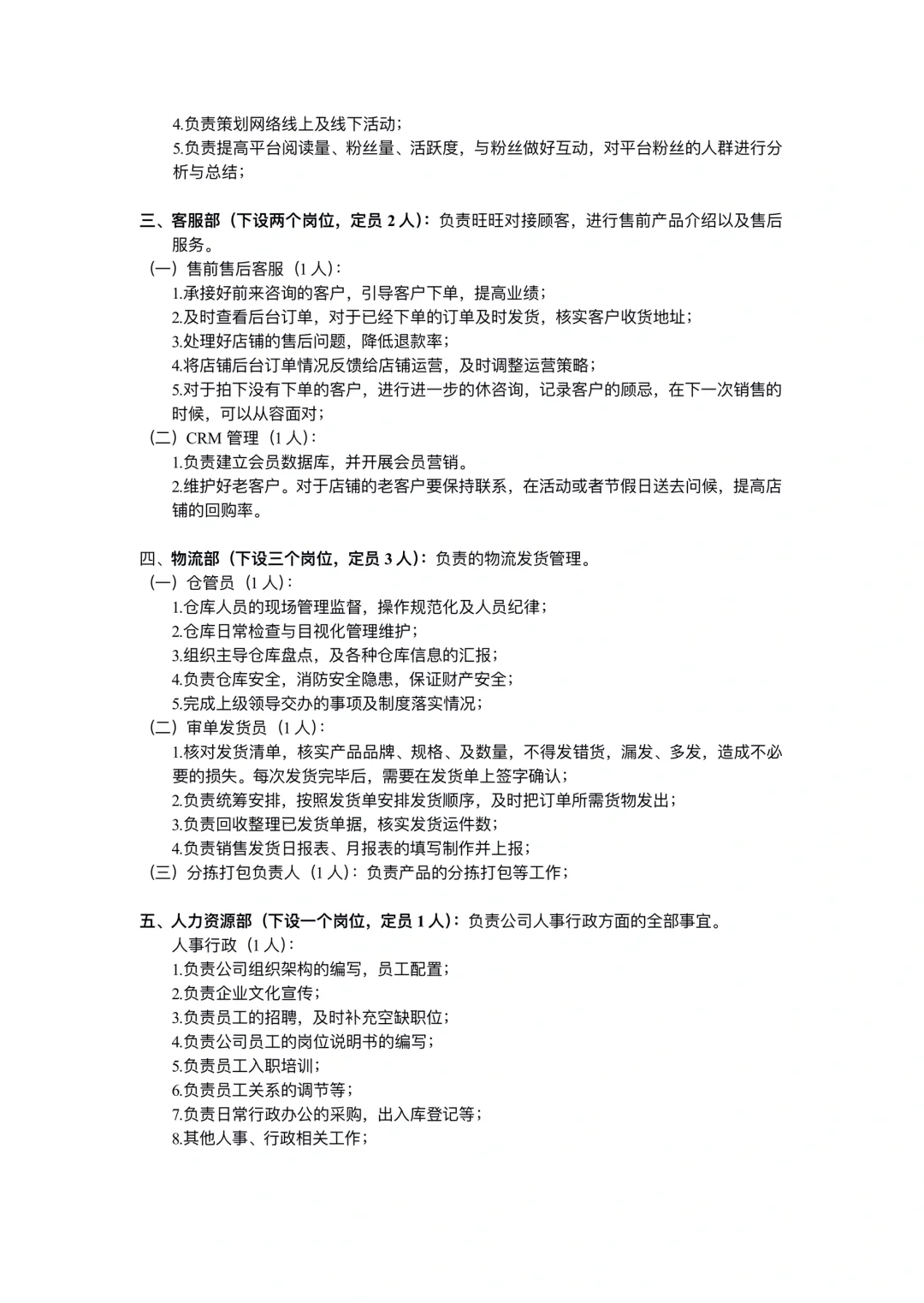
电商公司组织架构及岗位职责
发布时间:2024-10-08 20:07:16
电商公司组织架构及岗位职责
#管理系统
#电商
#员工管理
#企业管理
#职场
#岗位职责
#组织架构
#组织架构图
#电商
上一篇:
今日分享:财务部组织架构及岗位职责
上一篇:
员工职级薪酬等级表,太直观了
热门文章
深圳罗湖区医院缺采血护士🎉
有愿意来来烟草专卖局的嘛?
郓城县人民医院招聘,就靠这口诀!
从海员开始的人生逆袭!🚢
徐州中医院招聘145人(护理82人)🤗
避雷重庆市人民医院
家门口铁饭碗!!大专可报!
永年各医院人事代理招聘公告
还有机会!内蒙古华为集团的岗位、急招‼️
龙华区🏥招聘护士!
最新文章
大同市第六人民医院招聘,这次真的放水了啊
10月10日更新|事业单位招聘岗位信息汇总
河北医科大学第一🏥召一批护士
泰安护理岗给你汇总好了!上岸机会来了!
11.8日首场校招来吗 在温州医科大学茶山
南开中医院招聘前台导医3名,8小时上五险
急招!某两自一包公办学校招聘:
26内蒙古公费师范生招聘形式汇总
招校长
🎉苏州私立学校招聘教师90名‼️
推荐阅读
社区办公室干事 年龄45周岁以内🔥
快点来!酒店前台急聘!!
重庆长安 央企 急聘
急聘日结工!当天结算,薪资秒到账!
急聘服务员 厨房帮工 二厨‼️‼️
苏州吴江保底1万急聘美容养生师,包吃住
【急聘家居导购】
不想做得能家的金丝雀吗?
得物26届研究生校招
过完国庆,互联网大厂简历投递需要注意。。
【锐科激光 | 央企龙头 | 急聘工程师】
琼ICP备2025051398号-21
| QQ:888888888 | 地址:地球村88号 | 电话:1888888888 |
首页
搜索
留言
预订电话