手机导航
网站首页
工作
招聘
岗位
猎头
急聘
人才
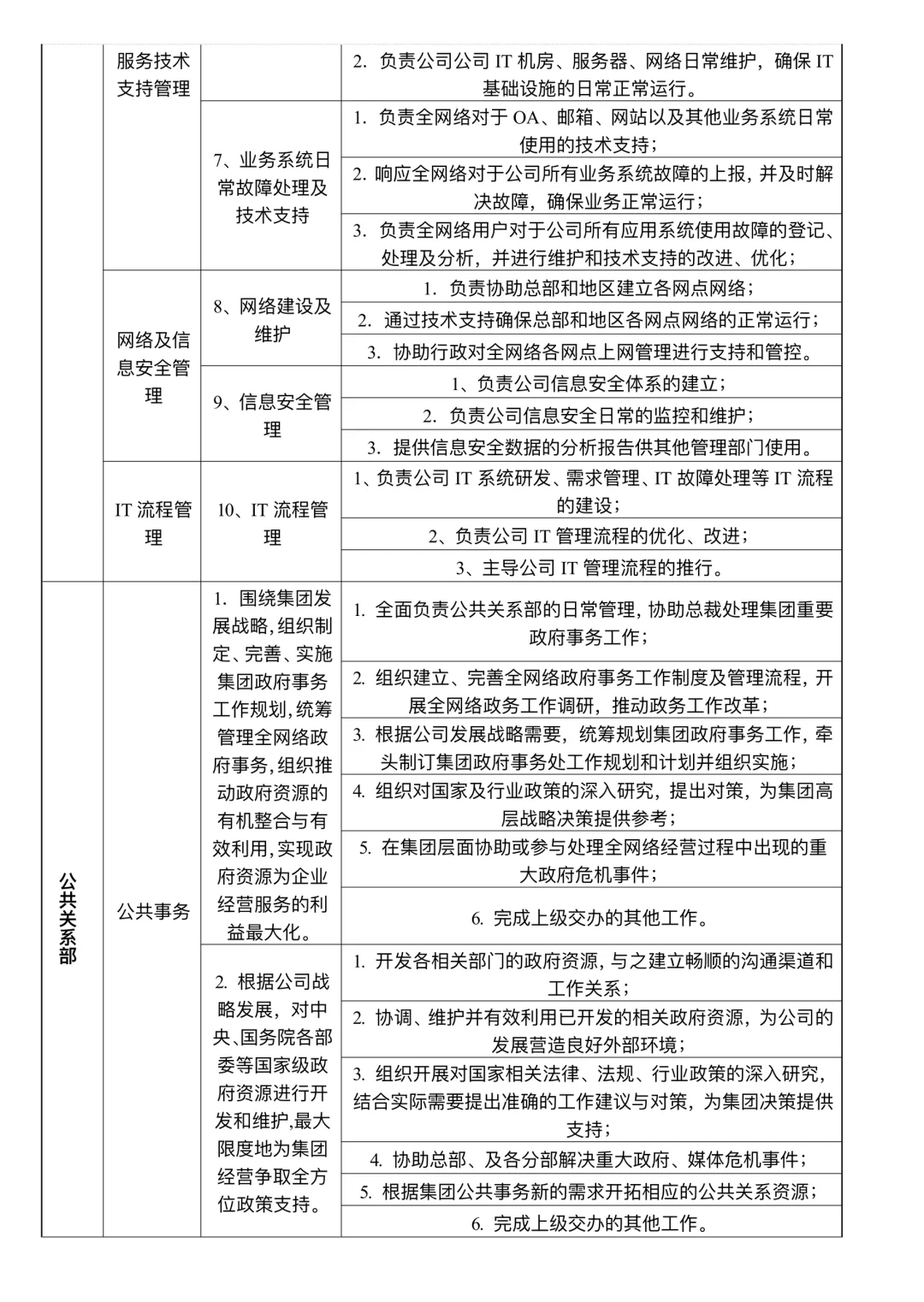
组织架构及部门职责
发布时间:2024-10-08 15:59:23
组织架构及部门职责
#组织架构
#部门职责
#公司管理
上一篇:
🇲🇾 0经验毕业生起薪最高Graduate Program
上一篇:
分享1份客服专员岗位明细
热门文章
广州白云区货代公司招人啦
腾讯急招,可内推!!
BOSS直聘求职路上的治愈瞬间
石岐大信招人啦
邯郸喜糖打包兼职!超甜工作🍬
保底5000 朝九晚六 不是贷款不是催收!
招人啦 无责底薪4k 高提成 双休
三角洲工作室急招打手,量大管饱,结账稳定
在BOSS直聘遇到职场遇到真良师
给我的梦中情司招人了🥹全员远程办公
最新文章
腾讯新部门 10 月急招专业不限自由
BOSS直聘遇到治愈系HR,求职路上的光
我需要个助理,谁来?
腾讯新部门 10 月急招专业不限怕工作单调周
BOSS直聘奇遇记:遇良师,职场启航
门店缺服装导购,你行就来!
邪修找工作真的爽...
在BOSS直聘遇到心软良师HR,求职焦虑
HR表情包
招聘 校医10名
推荐阅读
央企招聘、长沙央企招聘、央企直签、央企工
生物学研究院CICC!提供北京落户福利!
好学生思维是找不到好实习的!
中粮集团2026校园招聘
被国企偏爱的候选人都是这样准备面试的
25年某军工央企单位招聘生产保障岗8人
2026国企秋招开启!应届生速冲!🚀
9.25 保定国企 不是补录而是急招!!!
大学生就业管理热情诚信
常州央企招聘
10.9 假期结束啦,秋招持续更新中!
琼ICP备2025051398号-21
| QQ:888888888 | 地址:地球村88号 | 电话:1888888888 |
首页
搜索
留言
预订电话