可加保,可加保,稀缺啊,现在占个坑,以后继续补充点;
可月交还领取利益不错,也稀缺。
挥一挥衣袖,不带走一片云彩,就这么快,分别的日子在月底。
男士领取更高,交费选择也很多。
所以,我得写一篇。上次爱心的我正写一半,消失了。
还是想给有特色的产品留下一篇。
概要:
一、投保规则
二、40岁女的几种交费方案
三、领取速查
四、健康告知-无。
五、公司介绍、增值服务

一、投保规则
1、被保人年龄:0~62周岁
2、保障期限:终身,
3、交费期:3/5/7/10/15/20年,交至55/60/65周岁,
4、开始领取年龄:女55/60/65周岁,男60/65/70周岁;一旦确定,不能变化。
5、领取频率:年领、月领,月领=年领*8.5%,领取前可变更。开始领取后不可变更。
6、领取方案:5种方案,保证返还保费,保证10/15/20/25年领取(开始领取后现价为0,或保证领取后现价为0)
长寿人群/丁克/多张保单的,选领的多的。也可以大众化选保证领取20年。
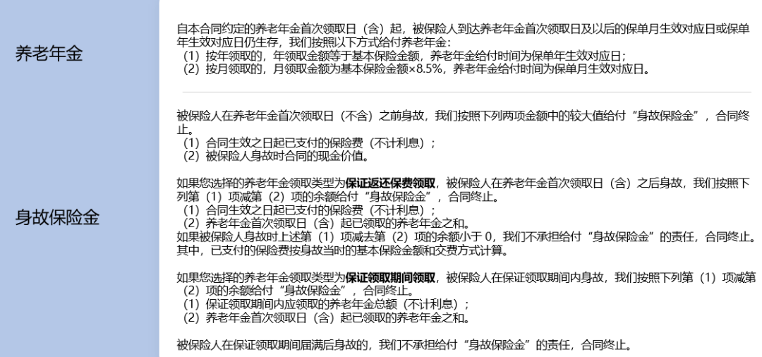
7、身故金:

8、加保:交费期内可加保;每次/年可增加20%,累计可增加投保时的基本保额的100%
加保条款(9.4条)

9、最低保费:趸交最低30万,年交保费为5000元(月交=年交*0.09,季交=年交*0.27,半年交=年交*0.52)。总保费不低于30万。
10、可选(不建议):投保人60岁内的意外身故全残豁免后续保费,附加这个险需要健康告知,所以身体略有问题就不建议。意外险100万意外身故全残,也就299元/年。
二、40岁女的几种方案(更多方案,私信我年龄性别、预算、交费期,领取年龄,可做计划书和对比方案,+V:18518183352)
40岁10年交,最早可选55岁领。
以40岁女5年交费,60岁开始领为例:
交5个10万,领45个44500元(保证20个)

如果想看不同领取方案,私信我吧。性别年龄,预算想法,已有保单或已有方案。
三、领取速查(5年交费)、投保最高年龄速查


四、公司介绍、增值服务、养老社区对接



更多方案,更多选择,扫码~~

