一、公司简介
保定市新华书店隶属于河北省新华书店有限责任公司,是全市最大的国有出版物发行企业,拥有出版物总发行资质,主营业务包括教材、教辅、一般图书、电子音像出版物发行,教育装备、数码及数字教育产品销售等。保定市新华书店拥有5家总部直属公司、21家县店分公司,县级网点24家,乡镇级网点30家,卖场总面积4.6万平方米,员工总数近800人。
保定市新华书店始终以习近平新时代中国特色社会主义思想为统领,牢牢把握正确政治方向和工作导向,全力保障中小学教材“课前到书”和政治理论读物发行政治任务,大力开展河北省惠民书市、新华书香节等文化惠民活动,推动我市全民阅读工作持续深入开展。近年来,大力实施转型升级和融合发展战略,构建了布局合理、类型多样、遍布保定城乡的现代发行网络,打造了区域化分布式图书电商平台“新华优选连锁商城””抖音直播”,创建了“新华·小桔灯”“隶卷新语”“新华·品阅生活”“言只堂 ”等极具影响力的子品牌,因社会效益和经济效益显著,保定市新华书店先后被评为“河北省文明单位”“保定市文明单位”“融合出版创新发行示范单位”“知名文化企业30强”等荣誉称号。
保定市新华书店在当地出版物市场上发挥着重要作用,具有很高的社会美誉度和品牌影响力。现面向社会为雄安新区门店公开招用各类英才,共创保定市新华书店美好明天。
二、招用方式和原则
坚持德才兼备,贯彻民主、公开、竞争、择优的原则,实行公开招用,在考试、考核的基础上择优招用。
三、招用岗位
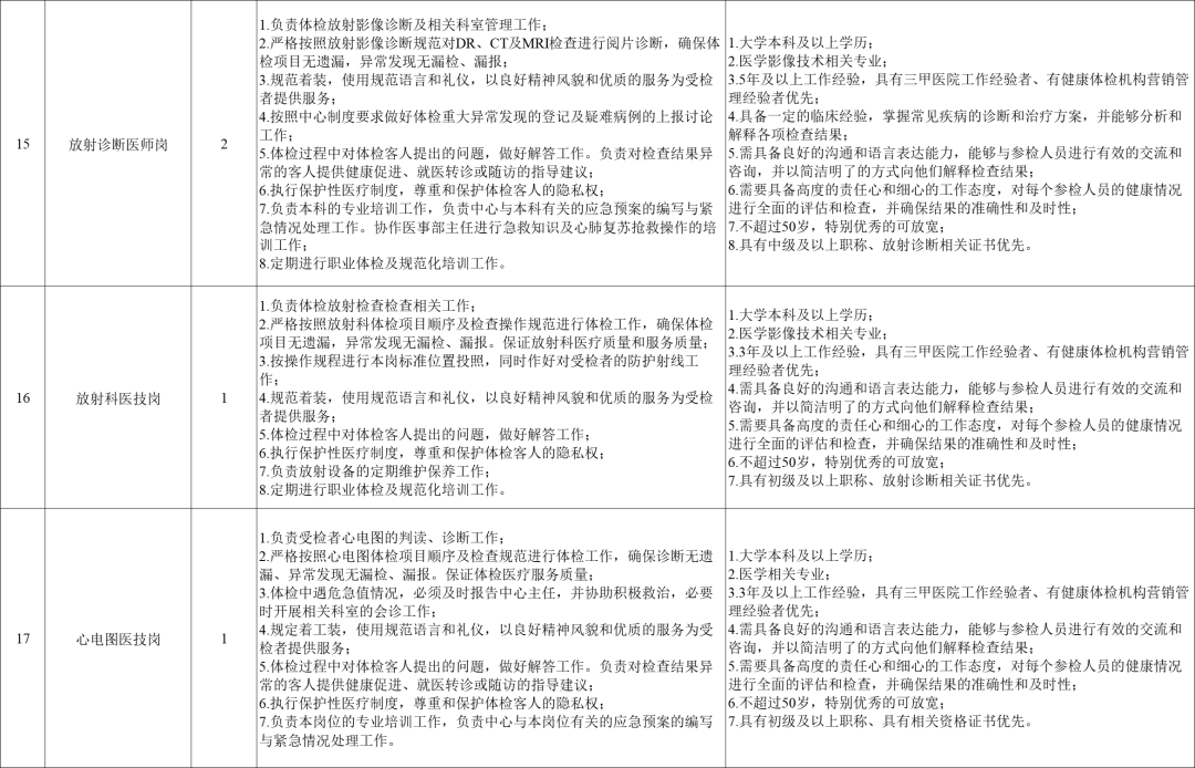
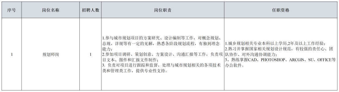
1.本次招用劳务派遣员工岗位涵盖:门店新媒体运营岗位、门店营销策划岗位、门店营业员岗位、门店绘本推广岗位、门店收银员、门店信息维护。详见《2023年度保定市新华书店雄安新区门店劳务派遣人员招用需求明细表》。

2.工作地址:河北雄安新区容东门店、容西门店。
四、招用条件
1.具有较高的政治素质,增强“四个意识”、坚定“四个自信”、做到“两个维护”,坚决贯彻党的路线方针政策。
2.具有招用岗位所需的任职资格条件,具有与岗位要求相适应的专业能力,已按期毕业并取得相应学历学位证书,熟悉出版发行行业发展情况,认同保定市新华书店企业文化,具有较强的敬业精神、创新意识和团队协作精神,自觉维护企业利益。
3.具有较强的事业心和责任感,工作积极主动,适应能力强,具有正常履行职责的身体条件和心理素质。
4.坚持原则,作风优良,公道正派,廉洁自律,自觉遵守国家法律法规,依法依规办事。
5.具备能胜任岗位要求的身体条件。
6.无犯罪记录,无重大失信记录。
7.具有中华人民共和国国籍。
五、招用对象
1.新华书店雄安新区门店人才招用1993年12月1日(含)之后出生的全国普通高等院校本科(本科起点)及以上学历毕业生,一般应于2023年7月31日前获得教育部学历学位认证的毕业生。
2.特殊需要的管理人才和专业人员的年龄根据实际工作需要可适当放宽。
六、招用流程
1.报名
本次招用采取投递简历、资格筛选、笔试、面试、录用等程序相结合进行。应聘者可通过《雄安公共招聘网》进行报名并投递简历。每人仅限投递1个岗位,严禁重复投递简历,违者失去招用资格。
(1)网上申报:考生登录雄安公共招聘网(网址:https://rongdong.xatalent.cn/content/jobs/company/314.html),查询职位信息,进行网上报名。
(2)报名需上传资料:
将本人身份证复印件照片、高校毕业生复印件照片、学信网下载打印《教育部学籍在线验证报告》《学位证书在线验证报告》照片通过附件简历的形式上传。
(3)报名时间:2023年11月27日9:00至12月3日24:00
2.笔试
(1)报名截止的2日内,用人单位对投递简历进行资格复核,经复核通过,会以短信、邮箱的方式通知有资格进入笔试的考生参加考试,未通过简历复核的应聘者不再另行通知。
(2)应聘者在指定考场进行现场上机考试,未在指定考场签到并提交本人资料参加考试者成绩不予认可。
(3)应聘者在考试前30分钟之内打开登录网址,输入通行证号和投报简历时填报的邮箱进行登录,按提示填写个人信息,等待考试。
(4)考试主要考察应聘者语言能力、数学能力、逻辑能力等综合素质。
(5)整场测评在考试开始的60分钟后结束,请注意把握好时间。
(6)注意事项
①考试开始15分钟后禁止迟到的应聘者入场。
②在整个考试期间,请勿随意跳转到其他页面或关闭浏览器,任何作答中断都会被记录,导致考试成绩无效。
③考试中如遇到网络故障,系统会自动记录您的答题情况,重新连接网络,按之前的登录方式重新登录即可。
④考试期间有任何异常问题请及时求助现场考官。
⑤笔试结束后2日内,会以短信、邮箱的方式通知考生,请保持通讯畅通,未进入下一环节者不再另行通知。
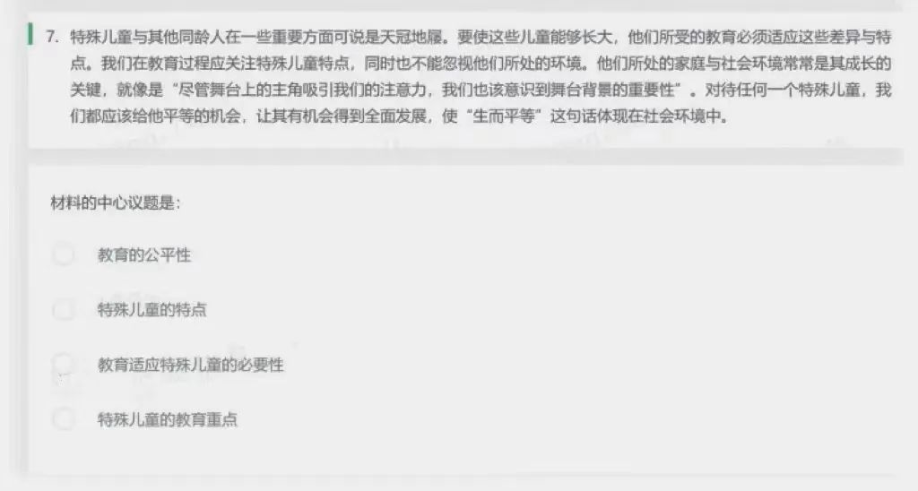
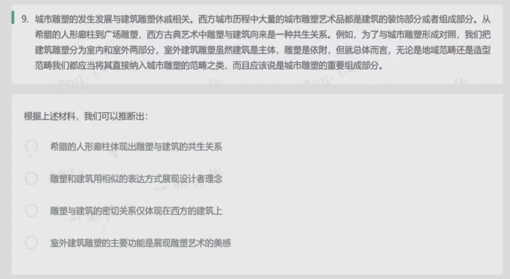
(7)笔试例题
①语言能力


②数学能力


③逻辑能力


④心理风险计算机自适应测验

3.面试
面试时间:面试的具体时间、地点及有关要求等会以短信、邮箱的方式通知应聘者。
(1)面试采取线下、半结构化面试的方式进行。
(2)面试有关要求。每位考生在入闱后抽签决定面试顺序。面试结束后立即离开考场,不得返回面试室和候考室,不得在考场附近逗留、议论。对违反规定的,取消面试资格或面试成绩,考生抽签时仍未到候考室视为自动放弃。
4.考核、体检
考核、体检具体时间、地点及注意事项会以短信、邮箱的方式通知应聘者。
(1)考核由其主管部门组织。主要审核本人档案和相关证明资料,采取多种形式,全面了解被考核对象的政治思想、道德品质、自律意识、业务能力、工作实绩以及需要回避等情况。对其报考条件进行资格复审。
(2)初次体检不合格人员允许复查一次,复查仍不合格者,取消招用资格。
(3)对考核、体检不合格考生或主动放弃考核、体检的考生,取消其招用资格,按招用岗位综合成绩从高分到低分依次递补,并对递补考生进行考核、体检。
5.通知
根据考试综合成绩和体检、考核情况,确定拟用人选,会以短信、邮箱的方式通知应聘者。招用前因各种原因取消拟聘人招用资格或拟聘人选放弃招用的,将根据考试综合成绩从高分到低分依次递补,并对递补考生进行考核、体检和通知。
6.招用
(1)招用人员要按照程序和要求在规定的时间内报到,对无故不报到者将
取消招用。
(2)劳务派遣公司同招用人员签订《劳务派遣合同》,并为招用人员办理相关手续。按照有关政策规定实行试用期制度,试用期包括在招用期内。
(3)符合河北省新华书店有限公司招聘条件的,待省店公司招聘时可参加考试,合格者转为省聘员工。
七、招用注意事项
1. 应聘人员一经正式报名,即视为完全接受本公告的各项规定。报名和考试期间请务必保管好个人的证件和信息,因个人原因造成丢失、被他人盗用及信息被恶意篡改所造成的后果,由考生自负。
2. 人才招用严格执行亲属回避制度。应聘者不得报考近亲属(夫妻关系、直系血亲关系、三代以内旁系血亲关系、近姻亲关系)所在单位的招用岗位。
3. 资格审查贯穿招用全过程。应聘人员应提供真实有效的相关信息和材料,
凡弄虚作假者,一经查实,即取消应聘和招用资格。
4.保定市新华书店有权根据岗位变化及报名情况等因素,调整、取消或终止岗位招用工作,并对本次招用享有最终解释权。
5.本次招用不收取任何费用,不授权任何机构进行培训,请提高警惕,谨防受骗。
八、报名咨询
河北雄安标线人力资源服务有限公司
联 系 人:陈站长
咨询电话:19801707073