根据中央编办、国家卫健委、教育部等5部门《关于做好大学生乡村医生专项计划编制保障工作的通知》(中编办发〔2023〕248号)文件精神,为补充优化我市乡村医生队伍,提升乡村医疗服务水平,结合我市实际,现将绵阳市大学生乡村医生专项计划人员招聘工作有关事项公告如下:
一、招聘对象覆盖范围:
一是2023年大学生乡村医生专项计划招录的大学生;二是2020年新冠疫情以来通过“免试政策”进入村卫生室工作的大学生。
二、资格条件:
1.具备临床医学、中医学类、中西医结合类等专业大专及以上学历。
2.以应届生身份(含尚在择业期内未落实工作单位的毕业生)进入村卫生室(不含社区卫生服务中心)服务,且目前仍在村卫生室服务。备注:在择业期(国家规定择业期为两年)内未落实工作单位的医学专业高校毕业生,即:2022年6月1日以后毕业但未落实工作单位,其户口、档案、组织关系仍保留在原毕业学校,或者保留在各级毕业生就业主管部门(毕业生就业指导服务中心)、各级人才交流服务机构和各级公共就业服务机构的毕业生。
3.现工作的机构为乡镇卫生院(不含社区卫生服务中心)下设或一体化管理的公办村卫生室(不含社区卫生服务站)。
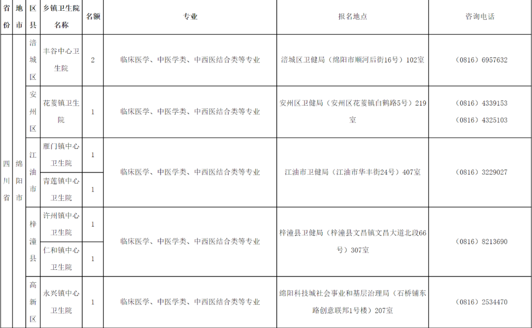
4.具体岗位名额详见附件1。
三、招考条件
(一)具有中华人民共和国国籍。
(二)思想政治素质好,拥护中国共产党领导和社会主义制度,品行端正,遵纪守法。
(三)自愿从事乡村医疗相关工作,作风踏实,吃苦耐劳,甘于奉献,组织纪律观念强。
(四)具备岗位所需的专业、技能和其他条件。
(五)具备正常履行职责的身体条件和心理素质。
(六)符合法律法规的其他条件。
(七)凡有下列情形之一的,不得报名。
1.曾受过刑事处罚的,曾受过开除中国共产党党籍等党纪政务处分的。
2.各类考试违规违纪在禁考期内的。
3.被依法列为失信联合惩戒对象的。
4.正在接受纪律审查或司法调查尚未做出结论的。
5.违反有关规定不适宜招聘到相关岗位的。
资格审查贯穿招聘全过程。任何时候发现被招聘者有不符合招聘资格条件、弄虚作假等情形的,取消招聘资格,所产生的后果由被招聘者本人承担。
四、招聘程序
1.本次招聘采用现场报名(免交报名费),报名时间:2024年3月18日—19日(工作日)上午:09:00-12:00,下午:13:00-17:00。此次报名由涉及大学生乡村医生专项计划的县(市、区)卫健局(名单见附件)组织。
报考考生要仔细查阅“公告”,详细了解招聘对象、职责、范围、条件以及相关政策规定、有关注意事项等,并根据自身情况进行报名。每位报考考生限报一个岗位。
报名时,报考考生须提供本人有效居民身份证、毕业证,原件及复印件各1份,及所在乡镇村卫生室工作证明。
2.资格初审。大学生乡村医生专项计划人员专项招聘人员资格审查工作由涉及的县(市、区)卫健局负责,资格审查贯穿招考全过程。报考考生3月22日期前,咨询涉及县(市、区)卫健局初审结果。如因报考考生本人未完整、准确填写报名信息造成报名未成功的,责任由报考考生本人自负。
3.考核。采取笔试和面试成绩按照5:5的比例综合打分后方式择优录用,根据中组部、人力资源社会保障部、国家卫生健康委有关文件精神,此次大学生乡村医生专项招聘不设开考比例。考试时间:2024年3月25日上午09:00-11:00,满分100分,考试范围主要为乡村医生岗位所必须的专业知识、业务能力和工作技能等方面知识。
4.面试。笔试成绩超过70分的考生进入面试资格,须持《报名信息表》、本人有效居民身份证、毕业证及小二寸近期免冠正面证件照片1张(背面工整书写姓名、报考岗位)、原件及复印件各1份,准时到绵阳市卫生健康委员会指定的面试场地参加面试。无故不参加视为放弃资格。
笔试和面试时须携带本人《准考证》和有效《居民身份证》(不含过期身份证和身份证复印件)。笔试和面试成绩及进入资格复审人员名单(根据招考岗位及人数等额确定,若最后一名考试成绩相同,则采取加试的办法确定)将于考试结束后5个工作日内在“绵阳人事考试网”网站上公布,报考考生可登录网站查询。如对考试成绩有异议,可由本人持有效《居民身份证》、《报名信息表》和《准考证》在成绩公布3日内到绵阳市卫健委书面申请查分。
5.体检。体检由涉及县(市、区)卫生健康委组织实施,在有资质的体检医疗机构进行。体检的项目和标准参照修订后的《公务员录用体检通用标准(试行)》和《公务员录用体检操作手册(试行)》执行。其中,乙肝检测项目按国家人社部、教育部和卫生部《关于进一步规范入学和就业体检项目维护乙肝表面抗原携带者入学和就业权利的通知》的要求执行。本公告发布后至本次公开招聘实施体检时,如国家出台体检新规定,按照新规定执行。
初次体检不合格的,可在接到体检结果通知7日内持本人有效居民身份证向市卫生健康委书面申请复检一次,申请复检人员的体检结果以复检结果为准。
6.公示。合格人员在绵阳人事考试网、市卫生健康委网站进行公示,公示期为7个工作日。对公示期间反映有严重问题并查有实据、不符合招聘资格条件的,取消该拟招聘人员的资格。
7.确定招聘人员、岗位。公示期满后,大学生乡村医生专项计划招聘人员由市卫生健康委根据资格审查、考试成绩及体检等情况,会同相关部门确定招考人员名单并通报各县区卫生健康局。各县区卫生健康局按照“分数优先、遵循自愿、服从调配”原则,组织招聘人员凭分数高低排名选岗。
8.考核。大学生乡村医生专项计划人员专项招聘人员考核分为年度考核和期满考核,年度考核由服务单位组织。服务期满后,由各县区卫生健康局统一组织期满考核并出具考核结果证明。
五、聘用管理
1.按照考试或考察结果择优确定拟聘人员,按程序报批或备案后,由乡镇卫生院与受聘人员签订聘用合同,明确派至具体村卫生室服务。
2.纳入事业编制的大学生乡村医生应当在村卫生室继续服务不低于6年(不含参加规范化培训时间)。
3.纳入事业编制的大学生乡村医生应当在入职后3年内考取执业(助理)医师资格,如未能按期取得相应资格,则解除聘用合同。
六、严肃招聘纪律
1.严格执行事业单位公开招聘有关政策规定,切实做到公开、公正、公平,择优聘用。
2.严格执行事业单位公开招聘工作程序,严肃工作纪律,严守工作秘密,严格落实《事业单位人事管理回避规定》。
3.应聘人员以不正当手段获取应聘资格,如伪造、涂改证件、证明等,或在考核、体检、考察过程中出现作弊等违规违纪行为的,取消其应聘资格。
4.对公开招聘中出现的违规违纪行为,按《事业单位公开招聘违纪违规行为处理规定》处理;构成犯罪的,移交司法机关追究刑事责任。
其他程序按《事业单位公开招聘人员暂行规定》执行。
本次招聘流程由市卫健委纪委全程监督。
监督电话:2218534

