
2024年宁波职业技术学院公开招聘高层次、高技能人才公告
根据《宁波市事业单位公开招聘工作人员实施办法》的有关规定,宁波职业技术学院决定面向全国公开招聘具有高层次、高技能人才115名,现就有关事项公告如下:
一、招聘单位简介
宁波职业技术学院是由宁波市人民政府举办的全日制高等职业院校,具有65年的办学历史。学校现有10个二级教学机构,5个本科专业,38个专科专业,在校全日制学生12300余人。学校着力建设一支高水平“双师双能”师资队伍,拥有国务院特殊津贴专家、国家教学名师、全国行业教学名师、教育部产业导师资源库技术技能大师、黄炎培职业教育“全国杰出教师”、“全国技术能手”等一批高水平教师,其中,正高职称69人,副高职称183人,博士研究生98人。
学校是首批国家示范性高等职业院校、国家“双高计划”学校、国家优质专科高等职业院校、浙江省重点建设高职院校和浙江省国际化特色高校。先后获全国职业院校“教学管理50强”“学生管理50强”,全国高职院校“服务贡献50强”“国际影响力50强”“教学资源50强”“学生发展指数100所优秀院校”“教师发展指数100所优秀院校”,以及“2019亚太职业院校影响力50强”等。2023年软科中国综合类高职院校排名第四。
二、招聘原则和办法
招聘工作坚持公开、平等、竞争、择优原则,按照德才兼备的用人标准,采取公开报名、统一考试和择优聘用的办法进行,通过资格审查、考核、考试(试讲、专业技能测试、面试等)、体检和考核等程序面向社会公开招聘报备员额制高层次、高技能人才,统一纳入事业编制管理。
三、招聘对象基本条件
(一)遵守中华人民共和国宪法、法律和法规;
(二)遵守纪律、品行端正,具备良好的职业素质;
(三)具有招聘岗位所需的学历、资历、专业知识和专业能力、任职资格、职业(执业)资格及技能要求;
(四)具有适应岗位要求的身体条件;
(五)具备岗位所需的其他条件。
四、招聘岗位、人数、专业、学历、资格条件及优惠政策
(一)招聘计划
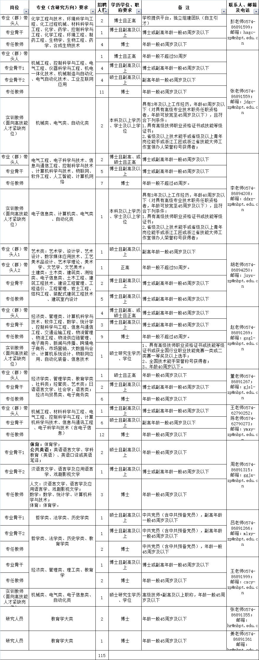
1、专业(群)带头人、专业骨干、优秀博士研究生、高技能人才计划详见附件1:
《宁波职业技术学院公开招聘高层次、高技能人才计划》;

2、优秀博士研究生招聘对象范围皆包含2024年普通高校毕业生(2024年9月底前毕业)。2022年、2023年普通高校毕业生,或同期毕业并可在2024年12月底前取得学位证书和教育部学历学位认证书的国(境)外留学归国人员,以及按国家政策规定可以享受应届毕业生就业待遇的其他情形人员,可按应届毕业生身份应聘。
3、招聘注意事项:
(1)阳明学院相关岗位的工作地点为宁波市余姚市开丰路388号。
(2)职称、执(职)业资格、荣誉证书取得和年龄、工作经历、入党时间的计算截止时间为公告发布有效期之内。列入我校人才分类第一层次的高层次人才的招聘专业和学历(学位)皆不限,年龄适当放宽。
(3)凡公告中提到的工作经历均为全职工作经历,需提供劳动合同或养老保险历年缴费证明。
(二)优惠政策
人才类型 | 引进待遇 |
购房补助+安家费 | 科研启动经费可申请额度 |
人文社科类 | 自然科学类 |
领军人才 | 165-800万元 | 面议 | 面议 |
博士且教授 | 35-80万元 | 3-15 | 6-30 |
博士或教授 | 35-70万元 | 3-15 | 6-30 |
以下人才引进政策由学校人事处负责解释 |
职称评聘 | 试行优秀博士专业技术职务直聘绿色通道,不受职称评聘名额限制。 |
薪酬待遇 | ①未受聘高级职称的博士,工作满一年经考核合格后,按照副高(专技七级)待遇享受校内奖励性绩效工资及奖励基金二年;②享受宁波市事业单位社保政策;③特殊人才,年薪可面议。 |
引进经费 | 除领军人才外,引进人才一般就最高发放“购房补助+安家费”,也会根据成果、学位、年龄等因素下调;夫妻双方均符合应聘条件,另一方视情况发放学校“购房补助+安家费”。 |
学校试行高层次人才首聘期制度,在首聘期三年内取得一定数量的标志性成果,再给予10-50万元安家费。 |
家属问题 | 学校协助推荐、联系高层次人才的配偶工作;协助解决高层次、高技能人才的子女入学问题。 |
特殊聘用 | ①海外、外籍等优秀人才可按需要采用全职特聘制,具体面谈;②根据有关政策规定,对具有企业经历的高端人才,可采用“校企双聘共享”方式联合招聘,具体面谈。 |
差旅报销 | 按学校相关规定报销高层次人才来校面试所产生的住宿费和往返交通费。 |
五、招聘办法和步骤
(一)报名与资格初审
1、报名时间:公告发布之日起至2024年3月15日止。
2、报名办法:
将“个人简历”发送邮件至hr@nbpt.edu.cn或附件1中应聘岗位对应的各二级学院(部)邮箱,邮件主题请标明“姓名+学历/职称+专业+岗位”
应聘所需提交材料(报名提供扫描件,资格复审时携带原件和复印件):(1)《宁波职业技术学院公开招聘工作人员报名表》(附件3);(2)身份证、学历(学位)证书(普通高校应届毕业生凭就业协议和推荐表、国境外留学回国境人员凭教育部出具的境外学历学位认证书、国境外留学未毕业人员凭国境外学校学籍证明)、同时提供教育部学生信息网在线生成的《教育学历证书电子注册备案表》和《学位认证报告》等;(3)有教学、科研工作业绩的提供教学、科研工作业绩等相关材料复印件(附著作、论文、科研项目、获奖成果等清单);(4)岗位要求的职称证书、职业资格证书及其他相关证书复印件;(5)有获奖的提供荣誉证书的复印件。
3、资格初审
宁波职业技术学院人事处对报考人员进行资格初审,符合招聘条件的,方可获得考试资格。通过资格初审进入考试的人员由人事处通知本人,同时告知考试时间、地点及资格复审的时间、地点。不符合招聘条件的,由人事处通过回复邮件的方式告知不符合的原因。
4、根据往年招聘情况,认定本次所有招聘岗位为紧缺岗位,符合招聘条件的考生人数与招考岗位数比例达不到3:1时,按符合招聘条件考生人数进入考试程序。本招聘信息还将在高校人才网等网站发布。
(二)考试
此次公开招聘考试,具有正高级专业技术职务任职资格或者博士学历学位的应聘者,符合招聘条件的,将根据教育背景、专业素养、学术水平、科研成果等情况进行全面考核,经考核、体检和考察程序择优录用。
教师岗位的具有副高级专业技术职务任职资格的应聘者,采取“试讲”形式。
实训教师岗位采取“专业技能测试+试讲”形式。
具体程序如下:
1、资格复审
考试前,在规定时间内携带报名表、本人简历、身份证、学历学位证书(属于普通高等院校应届毕业生的可凭学校推荐表和就业协议、属于国境外留学人员的可凭国境外学校学籍报名)、职称证书、执(职)业资格证书、获奖证书、劳动(聘用)合同或养老保险交费凭据、近期免冠1寸照片1张及相关证件的原件和复印件到指定地点进行现场资格复审。证件(证明)不全或所提供的证件(证明)与招聘资格条件不相符者,不得参加考试。未按时参加资格复审的,视作放弃考试资格。
2、专业技能测试
专业技能测试主要测试报考者专业或岗位的实际操作能力。专业技能测试总分100分,不足60分者淘汰。
3、试讲
试讲主要测试报考者所报岗位的专业知识水平、教学能力、研发能力、技术/技能创新能力、成果转化能力等。试讲总分为100分,不足60分者淘汰。
4、成绩
采取试讲形式的教师岗位,总成绩为试讲成绩,满分100分,不足60分者淘汰。实训教师岗位,总成绩为专业技能测试成绩+试讲成绩相加除以2(即专业技能测试和试讲各占50%),满分为100分,不足60分者淘汰。在总成绩合格人员中,择优录用。
(三)体检与考察
参加体检人员在网上下载体检表格后,按要求时间到指定地点参加体检,体检标准参照《浙江省教师资格认定体检标准及操作规程》执行。
体检结束后,招聘单位将对体检合格者的思想政治表现、道德品质、业务能力、工作实绩等情况进行详细考察。考察不合格者淘汰。
(四)公示与聘用
拟聘用人员名单由主管部门报经市人力资源和社会保障局核准后,同时在宁波人力资源和社会保障局网及宁波职业技术学院官网网上公示七个工作日。公示期满后无异议,办理人事关系转移手续并签订聘用合同。在办理人事关系转移手续时仍将审核档案资料,若发现招聘人员档案资料有不符合报考条件的,将取消聘用资格。
(五)我校学院部系及专业设置、联系人和联系方式
应聘者可咨询人事处,也可直接咨询各二级分院(部),招聘负责人联系方式详见附件1。
学院人事处联系方式:宁波职业技术学院东校区联盟大厦1313办公室,宁波市北仑区庐山东路388号,联系人:姜老师,胡老师。联系电话:0574-86891361,86891937。
公开招聘邮箱:hr@nbpt.edu.cn
公开招聘监督电话:0574-86891931
提醒:本平台部分优选文章无法联系作者,若有不当,请及时联系我们处理。此外,本平台核实能力有限,正式求职前请务必前往官网确认,求职期间任何缴费行为都不要轻信,本平台不对读者求职期间的任何问题承担责任,请大家提高警惕。投稿、合作、建议等可后台回复“约”加本站编辑。编辑| 王;来源| 各省高校引才

*以上内容包含广告*