

南华大学附属第一医院
邀您加入

南华大学附属第一医院
创建于1943年
坐落于历史文化名城
湖南省衡阳市

南华大学附属第一医院始建于 1943 年,坐落在历史文化名城——衡阳,原身为抗战时期湖南省政府组建的省立第一中正医院,1946 年更名为省立衡阳医院,1968 年更名为衡阳地区人民医院,1983 年更名为衡阳医学院附属第一医院,2000 年正式定名为南华大学附属第一医院。是国家卫生部首批授予的三级甲等医院、湖南省人民政府与国家卫健委共建附属医院、省域医疗中心。医院集医疗、教学、科研、预防、保健、康复于一体,以诊治各种复杂、疑难和急危重症疾病而享誉省内外。
01
引进范围
各临床、医技科室
02
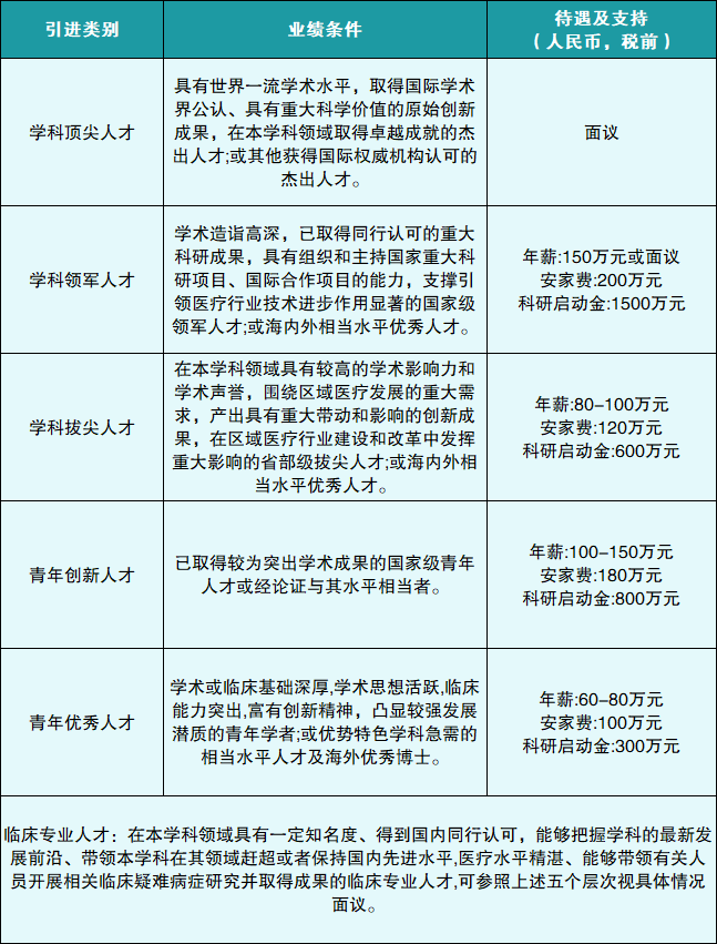
引进类别与待遇

备注:具体待遇以医院最新的文件及协议约定为准。在院工作期间,科研成果按医院科研奖励办法给予奖励; 所有人才来院工作后将享受医疗保健、配偶根据条件优先安置、安排子女入学等福利待遇; 优先支持申报各类人才项目; 在资源配置、团队和平台建设、国际合作与交流、研究生招生等方面提供优先支持; 全职引进,5 年聘任期满, 合同执行良好者可转为长期聘用。
03
引进联系方式
人力资源部
联系电话:0734-8279386/8279405
01
医院建设

医院是国家心血管疑难病症诊治能力提升工程项目单位、国家临床重点专科建设单位、国家心血管区域医疗中心联合建设单位、国家高级卒中中心、国家胸痛中心、国家心衰中心、国家房颤中心、国家标准化心脏康复中心、中国帕金森标准中心、首批国家临床教学培训示范中心、国家专科规范化培训基地、国家住院医师规范化培训基地、国家全科医师临床培训基地、国家「大思政课」实践教学基地、国家一流本科专业建设点、国家住培重点专业基地、中国医师协会外科医师培训基地、中华护理学会临床教学建设基地、中华检验医学培训工程培训基地、国家代谢性疾病临床医学研究中心核心成员单位、中国创伤救治联盟成员单位、国家心衰医联体湖南省中心、湖南省重大疫情救治基地、湖南省公立医院高质量发展示范性医院建设单位。
02
医院规模

医院占地面积 107 亩,编制床位 2,315 张,开放床位 2,365 张,设有 7 个临床中心,33 个临床学科,8 个医技科室。医院现有职工 2,890 人,其中高级职称 503 人,博士 220 人,医师队伍研究生占比 82.26%。拥有亚太眼科教授学院院士、国家杰出青年基金获得者、国家重点研发计划首席科学家、国家百千万人才工程国家级人选、国之名医(卓越建树)、享受国务院政府特殊津贴人员、卫生部有突出贡献中青年专家、中央保健会诊专家、享受湖南省政府特殊津贴人员等高层次人才百余人次。
03
先进设备

医院拥有国内先进的数字化一体复合手术室及一大批代表世界先进水平的医疗装备,如第四代「达芬奇」手术机器人、3.0Prisma-磁共振,超高端 CT、飞秒激光治疗机、数字眼底照相机、直线加速器、无痛超光子激光系统 、聚焦超声肿瘤治疗系统(海扶刀)、体外膜肺氧合(ECMO)等。
04
学科发展
05
人才培育

医院是全国著名的医学人才培养基地,拥有教研室 23 个,住院医师规范化培训专业基地 23 个,是湖南省脊柱微创临床医疗技术示范基地、湖南省住院医师规范化培训优秀培训及考核基地、临床医学一级学科博士和硕士学位授权点,拥有博士研究生导师 33 人、硕士研究生导师 148 人,近 10 年共培养博士、硕士研究生 1,300 余人,16 人次获国家级及省级优秀带教师资称号。麻醉科专业基地为全国重点住培专业基地;医学检验技术专业为国家一流本科专业、医学影像学专业为湖南省一流本科专业。近年来,全国大学生临床技能竞赛成为医院名片,在全国总决赛上获特等奖 1 次,二等奖 1 次。从南华附一起步,走出了一大批包括中国科学院院士、973 首席科学家和国家杰出青年基金获得者在内的高端医学人才,毕业生覆盖全省 80% 以上三甲医院。
06
科研成果
医院大力实施「科技兴院」政策,是全国博士后科研工作站、国家眼部疾病临床医学研究中心湖南省分中心、湖南省胃癌研究中心、湖南省肝癌早诊早治工程研究中心,拥有湖南省糖尿病、心肌损伤、免疫相关性脑病、脊柱微创、干眼疾病、重大慢性疾病药物评价、肥胖症防治、高发性传播疾病精准诊治临床医学中心 8 个,拥有心脏疾病多组学与人工智能湖南省重点实验室 1 个。建设有内分泌与代谢、肿瘤疾病、心血管大数据与影像人工智能、骨与关节疾病、心血管疾病、神经疾病、脑疾病多学组、医学影像、感染性疾病临床研究所 9 个。近年来共获得国家自然科学基金 80 余项,省部级科研项目 300 余项;在 Nature Communications,、Hepatology, Journal of Hematology & Oncology、Nucleic Acids Research、Translational Research 等著名期刊发表 SCI 论文 700 余篇;获得国家科学技术进步二等奖 1 项,湖南省自然科学奖一等奖 2 项,省科学技术进步二等奖 3 项,自然科学二等奖 1 项、三等奖 1 项,湖南省医学科技奖 10 项。科研综合实力在省会外排名第 1。
PS:敬请投递时标注信息来于"医药行业招聘"公众号,谢谢!
欢迎联系职位发布:2747986045@qq.com (不接收简历)

▼