根据《中共长沙市委长沙市人民政府关于全面深化新时代教师队伍建设改革的实施意见》(长发[2019]10号)和长沙市教育局、中共长沙市委机构编制委员会办公室、长沙市财政局、长沙市人力资源和社会保障局《关于印发<长沙市优秀教育人才引进实施细则>的通知》(长教发[2021]1号)精神,我校决定引进优秀骨干教师3名,现将有关事项公布如下。
一、学校简介
长沙汽车工业学校是长沙市教育局直属的、国家公办全日制中等职业学校,为国家级重点中等职业学校,湖南省示范性(特色)中等职业学校,湖南省卓越中职学校,湖南省楚怡优质中职学校建设单位,长沙市职业教育交通运输与加工制造类专业的主持学校。学校利用地处长沙市职教基地和长沙市雨花经开区的地域优势,产教融合,培育技术技能人才,形成了鲜明办学特色。
学校现有教职员工246人。学校现开设了汽车运用与维修、汽车服务与营销、汽车制造与检修、新能源汽车运用与维修、汽车车身修复、城市轨道交通运营服务、模具制造技术、数控技术应用、机械加工技术、工业机器人技术应用、机电技术应用、物联网技术应用、网络营销共13个专业,拥有在校学生3000余名。办学五十多年来,为汽车产业、区域经济建设与发展培养了数以万计的优秀技术技能人才。
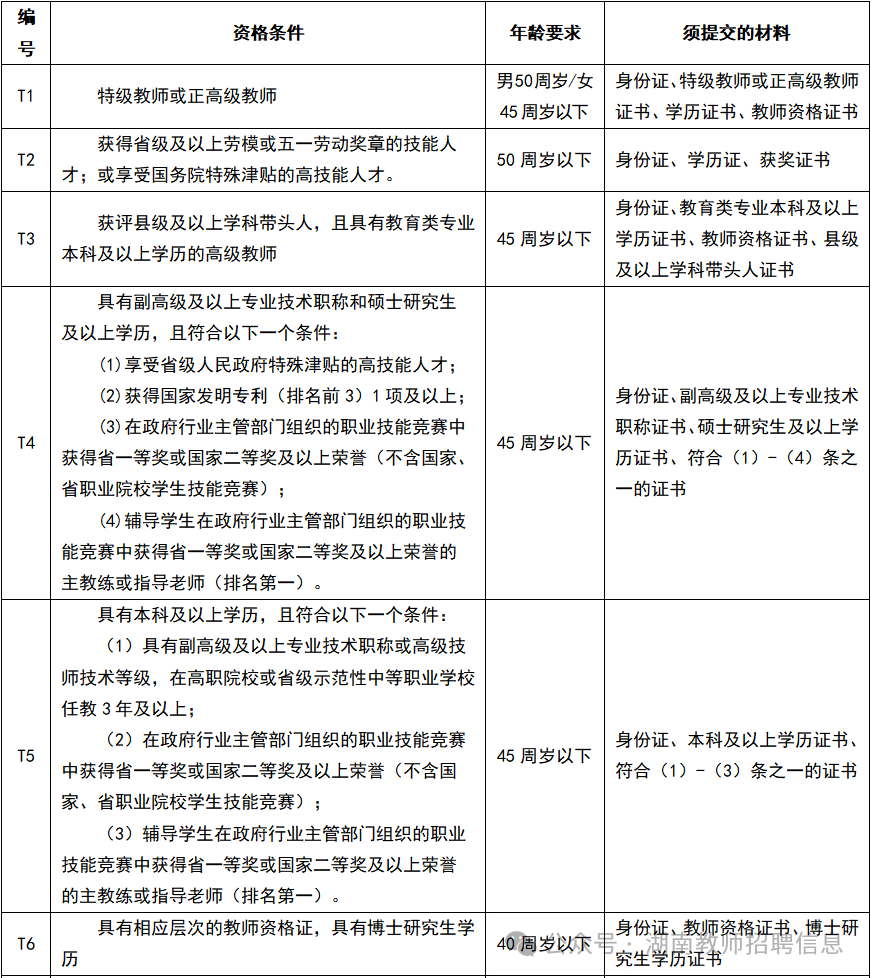
二、人才引进条件


注:50岁以下为1973年1月1日及以后出生,45岁以下为1978年1月1日及以后出生,40岁以下为1983年1月1日及以后出生,35周岁以下为1988年1月1日及以后出生。
三、人才引进计划

四、人才引进程序
1.具有正高级教师职称或“特级教师”荣誉称号(男性年龄要求在50周岁以下、女性年龄要求在45周岁以下)、博士研究生学历(年龄要求在40周岁以下)人员的引进程序为:报名(含资格初审)、学校考核、资格复审、体检、考察、确定拟录取人员名单(含资格终审)、公示、办理人才引进人事手续,其中报名(含资格初审)、学校考核由我校组织实施。报考人员应于3月6日前将本人符合本次人才引进条件所需证件证书扫描件(含身份证双面及联系电话)、长沙市教育局直属学校引进优秀骨干教师信息表电子版及纸质版签名扫描件(附件1)、报名信息采集表电子版(附件2)整理成压缩文件(命名成岗位+具备的人才引进条件代码+姓名)发到邮箱( csqcgyxxzhaopin@163.com),考核时间我校将另行通知。
2.其他优秀骨干教师的引进程序为:报名(含资格初审)、学校考核、资格复审、市教育局集中考核、体检、考察、确定拟录取人员名单(含资格终审)、公示、办理人才引进人事手续,其中报名(含资格初审)、学校考核由我校组织实施。报考人员应于3月6日前将本人符合本次人才引进条件所需证件证书扫描件(含身份证双面及联系电话)、长沙市教育局直属学校引进优秀骨干教师报名表电子版及纸质版签名扫描件(附件1)、报名信息表电子版(附件2)整理成压缩文件(命名成岗位+具备的人才引进条件代码+姓名)发到邮箱( csqcgyxxzhaopin@163.com),学校将对符合资格条件者安排考核,具体时间另行通知。学校考核后,按与人才引进岗位职数不高于1:2的比例确定参加市教育局集中考核的人选。
五、相关待遇
引进的优秀人才由市委编办、市人力资源和社会保障局、市教育局三部门严格把关,直接办理人事编制手续。引进的优秀人才在配偶就业服务、入住教师公寓、子女入学等相关待遇按长教发[2021]1号文件规定执行。
六、联系方式
联系电话: 85189108 (工作日上午8:00-11:40、下午2:00-4:30)
联 系 人:夏老师
学校地址:长沙市雨花区环保科技园圭白路106号
相关附件下载:
附件1:报名人员信息表.xlsx
附件2:长沙市教育局直属学校引进优秀骨干教师报名表.docx
长沙汽车工业学校
2024年2月27日
附件下载及原文链接:https://qcgy.csedu.gov.cn/xwzx/tzgg/content_458356