.png)
.png)

关注公众号,获取湖南教师招聘最新公告、考情和资讯
后台回复“公告”,获取最新公告;
后台回复“真题”,获取长沙历年真题汇编及模拟卷;
后台回复“课程”,了解最新教招教资课程;
后台回复“绿色通道”,获取长沙地区考情考务分析。
识别下方二维码,加入24长沙考编群

长沙汽车工业学校2024年引进优秀骨干教师公告
根据《中共长沙市委长沙市人民政府关于全面深化新时代教师队伍建设改革的实施意见》(长发[2019]10号)和长沙市教育局、中共长沙市委机构编制委员会办公室、长沙市财政局、长沙市人力资源和社会保障局《关于印发<长沙市优秀教育人才引进实施细则>的通知》(长教发[2021]1号)精神,我校决定引进优秀骨干教师3名,现将有关事项公布如下。
01学校简介
长沙汽车工业学校是长沙市教育局直属的、国家公办全日制中等职业学校,为国家级重点中等职业学校,湖南省示范性(特色)中等职业学校,湖南省卓越中职学校,湖南省楚怡优质中职学校建设单位,长沙市职业教育交通运输与加工制造类专业的主持学校。学校利用地处长沙市职教基地和长沙市雨花经开区的地域优势,产教融合,培育技术技能人才,形成了鲜明办学特色。
学校现有教职员工246人。专业覆盖装备制造、交通运输、电子信息、商贸财经、文化艺术等五大专业类别共16个专业。拥有在校学生3600余名。办学五十多年来,为汽车产业、区域经济建设与发展培养了数以万计的优秀技术技能人才。
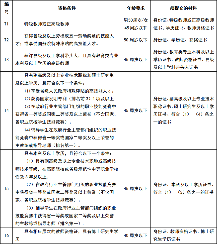
02人才引进条件


注:50岁以下为1973年1月1日及以后出生,45岁以下为1978年1月1日及以后出生,40岁以下为1983年1月1日及以后出生,35周岁以下为1988年1月1日及以后出生。
03人才引进计划

04人才引进程序
1.具有正高级教师职称或“特级教师”荣誉称号(男性年龄要求在50周岁以下、女性年龄要求在45周岁以下)、博士研究生学历(年龄要求在40周岁以下)人员的引进程序为:报名(含资格初审)、学校考核、资格复审、体检、考察、确定拟录取人员名单(含资格终审)、公示、办理人才引进人事手续,其中报名(含资格初审)、学校考核由我校组织实施。报考人员应于3月6日前将本人符合本次人才引进条件所需证件证书扫描件(含身份证双面及联系电话)、长沙市教育局直属学校引进优秀骨干教师信息表电子版及纸质版签名扫描件(附件1)、报名信息采集表电子版(附件2)整理成压缩文件(命名成岗位+具备的人才引进条件代码+姓名)发到邮箱( csqcgyxxzhaopin@163.com),考核时间我校将另行通知。
2.其他优秀骨干教师的引进程序为:报名(含资格初审)、学校考核、资格复审、市教育局集中考核、体检、考察、确定拟录取人员名单(含资格终审)、公示、办理人才引进人事手续,其中报名(含资格初审)、学校考核由我校组织实施。报考人员应于3月6日前将本人符合本次人才引进条件所需证件证书扫描件(含身份证双面及联系电话)、长沙市教育局直属学校引进优秀骨干教师信息表电子版及纸质版签名扫描件(附件1)、报名表电子版(附件2)整理成压缩文件(命名成岗位+具备的人才引进条件代码+姓名)发到邮箱( csqcgyxxzhaopin@163.com),学校将对符合资格条件者安排考核,具体时间另行通知。学校考核后,按与人才引进岗位职数不高于1:2的比例确定参加市教育局集中考核的人选。
24年湖南教招考试线上结构化(面谈)入门班
精选常考题,分析结构化常见六大题型,点拨高分技巧。
配套纸质版资料。
2人拼团价:128元/人
长按识别下方二维码即可了解

05相关待遇
引进的优秀人才由市委编办、市人力资源和社会保障局、市教育局三部门严格把关,直接办理人事编制手续。引进的优秀人才在配偶就业服务、入住教师公寓、子女入学等相关待遇按长教发[2021]1号文件规定执行。
06联系方式
联系电话: 85189108 (工作日上午8:00-11:40、下午2:00-4:30)
联 系 人: 夏老师
学校地址:长沙市雨花区环保科技园圭白路106号
长沙汽车工业学校湖南省长沙市雨花区圭白路109号
附件下载
附件1:报名人员信息表

附件2:长沙市教育局直属学校引进优秀骨干教师报名表

长沙汽车工业学校
2024年2月27日
考编机会难得
错过一次很可能就得再考一年
长沙考编真题
帮你提升考试能力,增加上岸可能
长沙教师招聘历年真题汇编及模拟试卷,包含近5年真题,含2023年最新真题。
涵盖学科:语文、数学、英语、音乐、体育、美术、教综
拼团特惠价格:学科59元 /份、教综39元/份,教综+学科+绿色通道85元/份
现在购买,48小时内发货
感受真实考题,提高竞争力,真题是你了解考编的不二选择~长按识别下方二维码即可了解

自学搞定2024长沙教综考试的神器来了
教综往年真题+高频考点思维导图+口袋书+时政/法律法规直播
汇总可能考查的教育时政热点+法律法规+时政热点原价980元,两人拼团仅需188元
长按识别下方二维码立即购买

自学搞定2024长沙数学考试的神器
数学往年真题+数学考编教材+千题百炼系列题库-数学
内容包含近几年长沙数学教招笔试真题;数学必考知识点及知识点扩展;还有辅导教材!
原价398元,两人拼团仅需198元
长按识别下方二维码立即购买

湖南教师招聘面试试教小学数学高分示范课
按照长沙教师招聘试教考核标准录制20人课题(包括近6年常考课题13个+7个其它课题)
配套对应的教案设计20篇、长沙往年面试评委的点评建议、历年长沙教师招聘面试真题
原价398元,两人拼团仅需168元
长按识别下方二维码立即购买

★点击左下角“阅读原文”,查看附件★
●智浪教育2024面试辅导班 ●
针对2024年长沙教师招聘考试
名师指导助力考编得胜
扫描海报中二维码,立即预约!

针对2024年湖南教师招聘考试
笔试课程2月大优惠!
下一期3月2日开课
赶快扫码了解!



联 系 我 们
学校地址
长沙总校——长沙市五一广场联合商厦6楼·智浪教育
株洲分校——株洲市天元区华晨街华人1号写字楼8005号
浏阳分校——浏阳市车站中路11号供销大厦4楼

咨询课程,请添加下方课程顾问老师微信
长沙总校咨询 15802673820(微信同号)
株洲分校咨询 19158293998(微信同号)
浏阳分校咨询 18008493245(微信同号)
.png)
.png)
.png)