☀ 立足洛阳、辐射豫西。
☀ 做最专业服务人才的公众号。
☀ 开展委托招聘、网络招聘、人才派遣、人事外包、考务服务。
☀ 提供人才测评、创业培训、HR沙龙、政策解读等服务。
☀ 请关注“洛阳人社人力”公众号,这里有关于人才职场的一切!
伊滨区是国家级产城融合示范区、郑洛新国家自主创新示范区辐射区、省级先进制造业开发区,是洛阳创新发展主平台、风口产业主阵地、城市拓展主空间,是洛阳“十四五”举全市之力发展的重点区域。目前,伊滨区属企业洛阳国展资产管理有限公司、洛阳国建建设投资有限公司、洛阳国创产业发展有限公司等三家平台公司围绕建设具有全国重要影响力的伊滨科技城发展定位,全力打造引领全市创新发展“新引擎”,尽快形成支撑全市高质量发展新的增长极。
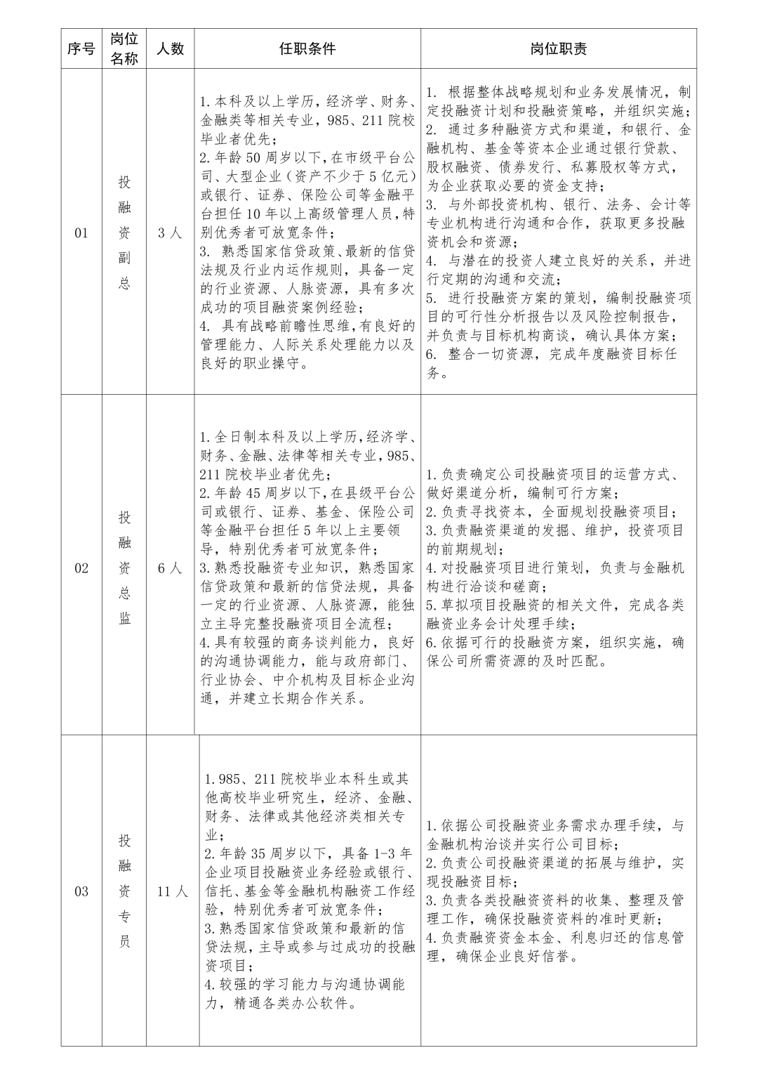
洛阳国展资产管理有限公司,成立于2016年2月,注册资本金30亿元,资产规模达200亿元、主体信用评级AA。重点以资本运作、项目建设、科技创新、乡村振兴、文旅开发为主业,主要布局重大项目投资建设、产业发展和公用事业三大板块发展建设。洛阳国建建设投资有限公司,成立于2023年11月,注册资本金10亿元。重点以资本运作、项目建设、建筑及市政工程、建 筑板块产业链等为主业,主要布局城市建设、建工咨询、商贸实业三大板块发展建设。洛阳国创产业发展有限公司,成立于2022年12月,注册资本金2亿元。重点以区域内经营性资产运营管理服务为主业,主要布局产业园区投资、资产运营和运营服务三大板块发展建设。现结合发展需要,由洛阳国展资产管理有限公司委托洛阳市人才集团有限公司为区属三家国有企业及区管委会资金投融资专班等单位面向社会公开招聘投融资专业人才20名,其中投融资副总经理3名、投融资总监6名、投融资专员11名。1.具有中华人民共和国国籍,拥护党的路线、方针、政策,遵纪守法,品行端正;2.具有良好的职业道德,愿意在伊滨区建功立业,服从组织分配;3.具有胜任岗位的专业技术能力、组织协调能力、文字写作能力和语言表达能力;(1)正在接受司法机关、纪检监察机关立案侦查审查的;居管理

(点击图片可放大查看)
本次招聘工作按照发布公告、网上报名、资格初审、简历评价、面试资格确认、面试、确定拟聘人选、背调、体检等程序,择优聘用。本次招聘公告及后续相关信息均通过指定平台洛阳市人才集团微信公众号、洛阳人才人仕网(www.lyrcrs.com)发布。招聘采取网上报名的方式,自公告之日起至2024年3月7日17:00,报名人员需登录报名网址(http://apply.lyrcrs.com/196/login.aspx),按要求注册后,如实填写报名信息,上传一寸近期正面免冠证件照(红、蓝、白底均可),jpg格式,照片文件大小在400k以内。应聘者须妥善保管注册密码,用于查询报考资格初审审核结果等事项。报名需同时上传附件材料:本人身份证正反面、学历证、学历验证报告、学位证、学位验证报告、报名岗位要求的资格证书和职称证书、工作履历等相关证明材料等。以上材料均需上传清晰扫描件。根据岗位要求,对应聘者个人简历资料进行资格审查,资格审查通过人员全部进入简历打分环节。应聘者提供的有关资料必须真实、准确、完整、有效,对不符合报名资格条件的、提供虚假材料或违反有关规定的,一经发现,立即取消考试或聘用资格。组织专家根据应聘人员提供的简历资料,从教育背景、工作经历、过往业绩等维度对应聘人员进行简历打分。并根据简历打分成绩按1:3的比例进入面试资格确认环节,简历打分低于60分的不得进入面试资格确认环节。岗位内报名人数不足1:3的,简历打分高于60分的均进入面试资格确认环节。以电话、短信或邮件方式通知进入面试资格确认环节人员,其余人员不再另行通知。面试资格确认时间及地点另行通知。经资格确认,不符合报考职位资格条件的,取消面试资格;面试资格确认不通过或者自动放弃产生的空缺,按报考同一岗位人员中简历打分成绩从高到低依次递补或从服从调剂优秀人员中递补。面试满分100分,主要测试应聘者专业素质及潜在能力,包含但不限于应聘人员的管理能力、综合分析、语言表达、应变能力、人际关系等,面试时间地点另行通知。按照岗位聘用计划1:1确认拟录用人员,成绩低于80分者不再进入下一环节。对拟录用人员进行背景调查,了解拟录用人员过往的整体表现,以进一步判断是否录用,内容包括学识、品德、工作经历、工作能力、从业经验等方面。背景调查不通过者,取消拟录用人员的录用资格,并决定是否按报考同一招聘岗位总成绩从高分到低分的顺序依次递补或从服从调剂优秀人员中递补。背景调查通过人员进入体检环节,体检不合格者,取消拟录用人员的录用资格,并决定是否按报考同一招聘岗位总成绩从高分到低分的顺序依次递补。经相应决策程序后对体检通过人员发放聘用通知。可根据实际需要,与应聘人员沟通后,对录用人员岗位分配进行合理调配。(一)录用人员缴纳五险一金,试用期三个月;融资副总年薪不低于40万元、融资总监年薪不低于30万元、融资专员年薪不低于20万元;(二)录用人员可享受伊滨区人才公寓住宿优惠政策,其子女可享受伊滨区内义务教育阶段各类学校优先入学等优惠政策。(一)应聘人员限报1个岗位,应认真填写信息,并对信息的真实性、准确性负责。如发现信息与事实不符,由此造成的一切后果由应聘人员本人承担。(二)凡在规定时间内,无法取得联络或未按照有关通知要求参加报名、面试资格确认、面试、复试等环节的,均视为自动放弃考试、聘用资格。(三)应聘人员年龄及工作年限计算截止时间为2024年3月1日。(四)招聘实行诚信原则,凡发现弄虚作假或违反考试、聘用纪律的,一律取消考试、聘用资格。工作时间:工作日上午8:30-12:00、下午14:30-18:00