.png)
.png)

2023年天津市河西区教育系统公开招聘报名入口

扫码查看详情

天津轻工职业技术学院2023年(第二批)公开招聘专业技术人员准考证打印

扫码查看详情

天津外国语大学附属外国语学校2023公开招聘资格复审通过人员名单公示
扫码查看详情

天津市宝坻区2023年公开招聘机关事业单位编外人员准考证打印

扫码查看详情

河西区2023年其他事业单位公开招聘工作人员准考证打印

扫码查看详情

天津市和平区2023年事业单位公开招聘工作人员成绩查询

扫码查看详情

天津市便民专线服务中心2023年公开招聘工作人员成绩查询

扫码查看详情

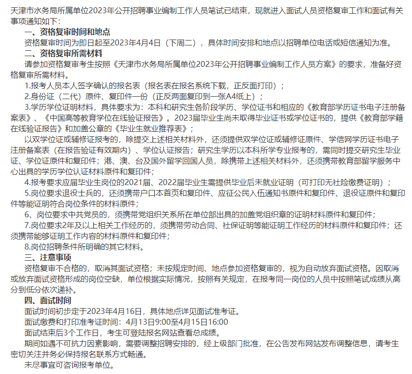
天津市水务局所属单位2023年公开招聘事业编制工作人员资格复审和面试通知

扫码查看公示

关于2023年天津市河西区卫生健康系统公开招聘事业单位工作人员面试有关安排的通知

扫码查看详情

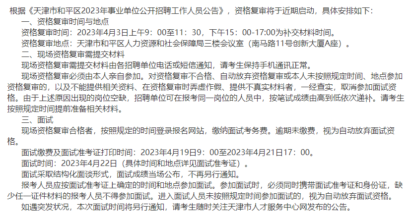
天津市和平区2023年事业单位公开招聘工作人员资格复审、面试的通知

扫码查看详情

半月讲坛热卖课程


更多学科课程可咨询半月讲坛任意老师


.png)
.png)
.png)