

深圳市南山区消防救援大队2023年公开招聘工作人员公告
为满足深圳市南山区社会经济迅速发展对消防力量的需求,有效提升社会面火灾防控能力,深圳市南山区消防救援大队按照德才兼备和“公开、平等、竞争、择优”的原则,面向社会公开招收10名消防工作人员。现将有关事项公告如下:
一、招聘岗位
(一)消防专干一级岗位(2人)
(二)消防专干二级岗位(8人)
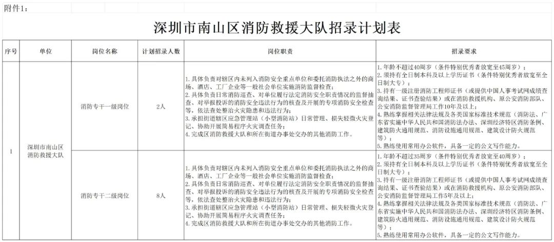
每人限报考一个岗位,各岗位工作任务及职责详见《深圳市南山区消防救援大队招录计划表》(详见附件1)。

(附件1)
二、招聘条件
报考人员应当具备以下条件:
1.具有中华人民共和国国籍;
2.遵守中华人民共和国宪法和法律法规;
3.拥护中国共产党领导和社会主义制度;
4.具有良好的政治素质和道德品行;
5.具有适应岗位要求的身体条件;
6.志愿从事消防事业相关工作;
7.消防专干一级岗位年龄不超过40周岁(条件特别优秀者放宽至45周岁),须持有全日制本科及以上学历证书(条件特别优秀者放宽至全日制大专)、持有一级注册消防工程师证书(或提供中国人事考试网成绩查询结果、证书查验结果)或在消防救援机构、原公安消防部队、公安消防监督管理局工作10年及以上,熟练掌握相关法律法规及各类国家标准技术规范(消防法、广东省实施中华人民共和国消防法办法、深圳经济特区消防条例、建筑防火通用规范、消防设施通用规范、建筑设计防火规范等),熟练使用常用办公软件,具备一定的公文写作能力;
8.消防专干二级岗位年龄不超过35周岁(条件特别优秀者放宽至40周岁),须持有全日制本科及以上学历证书(条件特别优秀者放宽至全日制大专),持有一级注册消防工程师证书(或提供中国人事考试网成绩查询结果、证书查验结果)或在消防救援机构、原公安消防部队、公安消防监督管理局工作5年以上,熟练掌握相关法律法规及各类国家标准技术规范(消防法、广东省实施中华人民共和国消防法办法、深圳经济特区消防条例、建筑防火通用规范、消防设施通用规范、建筑设计防火规范等),熟练使用常用办公软件,具备一定的公文写作能力。
三、报名环节
(一)报名时间:2023年8月28日至9月5日17:00。
(二)报名二维码:报名方式为扫描二维码通过小程序进行报名。

1.《报名登记表》(详见附件2)。
2.学历、学位证书(最高学历及全日制学历)。如应聘人员为博士研究生的,需提供硕士研究生、本科学历学位证书;为硕士研究生的,需提供本科学历学位证书。
3.证明应聘人符合岗位规定条件的其他材料(例如:本人起草的综合性文稿或公开发表的文章、应聘岗位所涉及的相关工作经历证明、专业技术职称等)。
(三)资格初审:对报名资料进行初步审核,择优确定进入测评考核人员,报名结束后一周内将通过短信或电话方式通知,请确保报名联系电话准确,以便后续联系畅通。未进入测评考核的,不再通知。
(四)具有下列情形之一的人员不接受报名:
1.受行政开除处分未满五年或其他行政处分正在处分期内的;
2.因涉嫌违法违纪正在接受审计、纪律审查,或者涉嫌犯罪,司法程序尚未终结的;
3.被依法列为失信联合惩戒对象的;
4.近两年内,在公务员考录和事业单位公开招聘中存在违纪违规行为的;
5.聘用后即构成回避关系的;
6.未完成教学大纲规定学习内容的结业生、肄业生;
7.在读的非应届普通高等院校毕业生;
8.非地方班的军队院校应届毕业生;
9.现役军人;
10.法律法规规定不宜聘用的其他情形。
四、测评考核
考核项目含笔试(涉及《消防法》《深圳经济特区消防条例》《建筑设计防火规范》等消防法规)、面试、业务实操。
考核总成绩按满分100分计算,其中笔试成绩、面试成绩、业务实操成绩分别占总成绩的30%、40%、30%。测评考核的时间、地点及形式另行通知。
五、体检及资格复审
按总成绩由高到低等额确定入围体检人员,体检费用自理。报考人员需按照入职体检的要求进行体检并提交体检报告,体检按照《广东省事业单位公开招聘人员体检实施细则(试行)》(详见附件3)标准执行。不按时参加体检者,视为自动放弃拟聘资格。体检合格的,由单位进行政审及核验无犯罪记录证明等复审材料。体检或资格复审不合格的,不予聘用。
五、工作地点
深圳市南山区,具体工作地点以实际安排为准。
六、聘用程序
经网上初审、综合考评、体格检查、资格复审合格的拟聘人员,与第三方劳务派遣机构签订劳动合同,并实行试用期制度,试用期两个自然月,包含在聘用合同期限内,试用期工资按单位相关标准执行。试用期结束,由用人单位对其进行评定,评定合格的,予以继续聘用,不合格的,按规定办理解聘手续。
七、薪资待遇
具体薪资待遇按南山区有关规定执行。
八、其他事项
(一)务必按照招录单位规定时间和要求报名,逾期不再受理。
(二)确定为拟聘人员,个人工作岗位及地点须服从统一安排,否则视为自动放弃。
(三)网上初审、测评考核、体检和资格复审的时间、地点、形式、结果等事项,报名后以短信通知为准。
(四)考生应诚信报考,如实填报信息、提供有关证明材料。资格审查贯穿招聘全过程,凡弄虚作假或审查发现资格不符的,取消聘用资格。
(五)咨询电话:0755-86165828。
招录全程除体检需自费外,全程不收取任何费用。本次公开招录不出版也不指定考试辅导用书,不举办也不委托任何机构或者个人举办考试辅导培训班。凡有假借考试命题组、考试教材编委会、主管部门授权等名义举办的有关消防专干考试培训、网站或者发行的出版物等,均与本次公开招录无关,请广大报考者提高警惕,莫被误导干扰,谨防上当受骗(投诉举报电话:0755-83232014)。
附件:
1.深圳市南山区消防救援大队招录计划表;
2.报名登记表;
3.广东省事业单位公开招聘人员体检实施细则。

扫码进入后台回复「830」
查看以上原文公告、附件

回复刷题丨免费题库,知识细分,精细刷题
回复视频丨各类考试,笔试面试,应有尽有
回复图书丨强大教研,倾力投入,精品输出
回复真题丨考试必备,人手一份,免费领取
回复职位丨职位系统,专业筛选,精确匹配
回复客服丨你有疑问,就来找我,随时随地
点击地市名称看各地最新招聘:省直 | 深圳 | 广州 | 惠州 | 汕头 | 珠海 | 佛山 | 东莞 | 中山 | 清远 | 韶关 | 河源 | 潮州 | 揭阳 | 梅州 | 汕尾 | 江门 | 阳江 | 茂名 | 湛江 | 肇庆 | 云浮
