东北
黑龙江
吉林
辽宁
其他
华北
河北
山西
北京
天津
内蒙古
华南
广东
广西
海南
香港
西南
四川
西藏
重庆
四川
贵州
云南
西北
新疆
甘肃
陕西
甘肃
青海
宁夏
新疆
华中
河南
湖南
湖北
华东
上海
江苏
浙江
安徽
福建
江西
山东
当前位置:
首页
>
山西
>山西|中北大学 25年硕士招聘18人,不限专业
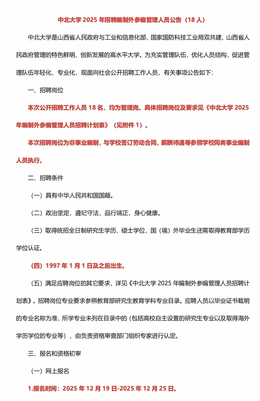
山西|中北大学 25年硕士招聘18人,不限专业
2025-12-26 04:17:00
全国招聘信息大全汇总
26国考公务员岗位表(电子版)
26年67家主流央国企笔记、面试真题资料大全
26字节跳动实习笔记题库
2025国企央企真题笔记及招聘信息大全
山西|中北大学 25年硕士招聘18人,不限专业
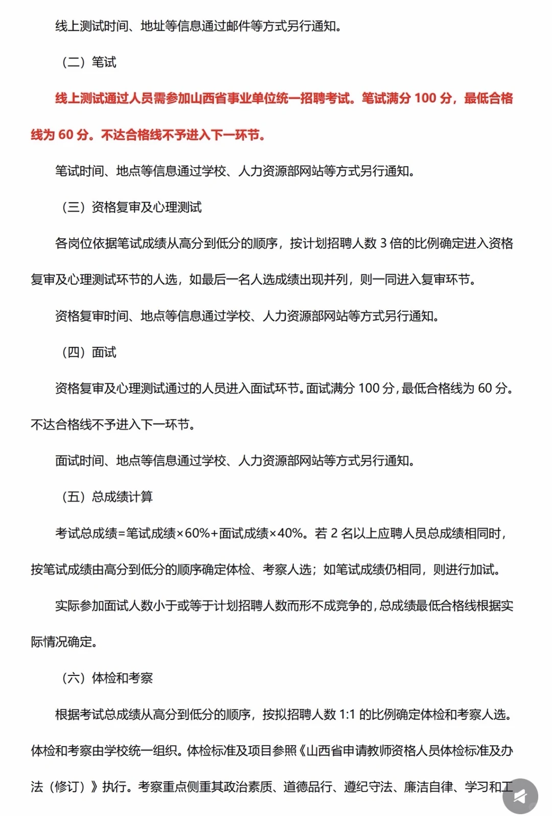
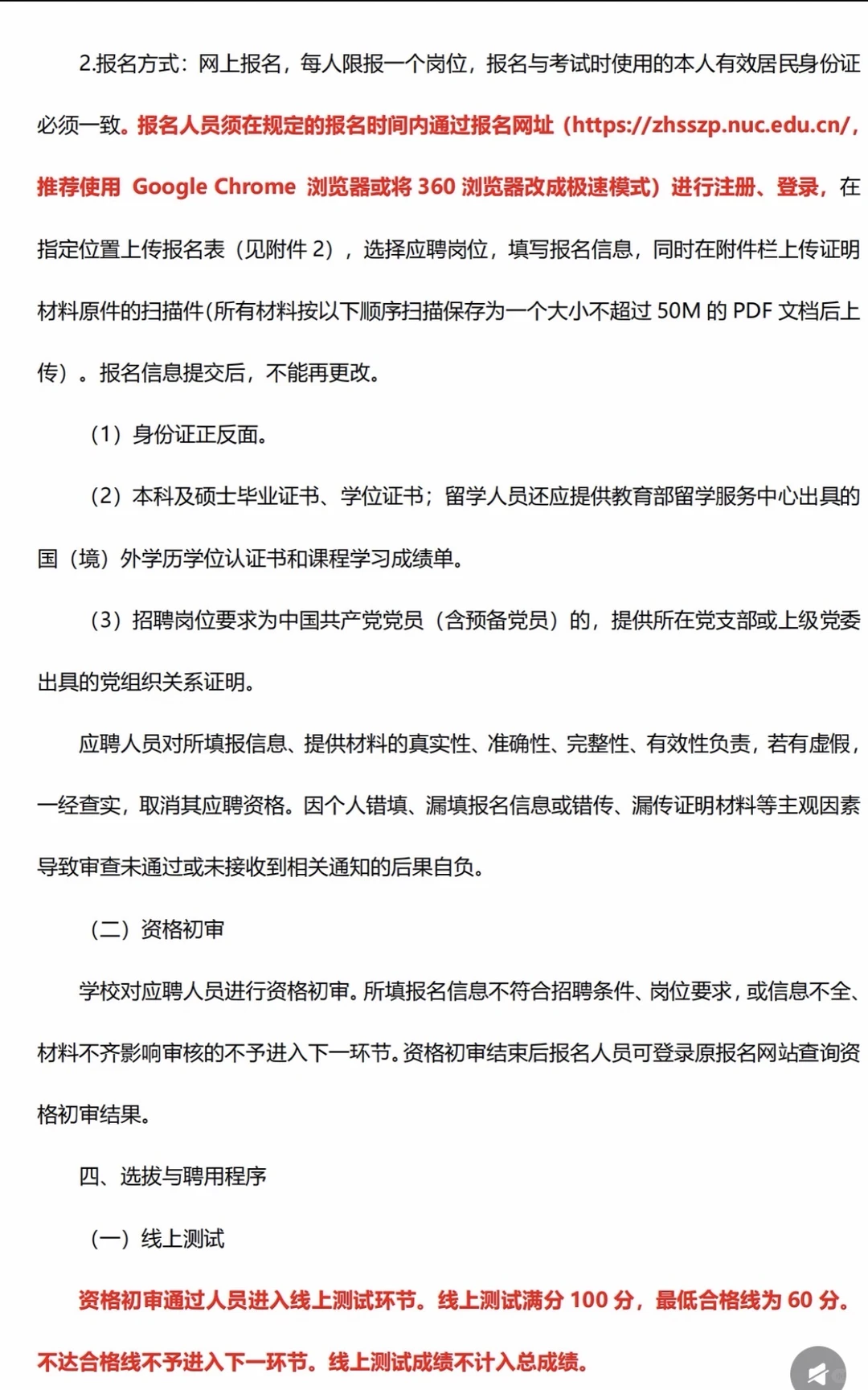
招聘信息见图片
1、报名时间:12月19日——12月25日
2、报名地址:见图片
这次报考我也有很多不懂的地方,有了解情况的可以留言
现 山西高校招聘范围太窄,后期更新范围扩大到全国包括西安、天津、山东、北京、南京、苏州等~
想了解山西各大高校情况(公办/民办/本科/大专的学校情况及待遇问题)尝试去置顶查看,或咨询~欢迎广大知情者留言哈~
#山西工作
#山西高校
#高校招聘
#中北大学
#晋中高校
#高校工作
#全国高校
进群送高校资料,后期不定时更新~⬇️
全国招聘信息大全汇总
金融银行信息招聘及实习笔记大全
教育系统真题笔记及信息招聘大全
全国全首份招聘会内容合集
外企26岗位表(持续更新一年)
央国企26秋招岗位表(持续更新到明年)
本文来自网友投稿或网络内容,如有侵犯您的权益请联系我们删除,联系邮箱:wyl860211@qq.com 。
base哈尔滨 12月 年底还在捞人的外企
央企直签大唐山西发电招聘,专科即可投
点击查看更多
最新文章
base哈尔滨 12月 年底还在捞人的外企
亚布力酒店义工招聘
哈尔滨猫咖兼职205/天
长春科技学院招多岗在招,说点小道消息
吉林市商场招长期工,可入职
事业编:吉林省直事业单位招录42人
招聘网剧剪辑师
哈尔滨招老师
吉林市事业单位面试时间确定啦
哈尔滨茶饮店招聘
热门文章
长春市教育局面向部属2026届公费师范毕业生
哈尔滨道里区找工作
哈尔滨机场❗ 速来❗
黑龙江省博物馆急招🎉有想来的吗~
双非捡漏哈尔滨小而美公司
哈尔滨找工作双休
【国企】中国燃气校园招聘,黑龙江34人
哈尔滨招人
年底招聘啦
冰雪大世界工资周结!
随机文章
10个月宝宝每天需要喝多少奶粉?
🚞🚃🚃🚃哈尔滨站高铁餐服员招聘中
招聘兼职140一天早九晚六地点:哈西万达附近
哈尔滨自拍馆!招员工 !
拼多多运营招聘
哈尔滨招聘中
中央大街自拍馆 员工招募
哈尔滨🎄的小伙伴看过来!
中央大街附近手工店招聘
哈尔滨学府凯德招聘书店店员
冰雪大世界招聘!