东北
黑龙江
吉林
辽宁
其他
华北
河北
山西
北京
天津
内蒙古
华南
广东
广西
海南
香港
西南
四川
西藏
重庆
四川
贵州
云南
西北
新疆
甘肃
陕西
甘肃
青海
宁夏
新疆
华中
河南
湖南
湖北
华东
上海
江苏
浙江
安徽
福建
江西
山东
当前位置:
首页
>
东北
>2025市场监管总局直属事业单位拟聘人员公示
2025市场监管总局直属事业单位拟聘人员公示
2025-12-25 19:25:00
全国招聘信息大全汇总
26国考公务员岗位表(电子版)
26年67家主流央国企笔记、面试真题资料大全
26字节跳动实习笔记题库
2025国企央企真题笔记及招聘信息大全
2025市场监管总局直属事业单位拟聘人员公示
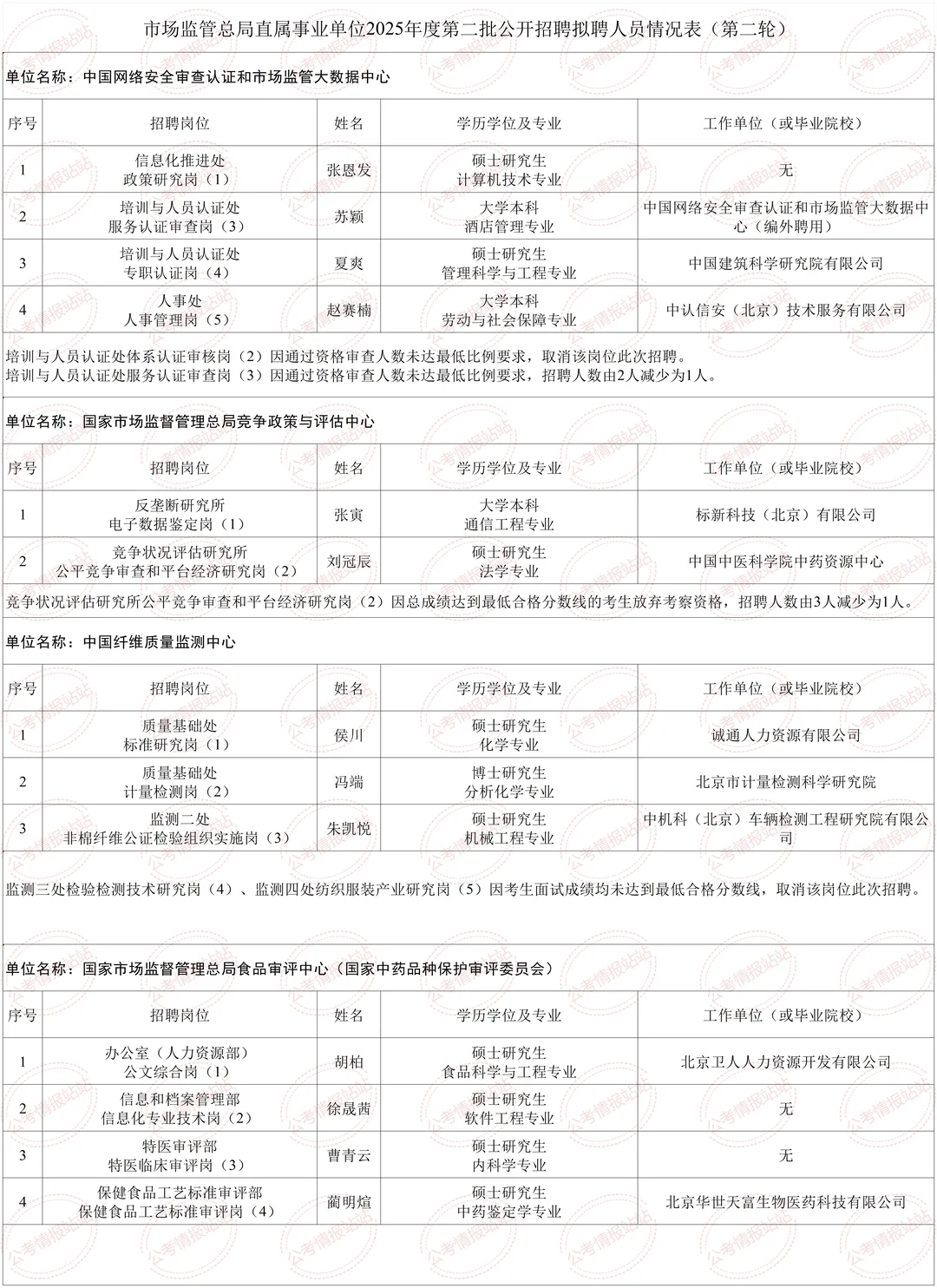
市场监管总局直属事业单位2025年度第二批公开招聘拟聘人员公示(第二轮)
公示时间:2025年12月24日至12月30日
2025第二批市场监管总局直属事业单位招录公告拟录用人员来啦
#国家事业单位
#国家事业编
#市场监管总局直属事业单位
#事业单位招聘
#事业编
#中公
#中公面试班
#事业单位上岸
#上岸
#市场监管总局
全国招聘信息大全汇总
金融银行信息招聘及实习笔记大全
教育系统真题笔记及信息招聘大全
全国全首份招聘会内容合集
外企26岗位表(持续更新一年)
央国企26秋招岗位表(持续更新到明年)
本文来自网友投稿或网络内容,如有侵犯您的权益请联系我们删除,联系邮箱:wyl860211@qq.com 。
石家庄招聘班主任了
全日制学校招聘高中教师
点击查看更多
最新文章
石家庄招聘班主任了
且看且珍惜,存下吧很难找全的!
雁翔集团及所属企业招聘公示名单
安徽统考教招小学数学学科真题卷及答案
2025中国专利信息中心招聘拟聘员公示
三小时后删,且看且珍惜
26年甘肃省张掖市教育系统招聘72人
X社挖地虎-----铲车
石家庄裕华区社区工作者拟聘公示 恭喜上岸
安徽省小学数学教师招聘真题及答案
热门文章
马上三十了,还有洗车羞耻症!
祝贺!石家庄市市属国企招聘名单公示啦👏
12月24-28日广州、深圳招聘会预告~
中石化华东石油局2026年校园招聘录用公示!
邯山区事业单位4人❗不限专业岗位❗
搞笑 搞笑段子 搞笑幽默 语文的魅力 当代小学生的精神状态 人类迷惑发言 当代小
📍邯山区25年招聘党群系统事业编工作人员
1994年大连晚报上失踪的人找到了吗
河北烟草有来的吗
这两天做shopify网站的都知道内部消息了吧
随机文章
10个月宝宝每天需要喝多少奶粉?
今天同事给我发了这张照片,请问下友友们这是什么呀纯天然无公害 农作物种植 保护自
隔壁快手炸了……😂
发朋友圈,要会“勾魂术”
让我们一起变瘦 期待遇见更好的自己
石家庄想出个自行车有收的吗 几乎全新
内蒙古交通集团有限公司招聘168人!
🌄此生必爬的25座名山|用脚步丈量天地🌠
深圳AI公司|flowtica招聘
提升表达力,从平铺直叙到跌宕起伏,扣人心
招聘办公室文员7500/月双休好工作推荐