东北
黑龙江
吉林
辽宁
其他
华北
河北
山西
北京
天津
内蒙古
华南
广东
广西
海南
香港
西南
四川
西藏
重庆
四川
贵州
云南
西北
新疆
甘肃
陕西
甘肃
青海
宁夏
新疆
华中
河南
湖南
湖北
华东
上海
江苏
浙江
安徽
福建
江西
山东
当前位置:
首页
>
东北
>全国妇联在京单位新通知,可能是简单的一年
全国妇联在京单位新通知,可能是简单的一年
2025-12-24 13:06:06
全国招聘信息大全汇总
26国考公务员岗位表(电子版)
26年67家主流央国企笔记、面试真题资料大全
26字节跳动实习笔记题库
2025国企央企真题笔记及招聘信息大全
全国妇联在京单位新通知,可能是简单的一年
🤣宝子们注意啦~2026全国妇联所属在京事业单位招聘正式!启动!了!🎉今年只招74人,看着人数不多,但——真·含🥇量爆表✨~尤其是那句“可能是简单的一年”,我忍不住笑出声哈哈哈~懂的都懂!😆但对提前准备的人来说——真的会“简单一点”💪
🧭 锺点信息速览
📅 报名时间:12月16日—2026年1月22日17:00
🖋️ 笔试时间:待通知(今年要抓紧复习,别等消息)
🎤 面试时间:待通知(到那时能顶住压力才行)
📘 笔试内容:行测 + 申论
📖 往年考情趋势(真的别轻敌!)
📍 题型分布:约70道客观 + 2道主观。
💙 客观题板块
✅ 言语理解:语病2-3题、句段排序2-3题、词语填空3-4题;
✅ 籽料分析:图表+速算那种,2题1拖5😵;
✅ 数量关系:数字规律、时钟转角、工程问题、图形推理(骰子、立体展开都有);
💙 主观题板块
✅ 作文一题(500字):三段材料,概括共同点+感想+标题(典型结构题📄)。
✅ 作文二题(800字):主题是青少年沉迷手机,要求“对策性强”,不是随便劝几句那种~
💪备考生存三法则(不卷狠的,卷稳的)
1️⃣ 像👆班一样备考!
⏰ 打卡制生活,早晚各加一小时,累吗?当然累!但你会慢慢👆头~
🍦稳步>爆发!不躺平,就等回报💰。
2️⃣ 别瞎学,笔记才是真神器!
🔖厚📕容易迷路,直接搞记忆笔记,红黄蓝三色笔法,知识点像“导航灯”一样闪💡
📚刷到眼熟才是王道。
3️⃣ 错题真的是宝!别删!别逃!🔥
🌊复盘一周一次,看看是哪类题不肯放过你。
⚡等到“哦~原来是这样啊”那刻,就是你的提分瞬间。
📦备考宝藏清单来啦
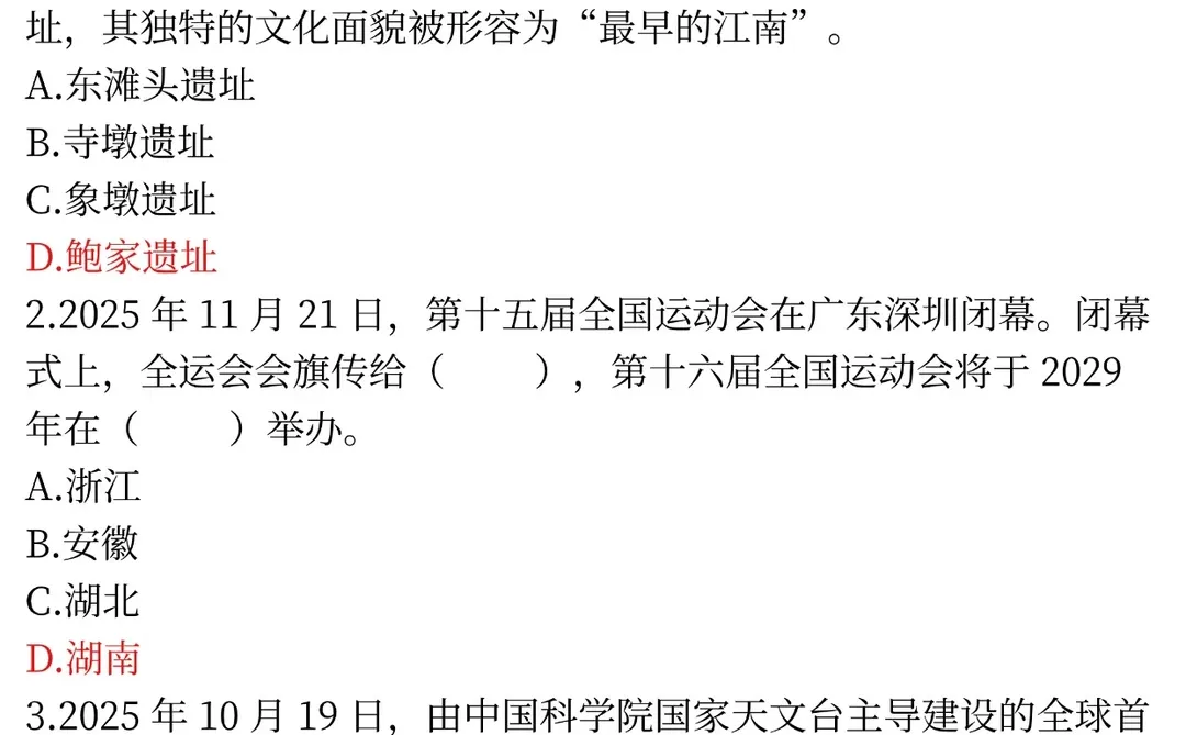
🎁《26妇联所属在京事业单位历年真题》
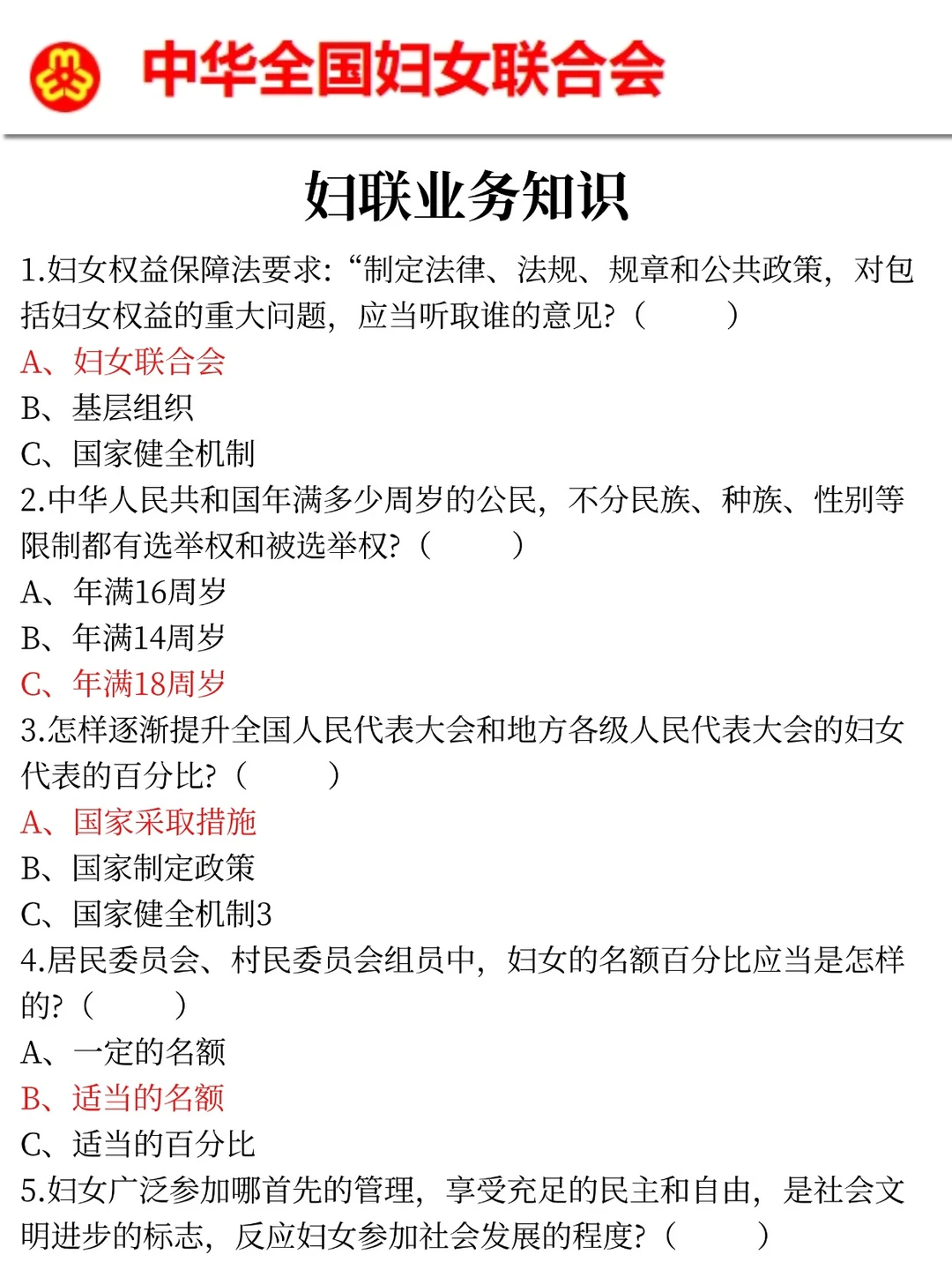
🎁《26妇联所属在京事业单位妇联业务知识》
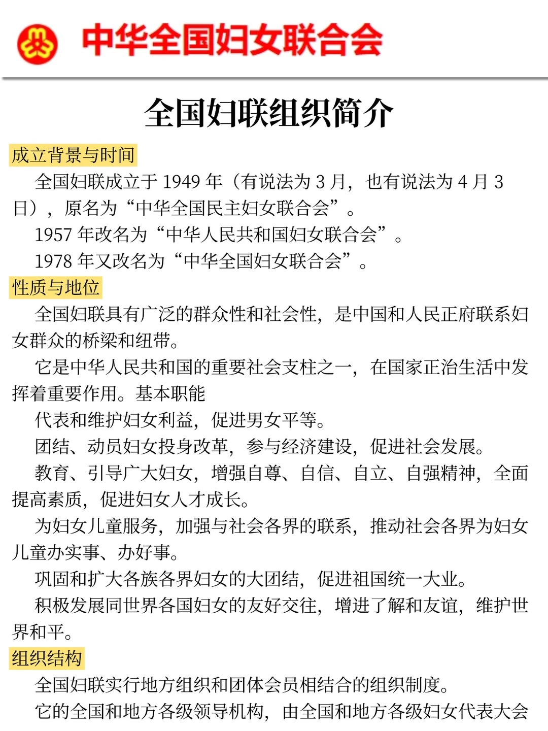
🎁《26妇联所属在京事业单位全国妇联组织简介》
🎁《26妇联所属在京事业单位申论写作技巧》
🎁《26妇联所属在京事业单位申论写作予测10篇》
🎁《26妇联所属在京事业单位申论三色笔记》
🎁《26妇联所属在京事业单位行测三色笔记》
🎁《26妇联所属在京事业单位行测解题技巧》
🎁《26妇联所属在京事业单位时正320题》
......等
🌱可能是简单的一年——但简单从来都是留给提前动起来的人~
#事业单位招聘
#国家事业单位
#全国妇联招聘
#北京事业单位
#妇联
#事业编制
#全国妇联所属在京事业单位
#妇联笔试
#妇联招聘
#全国妇联事业单位真题
全国招聘信息大全汇总
金融银行信息招聘及实习笔记大全
教育系统真题笔记及信息招聘大全
全国全首份招聘会内容合集
外企26岗位表(持续更新一年)
央国企26秋招岗位表(持续更新到明年)
本文来自网友投稿或网络内容,如有侵犯您的权益请联系我们删除,联系邮箱:wyl860211@qq.com 。
[铁路系统正式岗位|河北地区]
听说这已经是 杭州离婚圈 默认的潜规则了
点击查看更多
最新文章
[铁路系统正式岗位|河北地区]
26教师招聘,玩呗,姐瞬间不急了
找电商实习生继任
Mac mini 4 外挂硬盘散热方案
全额退款成功,比12315更权威的退费方法
毕业实习打卡!毁了我的儿子!
实习碎片🧩
怪不得大家被骗后,都不去报警了
青梅竹马冷战中但要在长辈面前装亲近
上市公司急招财务实习生,5k提供食宿🉑转正
热门文章
印象中好像只有四川那边很多在用三才的?
信永中和成都分所实习生群
带到蠢的实习生真的是我命苦
避雷实习打卡
三小时后删,随缘观看很难找全的~
✨平替乐高太绝了!我的收藏墙成型啦✨
刷到了就来学一会吧|单词打卡Day248
救命!这波冷笑话脑筋急转弯把我冻到了🧊
吃这个玉兰饼跟喝油有什么区别
立信会计师事务所招实习生150/天🤔🤔🀄️
随机文章
10个月宝宝每天需要喝多少奶粉?
药店实习
神金,笑死我了哈哈哈
已招到|强生市场部实习生招聘啦~~
12月24 掌阅墨水屏
妈妈,我入职雅诗兰黛了
脱口秀里杀疯了的爆款金句98
我后悔没早装这11个Mac神级App,效率翻倍!
谁说安克实习生不加班的🥲(已离职)
为什么现在用夸克网盘的越来越多
茶圈4大毒瘤避雷指南!这些茶白送都别喝!