东北
黑龙江
吉林
辽宁
其他
华北
河北
山西
北京
天津
内蒙古
华南
广东
广西
海南
香港
西南
四川
西藏
重庆
四川
贵州
云南
西北
新疆
甘肃
陕西
甘肃
青海
宁夏
新疆
华中
河南
湖南
湖北
华东
上海
江苏
浙江
安徽
福建
江西
山东
当前位置:
首页
>
湖北
>25年湖北省大学生乡村医生专项招聘
25年湖北省大学生乡村医生专项招聘
2025-12-25 02:26:01
全国招聘信息大全汇总
26国考公务员岗位表(电子版)
26年67家主流央国企笔记、面试真题资料大全
26字节跳动实习笔记题库
2025国企央企真题笔记及招聘信息大全
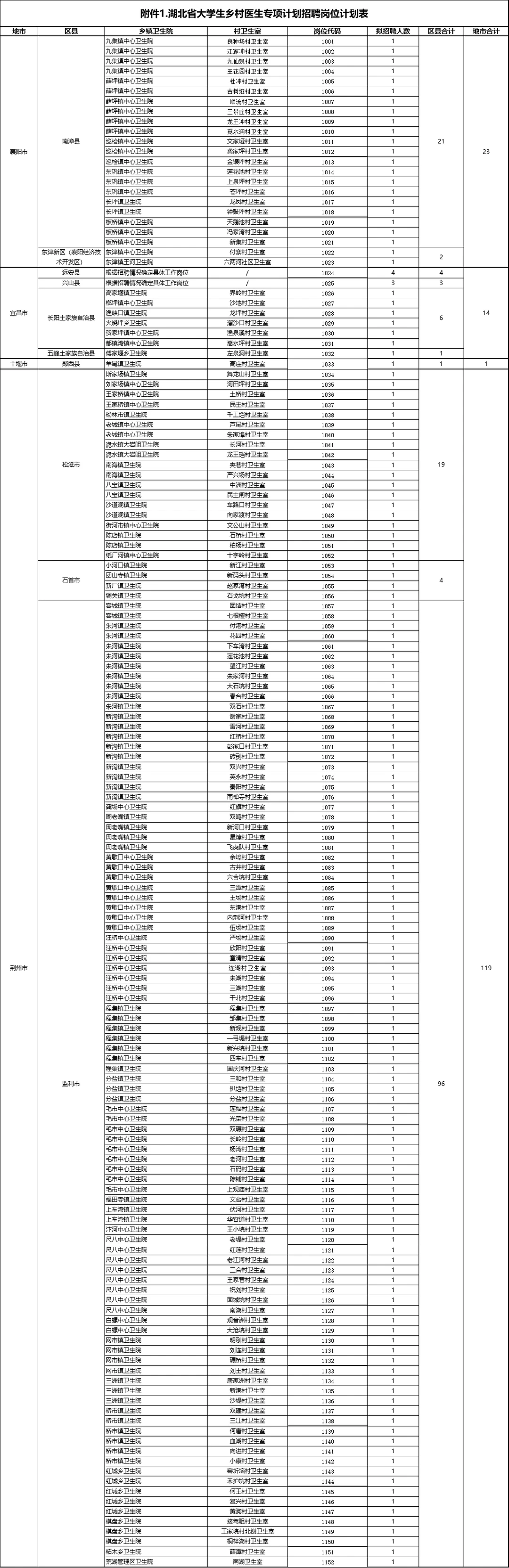
25年湖北省大学生乡村医生专项招聘
报名时间:2025年12月22日9:00至12月26日17:00
免费培养的大学生乡村医生原则上只能报考履约地区的岗位。
笔试:26年1月11日上午
全省统一组织笔试,笔试不设开考比例,试题内容以卫生专业知识为主。
面试工作按照相关规定执行,面试次序由抽签确定,成绩现场公布,并经考生签字确认。
聘用管理
乡镇卫生院和县级卫生健康行政部门要及时为受聘人员办理聘用手续和编制实名制登记手续,落实规定的薪酬及养老等保障待遇,实行岗位管理,将受聘人员安排到所报考的村卫生室履职。
大学生乡村医生入编后应当在村卫生室继续服务不低于6年(不含参加规范化培训时间)
#医疗卫生招聘考试
#医学生找工作
#大学生乡村医生
#临床
#医疗工作者
#大学生乡村振兴
#乡村医生
#乡村医生题库
全国招聘信息大全汇总
金融银行信息招聘及实习笔记大全
教育系统真题笔记及信息招聘大全
全国全首份招聘会内容合集
外企26岗位表(持续更新一年)
央国企26秋招岗位表(持续更新到明年)
本文来自网友投稿或网络内容,如有侵犯您的权益请联系我们删除,联系邮箱:wyl860211@qq.com 。
有人愿意来湖北文旅的嘛,速投!
汉口招聘
点击查看更多
最新文章
有人愿意来湖北文旅的嘛,速投!
12.18 没想到武汉校招形势还这么好!🫢
湖北医学生速看!事业编稳了!
好单位,宏泰集团招聘8人,等你来!
湖北福利院扩招了,有愿意报名的吗🙌
湖北文旅招人啦!五险一金、朝九晚六!
湖北银行面试 最新面经 收集网友回忆版
有愿意来湖北文旅的吗,月6000+
湖北省招标股份有限公司2026届校园招聘!
咸宁招寒假工啦!
热门文章
招武汉新媒体运营
劲酒2026校园招聘
湖北出了录取短信啦 综合线预计76.1左右
有编制!湖北近期招聘700+人,速来!
年底在捞人的公司:Base:武汉
武穴农水集团招聘,面试来一个帮一个
武穴农水集团面试反反复复就是这16个问题
湖北联投集团补录投就中!
湖北联投集团补录单位直签、男女不限、
湖北民政局缺人!!有意愿加入的嘛?
随机文章
10个月宝宝每天需要喝多少奶粉?
湖北银行捞人啦!速投!
25年湖北银行面试招聘,这次是真大放洪水!
湖北文旅局有想来的吗❓❓
建议湖北的小伙伴都去试一下这些央国企
湖北铁道运输职业学院2026年招聘公告
26届最新版湖北银行面试考的问题这里都有📝
湖北各事业单位招聘2092人,正在报名
武汉城投集团直签!应届生往届生皆可投!
不限专业!咸宁市招聘编制教师30人
位置:湖北 武汉 洪山区 东湖高新区光谷五路