东北
黑龙江
吉林
辽宁
其他
华北
河北
山西
北京
天津
内蒙古
华南
广东
广西
海南
香港
西南
四川
西藏
重庆
四川
贵州
云南
西北
新疆
甘肃
陕西
甘肃
青海
宁夏
新疆
华中
河南
湖南
湖北
华东
上海
江苏
浙江
安徽
福建
江西
山东
当前位置:
首页
>
河南
>信阳联考来了!!!
信阳联考来了!!!
2025-12-24 12:19:26
全国招聘信息大全汇总
26国考公务员岗位表(电子版)
26年67家主流央国企笔记、面试真题资料大全
26字节跳动实习笔记题库
2025国企央企真题笔记及招聘信息大全
信阳联考来了!!!
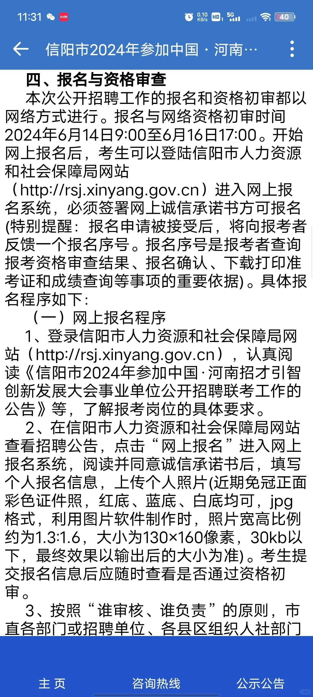
2024年河南信阳市招才引智事业单位公开招聘联考公告(教师岗429)
#河南招教
#河南教师招聘考试
#河南教师招聘
#河南教师编
#信阳招教
#信阳教师招聘考试
#信阳教师招聘
#信阳教师编
#信阳事业单位联考
全国招聘信息大全汇总
金融银行信息招聘及实习笔记大全
教育系统真题笔记及信息招聘大全
全国全首份招聘会内容合集
外企26岗位表(持续更新一年)
央国企26秋招岗位表(持续更新到明年)
本文来自网友投稿或网络内容,如有侵犯您的权益请联系我们删除,联系邮箱:wyl860211@qq.com 。
安阳卫生事业单位公开招聘992人
大别山实验室/信阳师范大学招聘30人!
点击查看更多
最新文章
安阳卫生事业单位公开招聘992人
官方发布,信阳招录,1321人,全部有岗
新招992名❗25安阳医疗卫生事业单位公告❗
2025年安阳市卫生事业单位招聘公告已出
年前最后一个医疗系统招聘992人
25安阳卫生事业单位公开招聘-龙安区
安阳市卫健委,进来一个帮一个
🔥事业编招1321人!河南信阳招聘公告发布
信阳职业技术学院招才引智大会招聘联考工作
2024年信阳市浉河区招才引智招聘教师127名
热门文章
市直学校哈
25安阳医疗事业单位联考面授/网ke
郑州社区客户经理招人,有人想来干吗
信阳海底捞招聘白班夜班兼职钟点工
安阳肿瘤医院资审名单已出~
招聘啦!找工作的公主们看过来!
信阳市2024年大学生乡村医生招聘进入面试人
别人在努力的时候你在干嘛?
收银有凳子欧
安阳医疗联考岗位核减
随机文章
10个月宝宝每天需要喝多少奶粉?
老板出去了,需要个女孩子帮老板娘打下手
来看看有没有你的岗位
就是一直得走动很烦
信阳学院招聘|行政岗位|教师招聘✨
驻马店实名相亲群找对象脱单驻马店真诚相亲
河南一大学招聘啦,本科就可以报名哦。
驻马店怎么还会找不到工作呢?
找驻马店上班搭子,要长期能稳定的
新乡职业技术学院招聘硕士,直接面试
驻马店找工作很难吗,为啥一个月6千招不到