东北
黑龙江
吉林
辽宁
其他
华北
河北
山西
北京
天津
内蒙古
华南
广东
广西
海南
香港
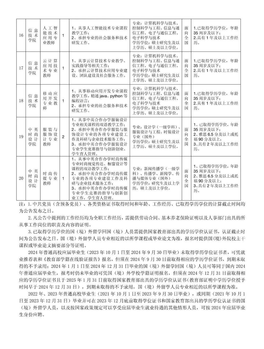
西南
四川
西藏
重庆
四川
贵州
云南
西北
新疆
甘肃
陕西
甘肃
青海
宁夏
新疆
华中
河南
湖南
湖北
华东
上海
江苏
浙江
安徽
福建
江西
山东
当前位置:
首页
>
浙江
>23年浙江纺织服装职业技术学院招聘教师公告
23年浙江纺织服装职业技术学院招聘教师公告
2025-12-18 17:33:25
23年浙江纺织服装职业技术学院招聘教师公告
一、招聘办法和步骤
(一)报名与资格审查
1、报名时间:高层次博士研究生岗位公告发布之日起至2024年3月31日。其他岗位公告发布之日起至2023年11月16日。
2、报名办法:报考人员在规定的报名时间内,将应聘所需提交材料的扫描件发送到邮箱,具体见官网。
3、根据往年招聘情况,认定本次招聘岗位中的高层次博士岗位为紧缺岗位,符合招聘条件的应聘人数与招聘计划数之比达不到3:1时,按符合招聘条件的应聘人数进入下一步程序。本次招聘其他岗位在规定的报名时间内符合报考条件的应聘人数和招聘计划数比例不足3:1的,将取消该岗位招聘。
4、资格初审
浙江纺织服装职业技术学院将对报考人员进行资格初审,符合招聘条件的,方可获得考试资格。报名材料不全或提供材料与报考资格条件不符者,不能通过资格初审。
(二)考试
本次公开招聘中高层次博士研究生岗位根据应聘人员的教育背景、专业素养、学术水平、科研成果等情况,对符合条件的应聘者进行专业知识水平、学术水平、教学能力、研发能力、创新能力、成果转化能力等的全面考核,经面谈考核、体检程序择优录用。
其他岗位采取专业技能测试+试讲+面试的方式进行,面试委托具有考试命题资质的独立第三方机构命题。
1.专业技能测试
专业技能测试主要测试报考者实际专业技能和操作水平。专业技能测试满分为100分,不足60分者淘汰。
2.试讲
试讲主要测试招聘岗位所必须具备的专业知识和教学能力。试讲总分为100分,不足60分者淘汰。
3.面试
面试主要测试报考者口头表达能力、应变能力、分析能力、回答问题准确性和举止仪表等。面试总分为100分,不足60分者淘汰。
4.成绩确定
考试总成绩为专业技能测试成绩的30%+试讲成绩的30%+面试成绩的40%之和,满分为100分。
在专业技能测试结束后于成绩合格的人员中,从高分到低分按1:6比例确定试讲对象(不足比例的按实际人数)。在试讲结束后于成绩合格人员中,从高分到低分按1:3比例确定面试对象(不足比例的按实际人数)。在面试合格人员中,按总成绩从高分到低分按1:1的比例确定体检、考核对象;总成绩相同,按面试成绩排名,总成绩和面试成绩相同的按专业技能测试成绩排名。总成绩、专业技能测试和试讲、面试成绩都相同的增加考试课目。
考试总成绩以及参加体检与考核人员名单于面试结束3个工作日内在浙江纺织服装职业技术学院网站的“公告”栏目上公布。
本文来自网友投稿或网络内容,如有侵犯您的权益请联系我们删除,联系邮箱:wyl860211@qq.com 。
张家界卫健委,请码住这个题裤
徽商银行社招在铜陵本地招柜员
点击查看更多
最新文章
张家界卫健委,请码住这个题裤
宁德时代大量招人,直接与企业签合同。
工资3800在娄底能招到人吗?
孝感 短期工
正式工,浙江文旅局,有人愿意来吗
滁州市琅琊区卫健委招聘考试,最简单的一年!
完整版滴滴哦
2025年12月13日长沙星斗工程面试题
宁德东侨👀编外工作人员27名
孝感市2026年度人才引进
热门文章
湖南娄底吾悦找工作看这边
2025年滁州市县区事业单位单招已出!!
张家界市卫生健康系统招聘🔥来一个帮一个
莆田财富中心招聘,临时工
宁德蕉城长期招聘(全/兼)都有
速查笔试成绩!25年郴州临武县事业单位选聘!
长沙市直历年真题
2026孝感市湖北职业技术学院招84人!仅面试
这么香的滁州国企确定不投吗?
连云港海州区卫健委,来一个捞一个
随机文章
10个月宝宝每天需要喝多少奶粉?
孝感市直招87人!湖北事业单位重磅招聘
教师编制!滁州教师编制招录851人!
连云港海州区招聘啦
湖南省张家界市卫生健康系统护士招聘
莆田市市直学校校招公告来啦
古茗|襄阳长安市场店招聘啦 ~
26年长沙市长郡中学招聘教师资格复审名单!
铜陵最新国企招聘
滁州市所有进面名单
连云港公办事业编!无户籍限制!