东北
黑龙江
吉林
辽宁
其他
华北
河北
山西
北京
天津
内蒙古
华南
广东
广西
海南
香港
西南
四川
西藏
重庆
四川
贵州
云南
西北
新疆
甘肃
陕西
甘肃
青海
宁夏
新疆
华中
河南
湖南
湖北
华东
上海
江苏
浙江
安徽
福建
江西
山东
当前位置:
首页
>
湖南
>张家界市卫健局大放水,来一个帮一个
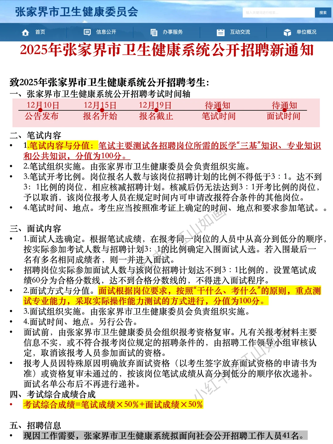
张家界市卫健局大放水,来一个帮一个
2025-12-19 14:36:14
张家界市卫健局大放水,来一个帮一个
#张家界卫健委
#张家界市卫健委招聘
#张家界医疗招聘
#张家界医疗事业编
#张家界医疗编
#张家界卫健委
#事业编医疗
#医疗卫生招聘考试
#护士招聘
#护士考编
#医学检验职称考试
#护理事业编
#医疗编上岸
#康复治疗技术
本文来自网友投稿或网络内容,如有侵犯您的权益请联系我们删除,联系邮箱:wyl860211@qq.com 。
郴州招聘招聘!!
滁州琅琊附近找兼职
点击查看更多
最新文章
郴州招聘招聘!!
正荣财富中心招英语主播
长沙市纪委监委招编制3人!教育学可报~
株洲|招聘美甲师啦🎉
上饶人民医院招见习25人护理有招
速查!邵阳经开贸易投资有限公司进面公告!
琅琊国企报名竞争比
铜陵义安人民医院
🍀日结招聘:日结今晚 银湖科技园食品
武汉,襄阳,十堰,宜昌,零食很忙寒假工
热门文章
株洲市天元区找阿姨带女宝
上饶日结兼职💼
急招!滁州立讯招文员1人,综合薪资5K,单休
铜陵义安区人民医院招6人
莆田馨宜新天地永辉招人了
能过张家界卫健系统招聘的野路子
长沙五一广场附近招聘全职店员
有编!邵阳市直事业单位招聘60人
攸县事业编又招聘,大专可报
襄阳诸葛亮广场招兼职
随机文章
10个月宝宝每天需要喝多少奶粉?
铜陵市义安区人民医院,来一个帮一个
专科🉑报!招2名护理人员
莆田央企工作!储备粮直属库!月薪4K
餐厅招募领班服务员茶艺师待遇从优
长沙招聘企划
川汇区招聘群
铜陵快递站日结兼职
孝感KTV(孝南区)一起做大客多20.15.13十
樊城区找带货主播,小白可带
上饶找工作搭子!上饶兼职群大揭秘!🔥?