东北
黑龙江
吉林
辽宁
其他
华北
河北
山西
北京
天津
内蒙古
华南
广东
广西
海南
香港
西南
四川
西藏
重庆
四川
贵州
云南
西北
新疆
甘肃
陕西
甘肃
青海
宁夏
新疆
华中
河南
湖南
湖北
华东
上海
江苏
浙江
安徽
福建
江西
山东
当前位置:
首页
>
湖南
>25永州宁远县社区招聘,原题重复率89%
25永州宁远县社区招聘,原题重复率89%
2025-12-18 16:01:38
25永州宁远县社区招聘,原题重复率89%
🔥2025湖南永州宁远县社区工作者招聘35名,公告已出,时间紧,任务重,有意向的小伙伴们赶紧行动起来吧!!!
~
✨报名时间:12月19日-12月21日
✨报名条件:大专及以上,40岁及以下,宁远县户籍或配偶有宁远县户籍,其他条件见岗位表
✨笔试时间:见准考证
✨笔试科目:社会工作综合能力和社会工作实务
~
📚备考永州宁远县社区用到的:
✨《25湖南省情、永州市情、宁远县情》
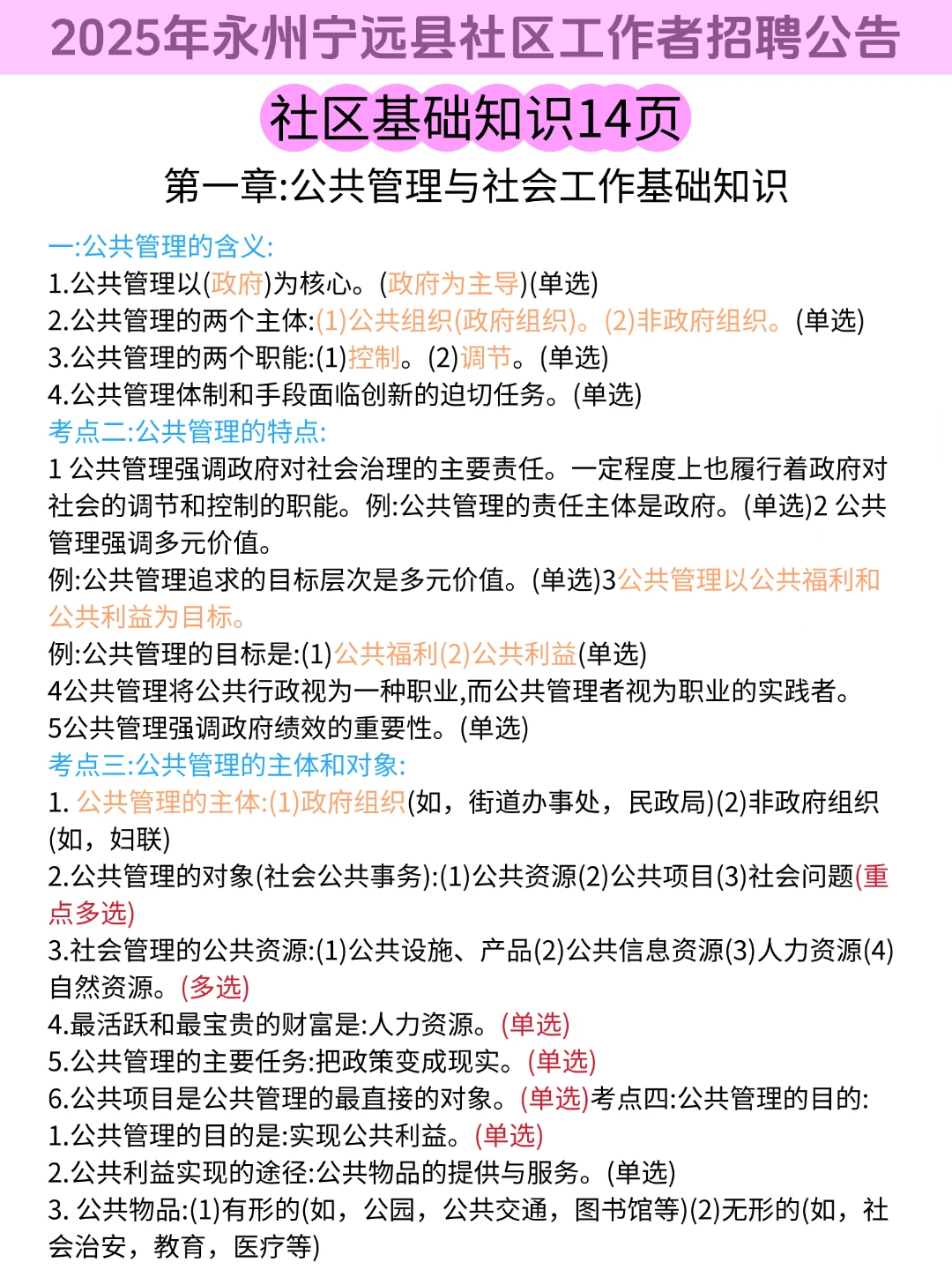
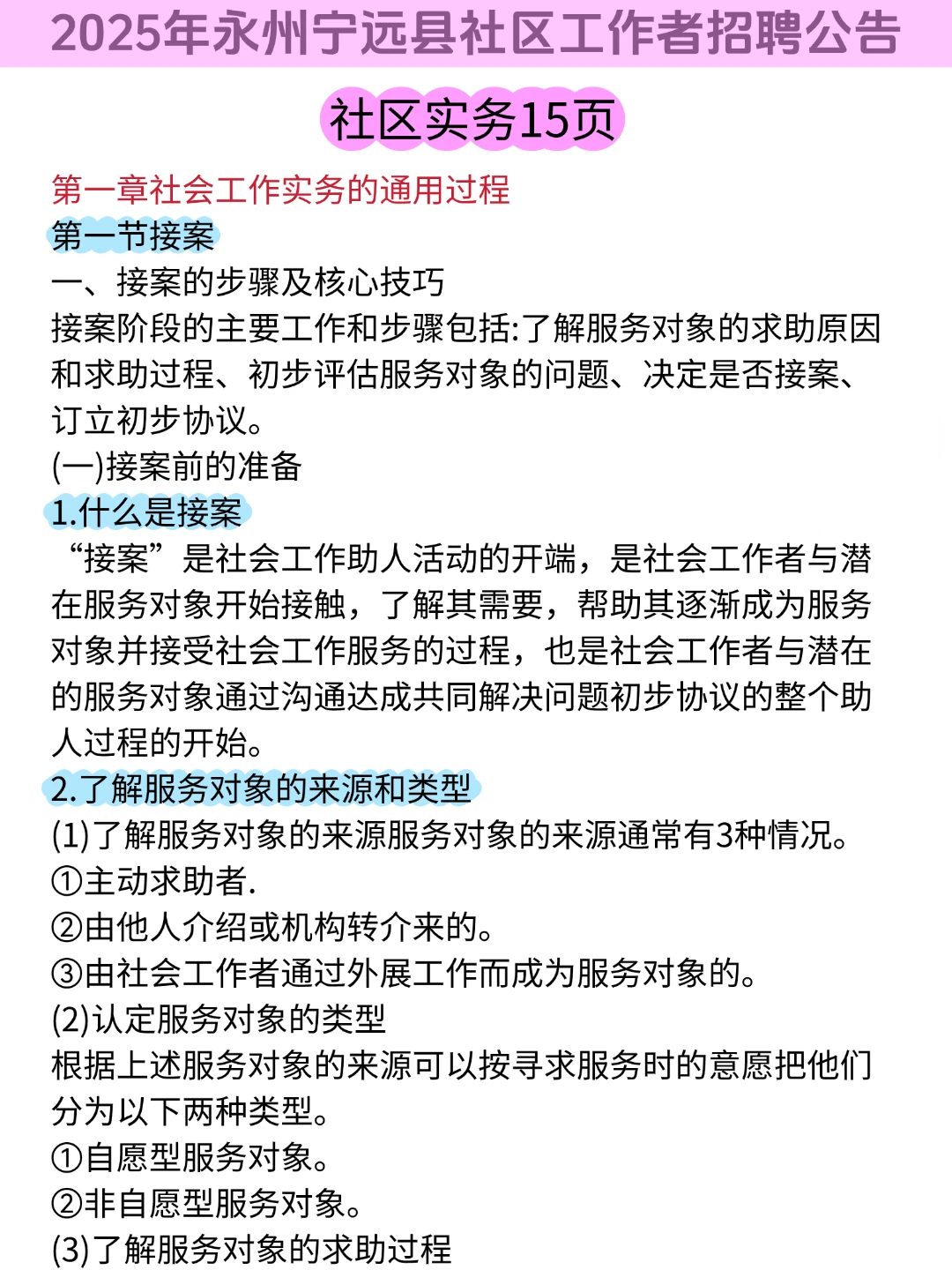
✨《25永州宁远县社区工作者社区实务15页》✨《25永州宁远县社区工作者社区重点14页》
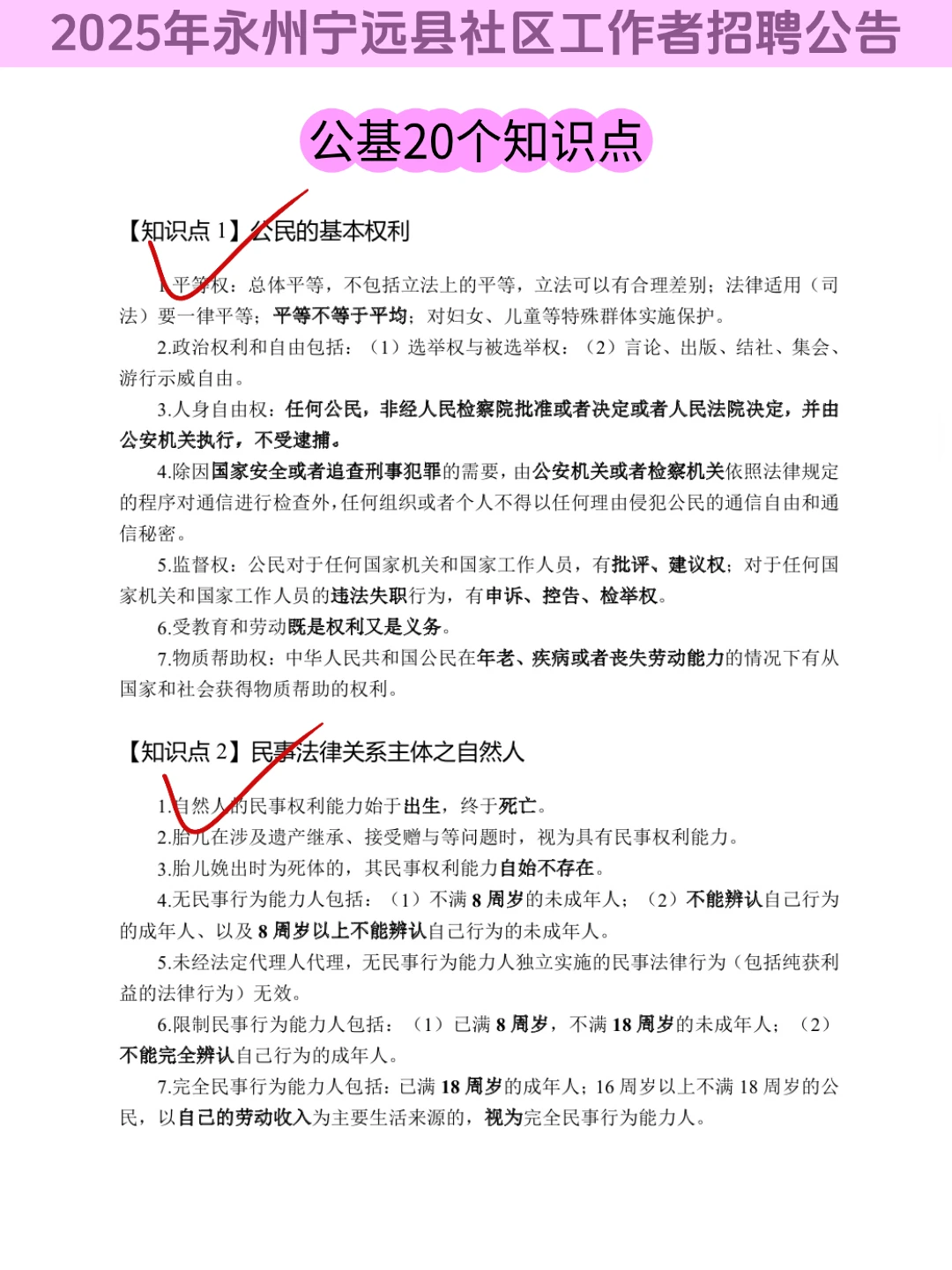
✨《25永州宁远县社区工作者考前300母题》✨《25永州宁远县社区工作者公基高频考点》
✨《25永州宁远县社区工作者公基思维导图》
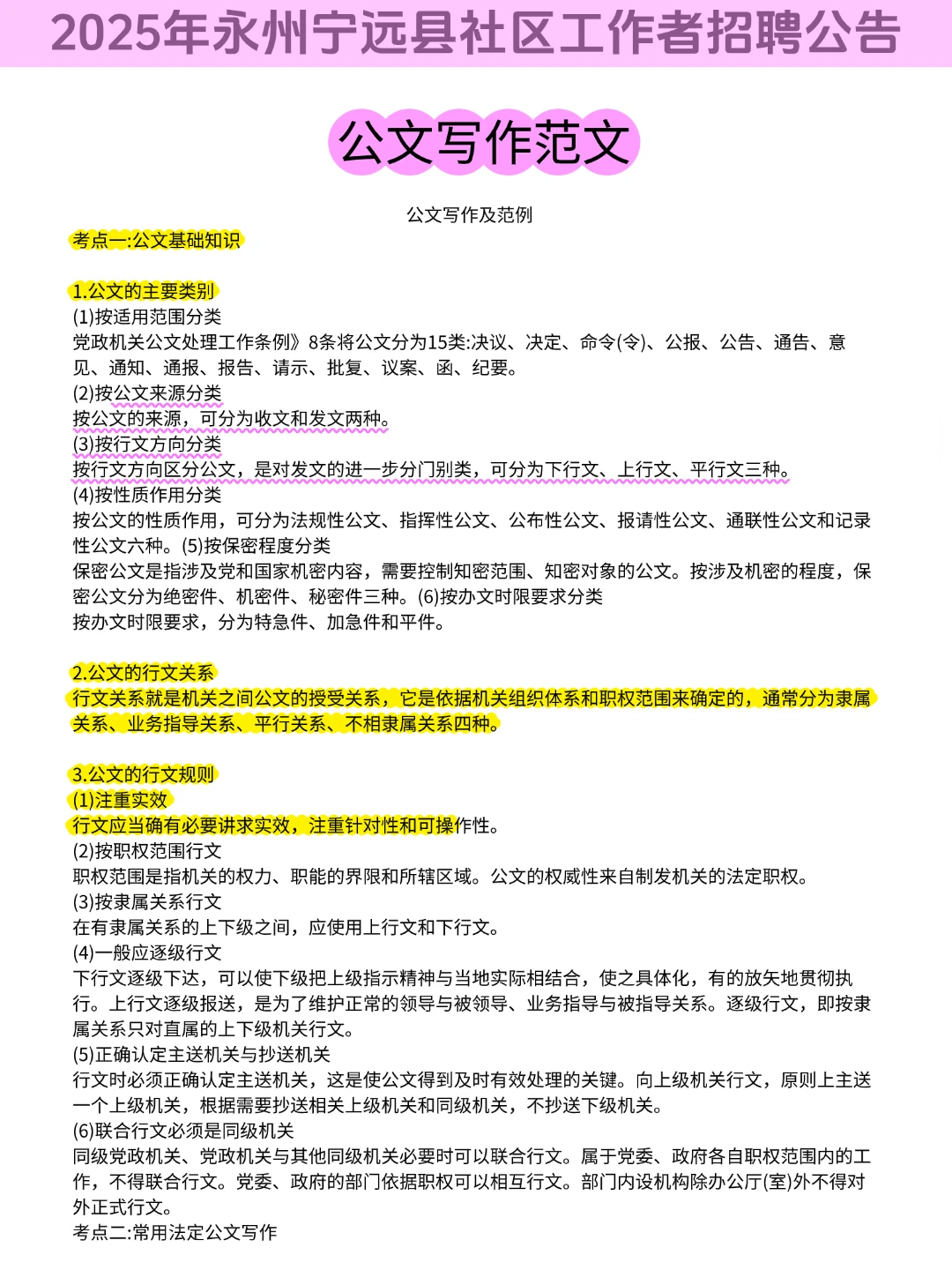
✨《25永州宁远县社区工作者公文写作范文》
✨《25永州宁远县社区工作者题库app》
✨《25国内时事z治》
……
#永州宁远县社区工作者招聘
#永州宁远县社区工作者备考资料
#永州宁远县社区工作者笔试资料
#25永州宁远县社区工作者招聘考试
#宁远县社区工作者备考攻略
本文来自网友投稿或网络内容,如有侵犯您的权益请联系我们删除,联系邮箱:wyl860211@qq.com 。
邵阳市市直成绩出来啦!
宁德KTV蕉城区一起20/18/13
点击查看更多
最新文章
邵阳市市直成绩出来啦!
滁州工厂年度短期工人走账清
2025年张家界市卫生健康系统公开招聘
仅面试!资兴市市直公开选聘公告已出!
宁德市管委招4人编外
滁州招聘兼职
宁德时代总部招聘
没想到教育类外企比想象中还要香!
今日,12月16日长沙市直报名截止
刚刚!邵阳市直第二批笔试成绩已出!
热门文章
有编!郴州嘉禾县事业单位招聘15人
张家界兼职 还差两名男生
宁德市行管委4人!办公室文职岗!月薪4.5K
湖北大数据集团来啦!五险一金!待遇超好!
快喊你兄弟去应聘,2400保安工作给他找到了
邵阳市直第二批60岗位来报成绩吧
卫健系统招聘啦
国企1人!湖南禹地固体矿产地质勘查公司
丁卯长白班
湖北|✅好多新岗位
随机文章
10个月宝宝每天需要喝多少奶粉?
宁德市医保中心蕉城管理部招1人,专业不限
爱播在哪?
荆州云端之上|招聘伙伴!
年底了还有人找工作嘛
邵东市中医医院,小道消息,直接背
事业编11人!郴州资兴市市直事业单位
宁德市蕉城区国有企业笔试进面名单
衡山2025年社区专职网格员、辅警招聘
湖北联投集团,有同学愿意来吗!速投!
大冶湖学校面公开招聘优秀学科教师公告