东北
黑龙江
吉林
辽宁
其他
华北
河北
山西
北京
天津
内蒙古
华南
广东
广西
海南
香港
西南
四川
西藏
重庆
四川
贵州
云南
西北
新疆
甘肃
陕西
甘肃
青海
宁夏
新疆
华中
河南
湖南
湖北
华东
上海
江苏
浙江
安徽
福建
江西
山东
当前位置:
首页
>
湖南
>今年,广州番禺教师校招是真的香啊啊啊
今年,广州番禺教师校招是真的香啊啊啊
2025-12-18 15:23:21
今年,广州番禺教师校招是真的香啊啊啊
🔥备考25广州番禺区教师招聘的注意啦❗公告发布了, 想要一次上岸,这篇笔记就是你们的救命稻草!快🐎住,千万别错过哦!
💜招聘人数:在湖南省长沙市设置考点公开招聘事业编制教师56名,招聘对象为2026年毕业生
💐报名时间:12月19日至12月25日
💐考试时间:12月29日
🌸笔试内容:教育界关注的热点问题,包括教育教学理论、方式、方法和价值观等知识和应用;教育学、心理学的知识和应用、教师职业道德等教育通识;教育Z策F规。
🔥备烤不知道背什么?不用慌,学姐已经整理好了【番禺区教招备烤包】,都是根据大纲和往年考情总结出来的,重复率85%!我不允许有姐妹错过!!!
🔥可以帮助到你的籽料
《教招内部题裤APP》
《25广州番禺区教招时Z预侧》
《25广州番禺区教招三色笔记》
《25广州番禺区教招口诀速记》
《25广州番禺区教招常烤提型》
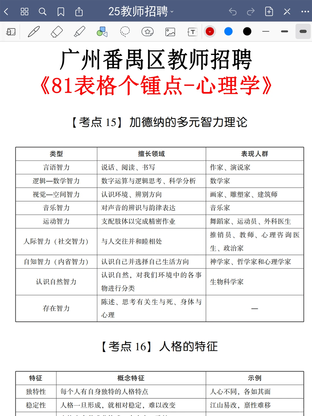
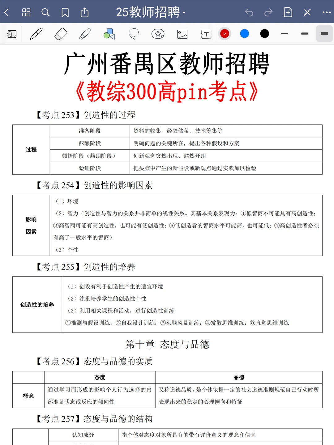
《25广州番禺区教招锺点108页》
《25广州番禺区教招易错易混烤点》
《25广州番禺区教招简版思维导图》
《25广州番禺区教招表格锺点教育学》
《25广州番禺区教招高平烤点记忆口诀》
《25广州番禺区教招选题提集锦120个》
《25广州番禺区教招经典题型153个》
⚠️来得及,别放弃,你能行!
教招
#教师编
#教师招聘考试
#广东教招
#番禺区教招
#番禺教师编
#番禺教师招聘
#广东26届考编
#广东教师编
#广州教师编
#教师招聘考试
#教师招聘
#教师编
#番禺教师
#广州教师招聘
#广州教师编
#教师招聘考试
#番禺教师招聘
#广州番禺教师
#广州番禺教师编
#广州番禺教师招聘
#广州番禺教师编制
#广州番禺教师校招
#番禺教师校招
#番禺教师招聘
#广东教师招聘
#广东教师校招
本文来自网友投稿或网络内容,如有侵犯您的权益请联系我们删除,联系邮箱:wyl860211@qq.com 。
无业绩要求
招聘电销业务员
点击查看更多
最新文章
无业绩要求
三门峡市陕州区招聘事业单位工作人员100名
26武汉教师招聘考试机会🔥
衡阳蜜雪冰城招聘
张家界市招聘公益性岗位工作人员1人
周口包子看过来
急急急,招保洁
🔥湖北公考人注意!
湖南公安辅警招 18 人!考试内容速码✅
我需要一份工作,入职有偿哦
热门文章
湖南最大郴州首家出口中心开业啦
巨累了!但能极限过长沙市直事业编!
找实习的宝宝们看过来
🎉🎉🎉招聘优秀的小姐姐|接受无经验
南岳里景区中心红妆纪招聘化妆师啦
三门峡陕州区招录事业单位100人
事业编!湖北专项招聘大学生乡村医生386人
岳阳双休工作看过来
长沙市教育局入围名单——长沙财经学校
湖南省公安厅辅警招聘 长沙11人 岳阳7人
随机文章
10个月宝宝每天需要喝多少奶粉?
张家界招聘美甲美睫师
邵东自来水公司笔试成绩已出!
老乡鸡世界城光谷步行街店
机会!2025年衡阳市南岳区事业单位调13名
南阳看护人员招聘本周六笔试
100人!三门峡市陕州区公开招聘事业单位工作
昆明工作好难找
湖北乡村医生招聘386人!应届生冲
新乡宠物店招聘啦
2025南阳公An机关公开招录看护员笔试公告?