东北
黑龙江
吉林
辽宁
其他
华北
河北
山西
北京
天津
内蒙古
华南
广东
广西
海南
香港
西南
四川
西藏
重庆
四川
贵州
云南
西北
新疆
甘肃
陕西
甘肃
青海
宁夏
新疆
华中
河南
湖南
湖北
华东
上海
江苏
浙江
安徽
福建
江西
山东
当前位置:
首页
>
湖南
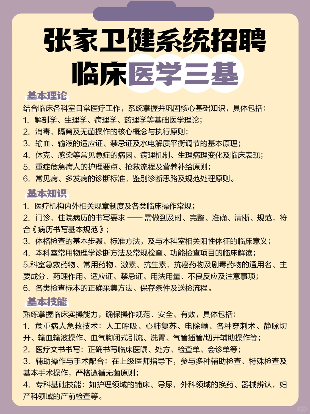
>🔥🔥张家界卫健委现场报名第三天
🔥🔥张家界卫健委现场报名第三天
2025-12-18 15:18:03
🔥🔥张家界卫健委现场报名第三天
2025年张家界市卫生健康系统公开招聘工作人员41人
现场报名:12月15-19日报名地点:张家界市卫健委314室
12月18日 医学基础开课
12月22日 护理/临床开课
#湖南华图事业单位
#医疗卫生招聘考试
#事业编医疗
#护士考编
#医考
#线上备考团
#张家界培训
#张家界培训机构
本文来自网友投稿或网络内容,如有侵犯您的权益请联系我们删除,联系邮箱:wyl860211@qq.com 。
邵东自来水公司进面名单
南阳市看护队员笔试倒计时!📍
点击查看更多
最新文章
邵东自来水公司进面名单
长沙市直教师考核名单已出(南雅中学)
昆明西山区找日结兼职 本人找兼职
商丘睢阳区找人了
武汉铁路直签,月到手8000+
教师事业编!黄冈罗田新招聘教师18人!
2026届可报!郴州市国资委招29人
招聘,奶茶自由
南阳市公安机关招看护队员笔试考试通知‼️
恭喜!2025长沙雨花区事业单位招聘体检名单
热门文章
商丘市第一人民医院,无非就是这些题快背!
【事业单位】100人!编制!7月23日至7月25日
湖南中烟之零陵卷烟厂,省内求稳优先考虑
【央企招聘】武汉青山区-物业客服前台
11人!张家界市慈利县疾控中心(县卫监局)
邵东自来水进面人员名单!
2025年湖北大学生乡村医生专项计划招聘386
25南阳公安局看护队员笔试12.20开始
八大立信招聘应届实习生
长沙市教育局入围名单——长沙雅礼中学
随机文章
10个月宝宝每天需要喝多少奶粉?
三门峡市陕州区公开招聘事业单位工作人员
冷水滩区2026年引进急需紧缺专业人才面试啦
【央企招聘】武汉青山区-案场客服
景区文创店招人啦❗️❗️
医疗专业,非医疗勿扰
娄底市经开区团区委招聘见习生啦 !
🔥2025年衡阳市南岳区事业单位选调啦
2026湖南地国资委招29名,补贴达16万💰
湖北新出秋招&补录,建议优先投递!
1.10长沙事业编,这次是真放水啊