东北
黑龙江
吉林
辽宁
其他
华北
河北
山西
北京
天津
内蒙古
华南
广东
广西
海南
香港
西南
四川
西藏
重庆
四川
贵州
云南
西北
新疆
甘肃
陕西
甘肃
青海
宁夏
新疆
华中
河南
湖南
湖北
华东
上海
江苏
浙江
安徽
福建
江西
山东
当前位置:
首页
>
湖南
>25.7.5长沙市直事业单位第一批笔试真题分享
25.7.5长沙市直事业单位第一批笔试真题分享
2025-12-18 14:49:23
25.7.5长沙市直事业单位第一批笔试真题分享
一、“嘉仁猫 AI”斩获全国人工智能应用创新大赛总决赛一等奖的消息在马山视频文化产业园引起强烈反响。根据材料二,撰写一篇通报,号召园区各部门、各企业开展学习。(35分)
·
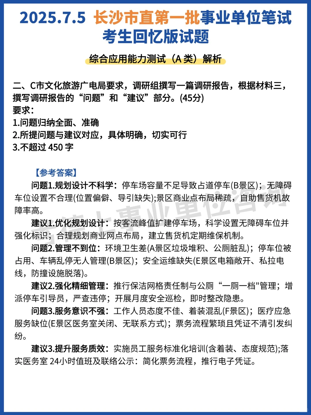
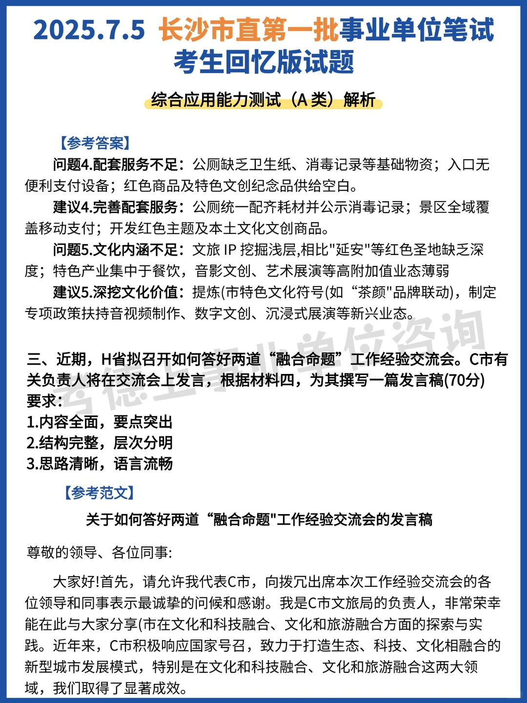
二、C市文化旅游广电局要求,调研组撰写一篇调研报告,根据材料三,撰写调研报告的“问题”和“建议”部分。(45分)
·
三、近期,H省拟召开如何答好两道“融合命题”工作经验交流会。C市有关负责人将在交流会上发言,根据材料四,为其撰写一篇发言稿(70分)
·
#湖南事业编
#湖南事业单位
#长沙市直
#长沙事业单位
#考编
#事业编
#事业编备考
#事业单位招聘
#真题
本文来自网友投稿或网络内容,如有侵犯您的权益请联系我们删除,联系邮箱:wyl860211@qq.com 。
衡阳招聘美甲美睫师了,全职兼职均可
株洲神农万达招导购
点击查看更多
最新文章
衡阳招聘美甲美睫师了,全职兼职均可
常德临澧县卫健系统综合成绩已出!
这么热的天,郑州还没找到工作的🈶够难
新疆广电局事业单位资格审查公告来啦
南阳市兼职,一天 200+
益阳市朝阳学校2025年高中教师招聘公告
湘潭爱艺术的人请留步!一起把热爱变成事业
你还有爱吗?
衡阳市博文中学招聘各科老师
公务员卷不动?焦作市直事业单位冲起来
热门文章
2025年株洲天元区招聘合同制教师
人民医院外头有新佳宜在招人
假如你从12.18开始备考岳阳楼区卫健委┉
希梵尼蛋糕裱花师招聘
长沙市直教师考核名单已出(南雅梅溪湖)
🔍 招聘|来做我们的领队,带薪奔赴山河
邵阳工作看过来
大范卷招聘啦!!
帮朋友招个员工
三门峡你一天天就净丢人
随机文章
10个月宝宝每天需要喝多少奶粉?
衡阳珠晖区社区工作者招聘入围分数、名单出
硕士进高校-信阳学院招聘
不加班的行政班!!!
1.10长沙市直属事业编其实挺水的(差生版)
63.25进面!常德就业
新疆建设兵团公务员招考页面清空了
招聘销售三名,有底薪,氛围好,周末有休息😄
家人们谁懂啊,招人好难啊
益阳市桃江县2024年教师招聘30人公告
新乡双休且不卷公司 点击速藏❤️