东北
黑龙江
吉林
辽宁
其他
华北
河北
山西
北京
天津
内蒙古
华南
广东
广西
海南
香港
西南
四川
西藏
重庆
四川
贵州
云南
西北
新疆
甘肃
陕西
甘肃
青海
宁夏
新疆
华中
河南
湖南
湖北
华东
上海
江苏
浙江
安徽
福建
江西
山东
当前位置:
首页
>
湖南
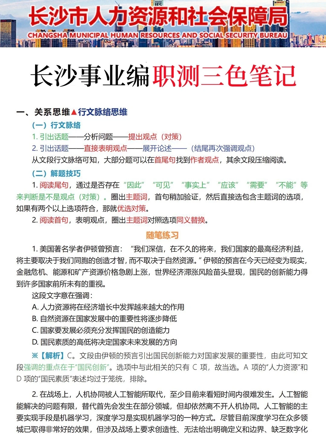
>1.10长沙市事业编就这14页,一周背完保底85
1.10长沙市事业编就这14页,一周背完保底85
2025-12-18 14:42:49
1.10长沙市事业编就这14页,一周背完保底85
🔥打算备考25湖南长沙市直属事业单位的小伙伴注意啦!今年共计招录89人,竞争激烈,想要一次就过的宝子们,直接🐴住这篇攻略,考前背完稳了!
⏰报名时间:12月12日-12月16日
⏰️考试时间:2026年1月10日
📝️考试内容:职测、综应
🌈现在主要任务不要傻傻啃书啦!先不说抓不住重点还浪费很多🕜,直接去背整理好的重点资料备考👜!都是学姐整理好的!含金量很高,考前背完拿芬不在话下!
🙇♀️能帮到你的有:
✔️长沙市直事业编内部题库app
✔️长沙市直事业编省情概况讲义
✔️长沙市直事业编职测三色笔记
✔️长沙市直事业编综应三色笔记
✔️长沙市直事业编职测必背考点
✔️长沙市直事业编综应规范表达词
✔️长沙市直事业编蒙题技巧50道
✔️长沙市直事业编时政预侧320题
✔️长沙市直事业编言语理解800词
✔️长沙市直事业编新编范文27篇
.
🔥乾坤未定,你我皆是黑马!加油考编人!
#事业单位招聘
#事业单位
#事业编
#事业单位备考
#事业编备考
#事业编制
#事业编上岸
#长沙事业编
#长沙事业单位
#长沙市直考编
本文来自网友投稿或网络内容,如有侵犯您的权益请联系我们删除,联系邮箱:wyl860211@qq.com 。
我家那小子x亲爱的客栈重磅回归!招实习生
洛阳打工单双休,到手6千,准备干到退休!
点击查看更多
最新文章
我家那小子x亲爱的客栈重磅回归!招实习生
我自己的公司
陇南武都区招聘141人
2025株洲教招考试汇总
湖南省事业单位面向吐鲁番专项招聘✔️
衡阳招聘电商运营小伙伴!
真的没人想来运动外企吗?
南阳邓州🈶找工作的小伙伴嘛?🥰
湖南博物馆!!急缺人!!
新公司成立1个月 缺岗位甩单两位
热门文章
💦冷门但双休不加班的央国企——郑州
湘潭岳塘区朱易路口,招聘,分拣,检测,包装。
上班日常vlog
25年长沙市直第二批事业单位笔试回忆版试题
衡阳珠晖区找保姆,不住家,双休
益阳农商行本地工作机会多!
2025年南阳市康复医院招聘27人!
陇南市2024人才引进岗位
自治区地质局招13人!线下报名✔️
或许有人想来艺术类外企上班的吗?
随机文章
10个月宝宝每天需要喝多少奶粉?
株洲攸县卫健委招聘部分岗位人员取消、核减
商丘市兼职
2025湖南铁路有限公司招聘
河南11.18可报名考试,有适合你的岗吗?
信阳天润广场招兼职啦有需要的私我
恶心S了,1.10长沙市直事业编,正策说改就改!
本地招聘!东干道社区卫生服务中心招聘6人!
招寒假工啦
快过年了 挣点钱过年
郑州好工作,双休➕五险一金