东北
黑龙江
吉林
辽宁
其他
华北
河北
山西
北京
天津
内蒙古
华南
广东
广西
海南
香港
西南
四川
西藏
重庆
四川
贵州
云南
西北
新疆
甘肃
陕西
甘肃
青海
宁夏
新疆
华中
河南
湖南
湖北
华东
上海
江苏
浙江
安徽
福建
江西
山东
当前位置:
首页
>
河南
>许昌胖东来招聘60人!岗位完整版
许昌胖东来招聘60人!岗位完整版
2025-12-18 13:57:20
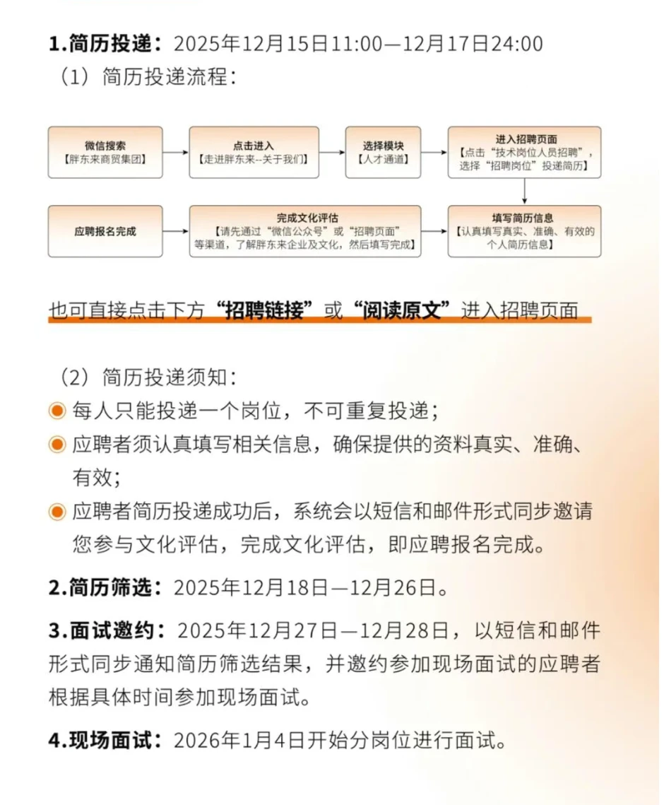
许昌胖东来招聘60人!岗位完整版
家门口的好工作,简历投递12月15日-17日
符合要求者,抓紧时间报名✅
#胖东来招聘
#许昌胖东来
#许昌
#许昌招聘
#求职
#招聘
本文来自网友投稿或网络内容,如有侵犯您的权益请联系我们删除,联系邮箱:wyl860211@qq.com 。
洛阳市中心医院,基本上没扣分!
灵宝招录人数三门峡最多
点击查看更多
最新文章
洛阳市中心医院,基本上没扣分!
漯河真的没有人做日结了吗??
西夏区医院财会
乌鲁木齐食品仓库管理5K管住社保哦!
玉溪市人民医院招聘20人
新乡NB!!👍
成熟女性的优雅之选
贵州公路管理局招聘!有人愿意来嘛?
三门峡5.18联考
陕西渭南中储粮有感兴趣的嘛
热门文章
你们还缺人吗!!!来啦!
仙气飘飘超灵动
漯河需要找兼职工作的小伙伴看这里🔥🔥🔥
商洛市望江府魏斯理汉堡店招聘
石嘴山市银-行招53人!正在报名!
新疆旅行社招聘
许昌双休 早九晚六
新乡还有这样的好工作💼
陇南市市直教师招聘
突然发现 贵州同学滞后性真的好强啊!
随机文章
10个月宝宝每天需要喝多少奶粉?
鹤壁的姐妹们
南阳周末好去处|话剧助理兼职分享
河南省考,三门峡灵宝招考93人,最低进46.6
女性友好公司-郑州篇(偏小众带指路)
焦作市公立🏥召 护士
石嘴山市矿业有限责任公司职工社会化招聘
玉溪市儿童医院招20人!
新疆国旅内部大揭秘!全员闭关3天结果...
许昌想找工作的看过来!10个辅助性岗位公开
宁夏人速冲!石嘴山银行招53人🔥