东北
黑龙江
吉林
辽宁
其他
华北
河北
山西
北京
天津
内蒙古
华南
广东
广西
海南
香港
西南
四川
西藏
重庆
四川
贵州
云南
西北
新疆
甘肃
陕西
甘肃
青海
宁夏
新疆
华中
河南
湖南
湖北
华东
上海
江苏
浙江
安徽
福建
江西
山东
当前位置:
首页
>
河南
>胖东来30万年薪招烘焙师,吊打多少大学生?
胖东来30万年薪招烘焙师,吊打多少大学生?
2025-12-18 13:37:29
胖东来30万年薪招烘焙师,吊打多少大学生?
胖东来以其物美价廉的商品和服务,赢得广大顾客的好评,也以高薪高福利和人性化关怀而著称。
最近胖东来的招聘公告再度引爆求职市场,许昌胖东来招聘面包甜点烘焙师,年薪可达30W,这可比很多名校毕业生薪资都高(清北本科应届毕业生平均年薪大概15-20W)。
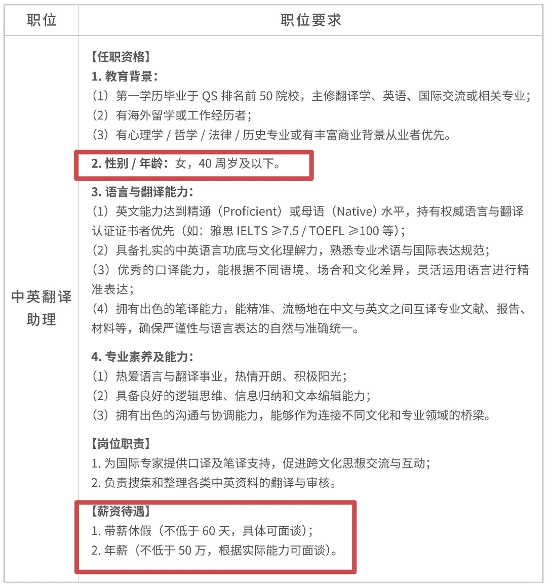
前不久,胖东来还发布招聘中英翻译助理,年薪50万起,带薪休假不低于60天,35周岁以上也可以,40周岁以下女性即可。
然而,更劲爆的是,胖东来还招聘50周岁以下,全球各领域专业顶尖人才,开出不低于100万年薪,带薪休假至少60天!
胖东来的薪资福利,跟公务员国企一样香,甚至更香!因为胖东来有超长的带薪假期,各种奖励福利,还有人文关怀(把员工当家人而不是当牛马)。
#胖东来
#商超
#超市
#许昌胖东来
#于东来
#烘焙师
#薪资待遇
#高薪职业
#大学生就业
本文来自网友投稿或网络内容,如有侵犯您的权益请联系我们删除,联系邮箱:wyl860211@qq.com 。
平顶山|全职兼职招聘
焦作新大厦招聘剪辑啦~找工作的快联系我
点击查看更多
最新文章
平顶山|全职兼职招聘
新疆乌鲁木齐12月8日招聘信息
有人想要来西藏政务服务大厅吗?
2025宁夏乡村医生面试名单已出!
开发区招配货工啦
明天16号兼职还缺30个女生10个男生,男女不
拜托🙏有没有三门峡在沪家人们啊
档案管理员,双休,有愿意来的吗?
26届河南电网一批本科&研究生招聘岗位一览
不限学历!文峰区文员!
热门文章
贵州热门工作‼️贵阳/遵义急招!全新分享
鹤壁职业技术学院
2026年乌海市事业单位第一批人才引进127人
妥妥神仙岗,DL不会让你失望,速报名
焦作温县今年会不会竞争更大😂
招生主管招聘
河南行政服务大厅,35岁以下大专可报
洛阳找工作的姐妹看过来
近期河南公职类考试招聘合集
佛山禅城南庄,招小时工啦
随机文章
10个月宝宝每天需要喝多少奶粉?
招聘信息无偿分享
无笔试!乌海市事业单位招聘127人!
郑州中原区迎宾/接待日结招募
新田360、茶禾巷卖疯了!
快!入编制新机会!水利部黄河水利委员会
提醒一下,参加25南阳市淅川县卫健委的人!
伊滨城市管理面试资审时间12月16日
国企待遇!湛江吴川国际机场招聘17人
舞阳招聘126名
12.12河南郑州新增央国企岗位-1374个