东北
黑龙江
吉林
辽宁
其他
华北
河北
山西
北京
天津
内蒙古
华南
广东
广西
海南
香港
西南
四川
西藏
重庆
四川
贵州
云南
西北
新疆
甘肃
陕西
甘肃
青海
宁夏
新疆
华中
河南
湖南
湖北
华东
上海
江苏
浙江
安徽
福建
江西
山东
当前位置:
首页
>
甘肃
>酒泉市信访局招聘公益性岗位工作人员
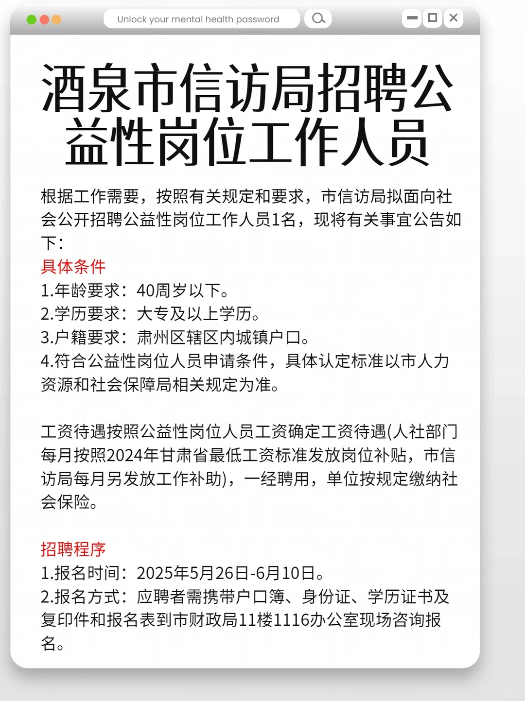
酒泉市信访局招聘公益性岗位工作人员
2025-12-18 13:03:45
酒泉市信访局招聘公益性岗位工作人员
1.报名时间:2025年5月26日-6月10日。
2.报名方式:应聘者需携带户口簿、身份证、学历证书及复印件和报名表到市财政局11楼1116办公室现场咨询报名。
3.招聘程序:本次招聘对应聘人员进行综合测评,择优选聘,具体程序咨询或通知。
#报名
#甘肃招聘
#酒泉招聘
#中公
本文来自网友投稿或网络内容,如有侵犯您的权益请联系我们删除,联系邮箱:wyl860211@qq.com 。
大武口招聘!!!
宁夏百川新材料有限公司招聘113人!
点击查看更多
最新文章
大武口招聘!!!
汝阳兴福镇银行招聘!寻找未来的金融新星!
郑州市陇海马路社区卫生服务中心招聘!
鹤壁汽车工程职业学院25年招聘22人
吐鲁番市事业单位招聘考试真题资料
渭南的男生看过来
大理义工招聘,非牛马,不压榨,欢迎咨询
12.14新疆央国企秋招汇总
河南省考岗位表及往年分数线:许昌法学专业
酒泉玉门市总医院招聘8人
热门文章
平顶山还在找工作的看过来~
洛阳市中心医院,无非就是这些题快背!
电商公司前台急招!全是年轻人太爽了
大武口招聘❗❗❗❗
吐鲁番招聘!!!🫶🏻
河南安阳滑县融媒体中心招聘播音员主持人
鹤壁汽车工程职业学院招聘22人
陇南宕昌县招聘公益岗41人
酒泉市肃州区博物馆招聘公益性岗位工作人员
招聘长期、兼职店员。
随机文章
10个月宝宝每天需要喝多少奶粉?
中粮集团12月专营部招聘
年底咯,平顶山还有没找到工作的宝子吗!
渭南镇办开始招聘啦
这也太爽了吧,河南12.16可报名考试
昆明找工作,急招!
许昌公立🏥需要文员
酒泉市事业单位你这么缺人吗
洛阳市中心医院延长报名时间的补充公告!
开封龙亭区大梁路京东便利店打包员七天连做
玉溪市棋院教师招聘