东北
黑龙江
吉林
辽宁
其他
华北
河北
山西
北京
天津
内蒙古
华南
广东
广西
海南
香港
西南
四川
西藏
重庆
四川
贵州
云南
西北
新疆
甘肃
陕西
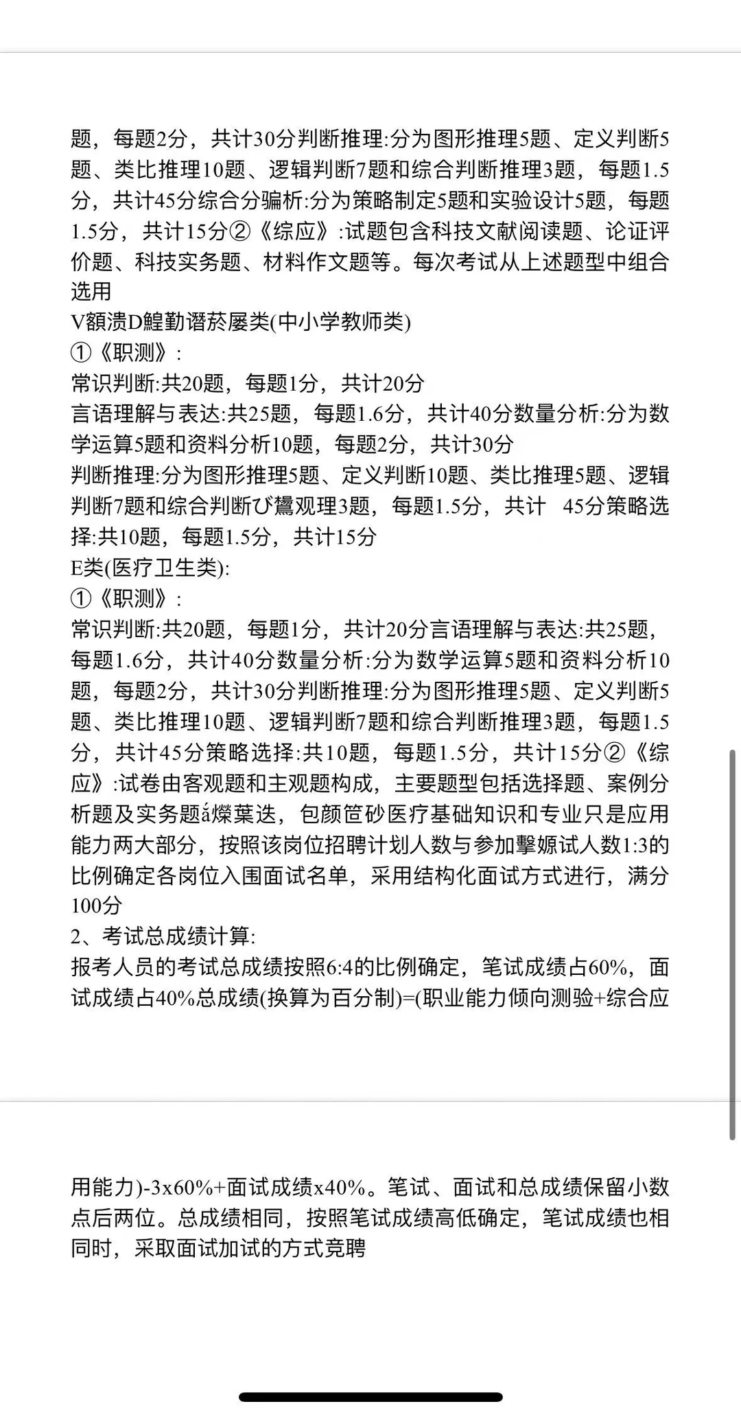
甘肃
青海
宁夏
新疆
华中
河南
湖南
湖北
华东
上海
江苏
浙江
安徽
福建
江西
山东
当前位置:
首页
>
甘肃
>不要什么都不懂就去考甘肃事业编啊!
不要什么都不懂就去考甘肃事业编啊!
2025-12-19 06:20:00
不要什么都不懂就去考甘肃事业编啊!
什么都不懂就去考甘肃事业编真的会做很多无用功!今天在这里给大家整理了一些相关知识,希望给大家带来帮助!
🔶甘肃地区事业编待遇
1、第一梯队(9-12w):兰州、嘉峪关
2、第二梯队(7-9w):酒泉、张掖、金昌
3、第三梯队(6-7w):天水、武威、庆阳、白银
4、第四梯队(4-6w):平凉、定西、陇南
5、第五梯队(5w 及以下):临夏回族自治州、甘南藏族自治州
🔶甘肃省事业编难度梯队
1、第一梯队:兰州
2、第二梯队:嘉峪关、酒泉、张掖
3、第三梯队:天水、武威、庆阳、白银
4、第四梯队:平凉、定西、金昌、陇南
5、第五梯队:临夏回族自治州、甘南藏族自治州
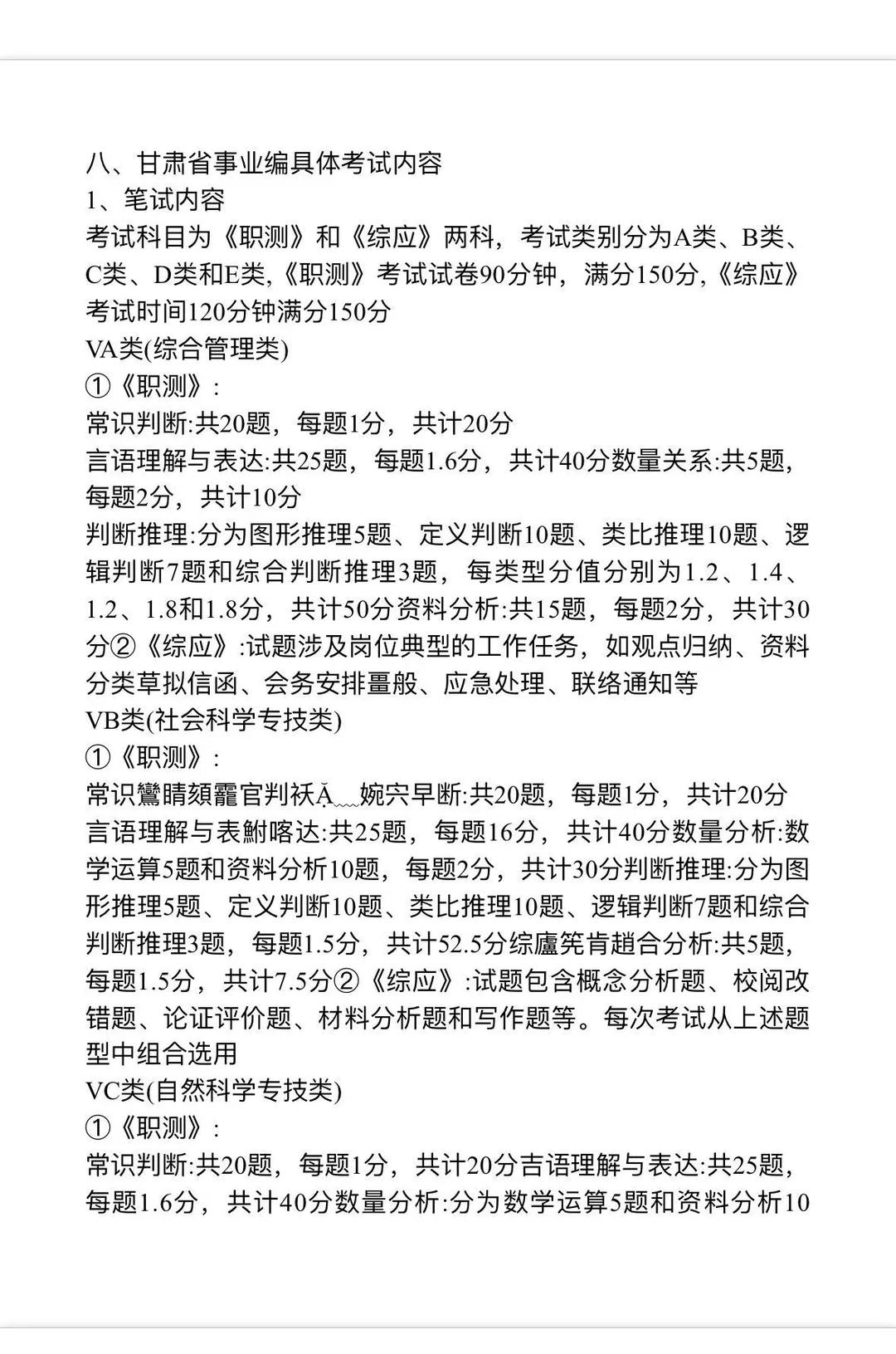
🔶甘肃省事业编考试时间线
1、上半年
①官方公告发布时间:2025年2月28日
②报名时间:2025年3月1日9:00-3月 7 日18:00
④笔试时间:2025年4月26日(上午)
08:30-10:00 职业能力倾向测验
10:00-12:00 综合应用能力
2、下半年(参考24年下半年时间)
①官方公告发布时间:2025年9月3日
②报名时间:2025年9月9日9:00-9月13日18:00
③笔试时间:2025年11月2日(上午)
08:30-10:00 职业能力倾向测验
10:00-12:00 综合应用能力
🔶选岗步骤
1、搜索登录甘肃省人事考试网,点击右侧24公务员专题,选择相关下载,下载2024年公务员岗位表。打开岗位表,开始筛选
2、专业:就是大学的时候学的专业,可扩大报考范围,助产专业属于护理类等,这两个关键词都可以进行筛选
3、学历/学位:在筛选时要选择你满足的学历
4、地区:就是你想考的具体地区
5、备注:另加条件不能忽略,里面有很多报考单位提出的要求,不符合不能报考,例如证书、四六级、性别、基层服务项目、ZZ面貌等
#事业编上岸
#事业编
#甘肃事业编
#26事业编
#26考编
#事业单位备考
#公基
本文来自网友投稿或网络内容,如有侵犯您的权益请联系我们删除,联系邮箱:wyl860211@qq.com 。
吐鲁番教招,反正就这几页纸,熬夜背保底85!
洛阳市偃师人民🏥召:行政文员3人
点击查看更多
最新文章
吐鲁番教招,反正就这几页纸,熬夜背保底85!
安阳市第六人民医院(安阳市口腔医院)招聘
西北旅行招聘|招募优秀OTA达人,开启新旅程!
甘肃酒泉老年大学招老师
丹凤县兼职摄影师招募
5K-8K|本科速投!郑州准时达物流招聘
来叙州区当一枚小文员
石嘴山万达三福店招聘👈🏻
平顶山招聘女孩子👧🏻
格力电器(洛阳)2026届校园招聘开始了!!
热门文章
招聘胖妹妹啦!
玉溪万达超市急招店员🔥短期三个月
安阳第六人民医院,无非就这些,背完赢麻了
好难找工作
6.28吐鲁番教招就这6页纸熬夜背!极简背诵版
张掖山丹23年卫生健康专业技术招18人公告
马上元旦啦平顶山还有没找到工作的宝子吗!
渭南市合阳中学教师
杞县医疗特招面试117人!
不要什么都不懂就去考贵州事业编啊啊!!
随机文章
10个月宝宝每天需要喝多少奶粉?
伊川县馨上幼儿园招聘优秀教师公告!
甘肃省人力资源编外人员12人
2023年张掖甘州区招聘中小学幼儿教师100人
来播啦,找主播啦,播啦!
25年平顶山医疗公告何时发布
宜宾 有没有人找工作
新年新气象!你还在闲着吗?
安阳市第六人民医院25年招聘39人公告
郑州大学🏥召:护士
提醒一下,新疆吐鲁番教招,反正就这几页纸!