东北
黑龙江
吉林
辽宁
其他
华北
河北
山西
北京
天津
内蒙古
华南
广东
广西
海南
香港
西南
四川
西藏
重庆
四川
贵州
云南
西北
新疆
甘肃
陕西
甘肃
青海
宁夏
新疆
华中
河南
湖南
湖北
华东
上海
江苏
浙江
安徽
福建
江西
山东
当前位置:
首页
>
甘肃
>甘肃省陇南市人才引进面试题含答案逐字稿
甘肃省陇南市人才引进面试题含答案逐字稿
2025-12-18 11:39:18
甘肃省陇南市人才引进面试题含答案逐字稿
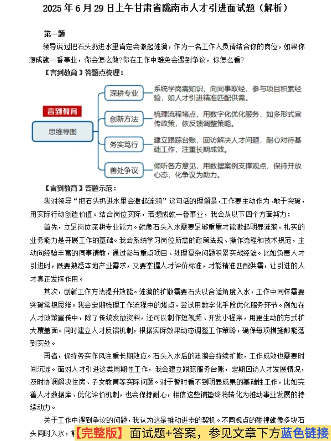
2025年6月29日上午甘肃省陇南市人才引进面试题
第一题
领导说过把石头扔进水里肯定会激起涟漪,作为一名工作人员请结合你的岗位,如果你想成就一番事业,你会怎么做?你在工作中难免会遇到争议,你怎么看?
第二题
现在违法占用耕地养鱼是违规的,有村民现在正在违规养鱼,但是鱼已经到了收获的季节,你会怎么办?
第三题
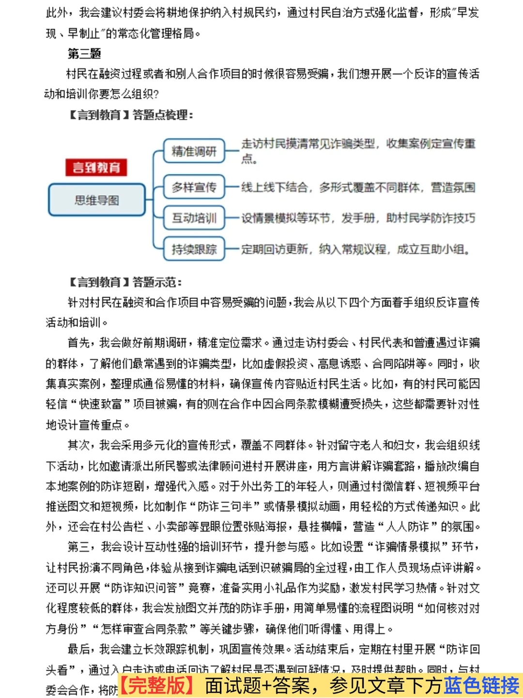
村民在融资过程或者和别人合作项目的时候很容易受骗,我们想开展一个反诈的宣传活动和培训你要怎么组织?
2024年7月4日甘肃省陇南市人才引进面试题
第一题
陇南市将举办优化营商环境的企业家座谈会,单位领导讲这项工作交付给你,你会如何安排?
第二题
谈谈你对于竞争和帮助的看法。
2024 年甘肃省陇南市人才引进面试题(陇南林业规划队)
第一题
领导说:中国式现代化的新征程上,每一个人都是主角每一份付出都弥足珍贵,每一束光芒都熠熠生辉。请结合你自己的岗位,谈谈你在今后的工作中会怎么做?
第二题
日前 A 越来越流行,大家对 A有很多的看法:AL 依赖症AI 文本提取视频 AI辅导员等,你怎么看?
第三题
有人为了效率忽略了质量,有人为了质量忽略了效率,小红安你怎么看?
#人才引进面试
#人才引进上岸
#陇南人才引进
#甘肃陇南人才引进
#陇南人才引进真题
#陇南人才引进面试
#陇南市人才引进
#陇南市人才引进面试
#甘肃省陇南市人才引进
#公考面试热点
本文来自网友投稿或网络内容,如有侵犯您的权益请联系我们删除,联系邮箱:wyl860211@qq.com 。
定西市陇西县招聘前台1名
年底赚点钱的抓紧时间了
点击查看更多
最新文章
定西市陇西县招聘前台1名
小众但好进的昆明公司
商洛中心医院招聘开始啦
关庙产业园招聘
2024青海银行社招+校招笔试考什么?!
酒嘉的小伙伴冲呀
双休且不卷的咸阳公司
宜宾市社会福利院找工作,来一个帮一个🔥🔥
天水本地就业-天水众兴菌业科技股份有限公
安康水务不可错过的 把握住机会!
热门文章
甘肃广电陇南分公司招人啦!
25渭南县管镇聘村用医疗(41人)岗位表
咸阳市秦都区~招裱花师一位
永登县招聘
酒泉2025年第三批人才引进通知📢
定西事业单位笔试内容📝看完就懂了
藏格矿业2026届校园招聘开始啦~
商洛中心🏥新增35名!专科有岗!
宜宾临港有没有人找工作不是厂
贵阳电子厂 年前大量招聘了!
随机文章
10个月宝宝每天需要喝多少奶粉?
陇南市康县白杨镇卫生院招聘人员
酒泉暑期短期日结好岗位分享第一弹
【面试真题】23年陕西宝鸡凤翔社区面试真题
25甘肃省平凉市中大科技技工学校招聘20人
不用挤秋招!甘肃这家国企常年开招,库管 /
张掖市事业单位各职位最低进面分数
咸阳教师招聘
绝对不能错过的行测理老师
别卷北上广了!中林集团甘肃岗,五险一金 +
招13人!昆明市延安医院2025年招聘公告