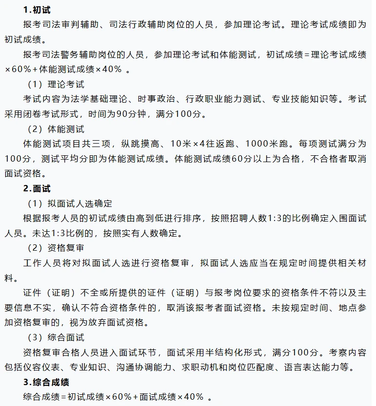
东北
黑龙江
吉林
辽宁
其他
华北
河北
山西
北京
天津
内蒙古
华南
广东
广西
海南
香港
西南
四川
西藏
重庆
四川
贵州
云南
西北
新疆
甘肃
陕西
甘肃
青海
宁夏
新疆
华中
河南
湖南
湖北
华东
上海
江苏
浙江
安徽
福建
江西
山东
当前位置:
首页
>
山西
>朔州市两级法院司法辅助人员招
朔州市两级法院司法辅助人员招
2025-12-18 09:33:51
朔州市两级法院司法辅助人员招
报名时间:截止12.16日下午六点
本文来自网友投稿或网络内容,如有侵犯您的权益请联系我们删除,联系邮箱:wyl860211@qq.com 。
藏在商场里的宝藏店!花猫研究所
报名时间:2025年12月15日至12月19日
点击查看更多
最新文章
藏在商场里的宝藏店!花猫研究所
公告多多
吉林省考其实很水的……
山西省地震局面试公告已出
石家庄这个医院又双叒招聘啦💡
山西2025年12月招聘
不限专业!25秦皇岛玻璃博物馆4人公告
河北教师编
考公暂停!26吉林省考临时改通知了!
吕梁招聘会来啦☞
热门文章
24年山西大学招聘教师、辅导员等公告
来考试 为了知道题型
定了!12.27兴隆县教招新大纲变化从里抽
牡丹江双休工作
晋城、吕梁兼职
24年山西大同大学招聘教师等公告
石家庄/邯郸工会面试速冲!出分不慌,精准
中粮🔥某集团、采购管理员、五险一金、
秦皇岛市玻璃博物馆招聘4人
在太原有想找工作的嘛
随机文章
10个月宝宝每天需要喝多少奶粉?
24年山西水利职业技术学院招聘教师公告
益禾堂奶茶招聘!
专科可报 承德兴隆招聘幼儿中小学教师68人!
石家庄长安区,甜品店打杂
邯郸工会成绩出来了📣
一个普通女孩要多努力才能考上吉林gwy
太原钟楼街招兼职
黑龙江人才周 牡丹江市企事业单位招聘359人
兴隆县教师编公告已出,需要岗位表滴滴我
大专起!运城博雅医院招聘 15 名康复技师