东北
黑龙江
吉林
辽宁
其他
华北
河北
山西
北京
天津
内蒙古
华南
广东
广西
海南
香港
西南
四川
西藏
重庆
四川
贵州
云南
西北
新疆
甘肃
陕西
甘肃
青海
宁夏
新疆
华中
河南
湖南
湖北
华东
上海
江苏
浙江
安徽
福建
江西
山东
当前位置:
首页
>
河北
>河北定向选调招聘683人
河北定向选调招聘683人
2025-12-18 10:04:23
河北定向选调招聘683人
2026河北定向选调生考试招录683人公告
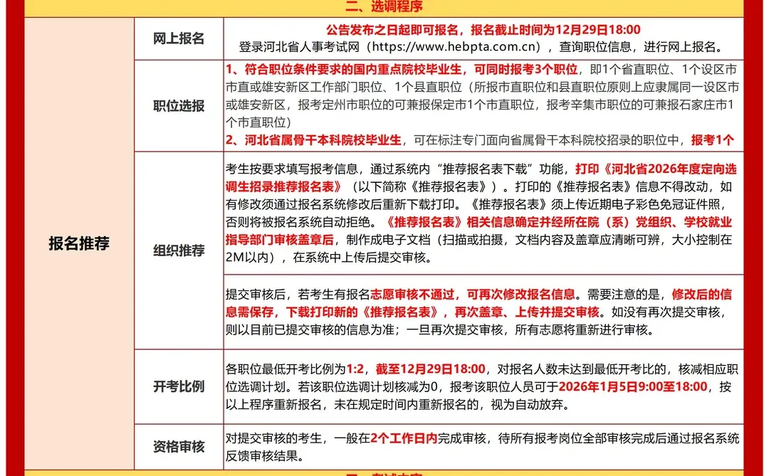
① 报名时间:公告发布起-12月19日18:00
② 打印准考证:2026年1月13日9:00至1月17日10:30
③ 最低开考比:1:2 截止:12月29日18:00
④ 未达开考比:2026年1月5日9:00至18:00 重新报名
⑤ 笔试时间:2026年1月17日(周六)上午10:00-12:00
⑥ 面试:石家庄市进行,面试具体时间、地点及要求另行通知
⑦ 河北省属骨干本科院校:
河北大学、河北工业大学、燕山大学、河北农业大学、河北师范大学、河北医科大学、河北经贸大学、河北科技大学、华北理工大学、石家庄铁道大学、河北工程大学、河北中医药大学、河北地质大学
#定向选调
#选调生
#考情分析
#公务员
#事业单位招聘
#国家公务员
#联考
#省考
本文来自网友投稿或网络内容,如有侵犯您的权益请联系我们删除,联系邮箱:wyl860211@qq.com 。
黑龙江公职招聘信息(12月11日更新)
唐县国企招聘
点击查看更多
最新文章
黑龙江公职招聘信息(12月11日更新)
铁岭辅警面试
锦州辅警公告
城际招聘
辽阳事业单位招聘66人大专以上有岗
营口老边区最新招考10人,仅面试,大专以上
护理市二试岗去?不去!
秦皇岛第一医院招聘考什么?无非就这题库
河北省考各地区岗位表!
辽阳事业单位招66人啦!
热门文章
大庆市林甸县25下事业单位联考进面分数
石家庄市鹿泉区幼儿园招聘人员公示
竞秀人事9-6双休不加班性格外向的来
锦州教育局教师招聘重磅来袭!119个岗位虚位
事业编制|牡丹江医科大学公开招聘事业编制
石家庄市二院试岗周期+工资
葫芦岛找工作好难🥲
大庆市肇源县25下事业单位面试资审通知
石家庄勒泰中心,一楼化妆品招聘,全职,兼职
12月文博招聘14
随机文章
10个月宝宝每天需要喝多少奶粉?
鹿泉区公安分局招聘
锦州市教育局招聘教师119人!
吉林省文旅集团,就业帮扶计划
大连消防队招聘18人!专业不限
营口街道招聘!学历/专业🈚️要求
急急急,辽宁省国家电网招文职,正式🎉
牡丹江服装店,招聘寒假长期周六日兼职!
有愿意来石家庄供电局的嘛?
辽宁中储粮🎉文员🎉行政🎉内勤
大庆庆蓝优引面试真题 需要来