东北
黑龙江
吉林
辽宁
其他
华北
河北
山西
北京
天津
内蒙古
华南
广东
广西
海南
香港
西南
四川
西藏
重庆
四川
贵州
云南
西北
新疆
甘肃
陕西
甘肃
青海
宁夏
新疆
华中
河南
湖南
湖北
华东
上海
江苏
浙江
安徽
福建
江西
山东
当前位置:
首页
>
辽宁
>辽宁锦州市辅警招聘,笔试学这些,3天妥妥
辽宁锦州市辅警招聘,笔试学这些,3天妥妥
2025-12-18 10:14:27
辽宁锦州市辅警招聘,笔试学这些,3天妥妥
备考锦州辅警笔试的小伙伴看过来~ 这篇干货帮你抓准重点少走弯路!
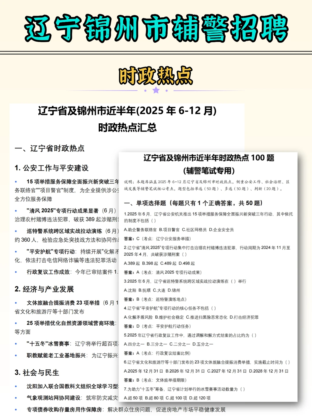
📌核心考试内容拆解
✅笔试就考两大块:行政能力测试 + 公安工作基础知识,全是客观题,满分 100 分超好冲✅。
✅行测重点抓言语理解、判断推理和资料分析,这三类占分比高,数量关系不用死磕难题,优先保证易得分项正确率。
✅公安基础知识是重中之重,《治安管理处罚法》《人民警察法》必须吃透,公安工作原则、接处警流程这些实务考点要记牢📚。
📌加分项别错过!
✅符合条件能直接提分,最高加 30 分!烈士遗属、退役军人、公安类专业毕业生等都有对应加分,记得提前准备好证明材料,报名时按要求上传。
📌备考小技巧💡
✅刷题优先刷辅警真题,针对性强化考点,错题及时复盘。
✅法条记忆别死记硬背,结合案例理解,比如治安处罚的期限、执法流程等关键信息。
✅及时获取准考证打印、考试时间等通知。
#辅警考试
#锦州辅警
#锦州辅警招聘
#锦州辅警考试
#锦州市辅警招聘
#锦州市辅警笔试
本文来自网友投稿或网络内容,如有侵犯您的权益请联系我们删除,联系邮箱:wyl860211@qq.com 。
吉林市事业单位308人公告资格复审
不限专业!葫芦岛社工招聘!应往届均🉑
点击查看更多
最新文章
吉林市事业单位308人公告资格复审
辽阳市文圣区应急管理局招聘10人
盖州市中心医院,来一个帮一个
26届教师速冲‼️朝阳这所学校解决编制
2025年桦甸市招6人
大庆社保中心招7人!过渡岗清闲稳定!
大连海事大学2025辅导员招聘✅20人🔥
盘锦兴隆台区台球厅招人
2025年辽宁葫芦岛市总工会招聘工会社会工作
有愿意来吉林省水务局的吗?投就🀄
热门文章
营口财富春天萨洛蒙店铺招聘
吉林省娃哈哈集团‼️快来看❗️今年最后一批
齐齐哈尔南站附近找工作的来
河北保定法院系统招聘书记员48人
⭐今日招聘!点击速进查看~
朝阳市辅警,1000题!年年压!年年钟
大连就业!运营来两名!
吉林省能源集团人才储备!
提醒一下,25年锦州辅警其实挺水的就这几题
营口Salomon直营店有空缺职位
随机文章
10个月宝宝每天需要喝多少奶粉?
大庆社保中心招7人!
黑龙江中储粮集团~有愿意来的吗❗
葫芦岛市总工会考试,进来一个拉一个
盘锦市人民医院26校园招聘,有编,用这题库
寒假!!急招!!
大连兼职12.12信息汇总
26河北事业编统考😱新大纲新变化!
鲅鱼圈玩具店招聘!!!
大专起!齐齐哈尔龙江县第一人民医院招聘
兴城 招带货主播🖤✨