东北
黑龙江
吉林
辽宁
其他
华北
河北
山西
北京
天津
内蒙古
华南
广东
广西
海南
香港
西南
四川
西藏
重庆
四川
贵州
云南
西北
新疆
甘肃
陕西
甘肃
青海
宁夏
新疆
华中
河南
湖南
湖北
华东
上海
江苏
浙江
安徽
福建
江西
山东
当前位置:
首页
>
宁夏
>提醒一下中卫沙坡头社区工作者!
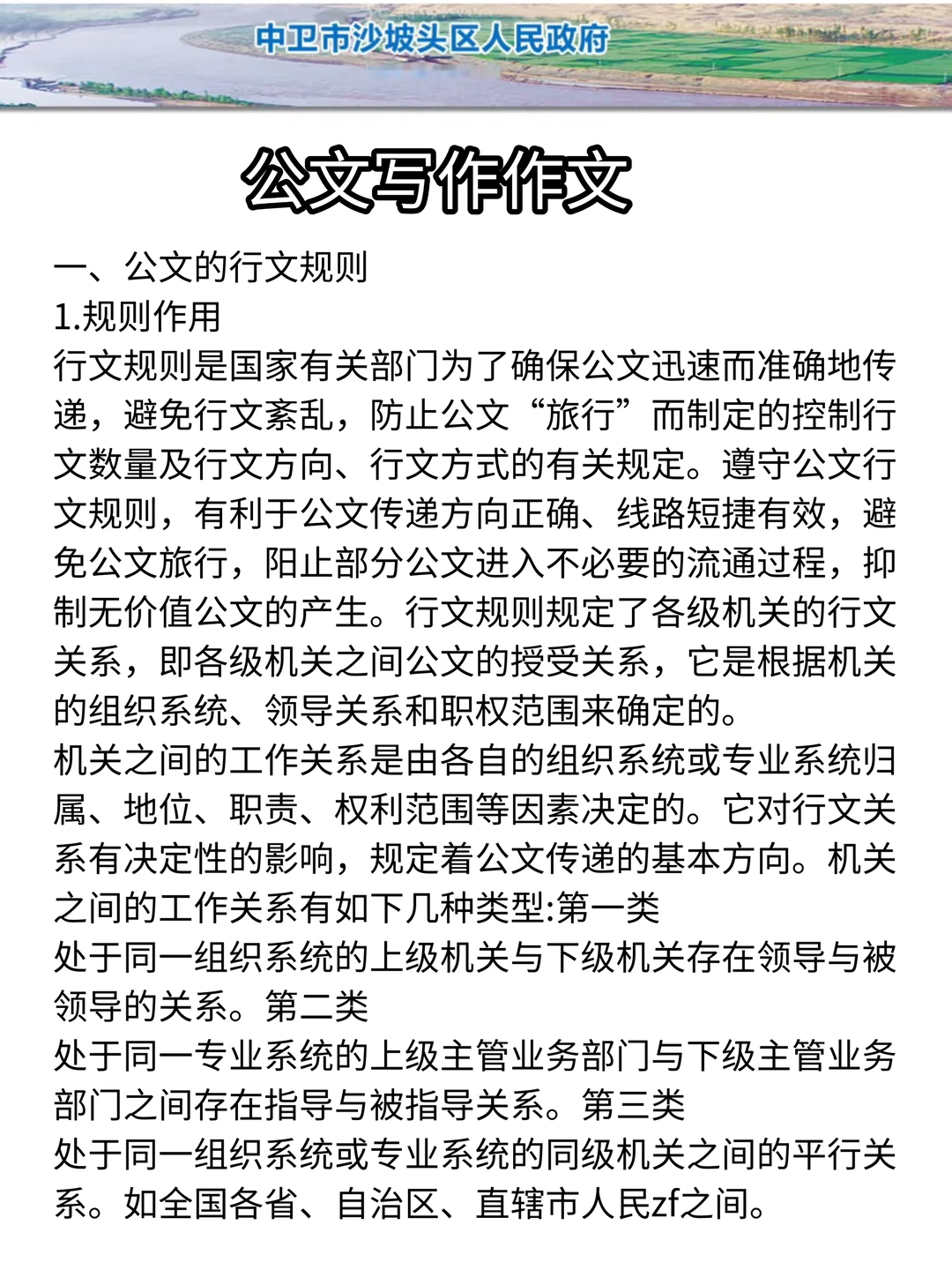
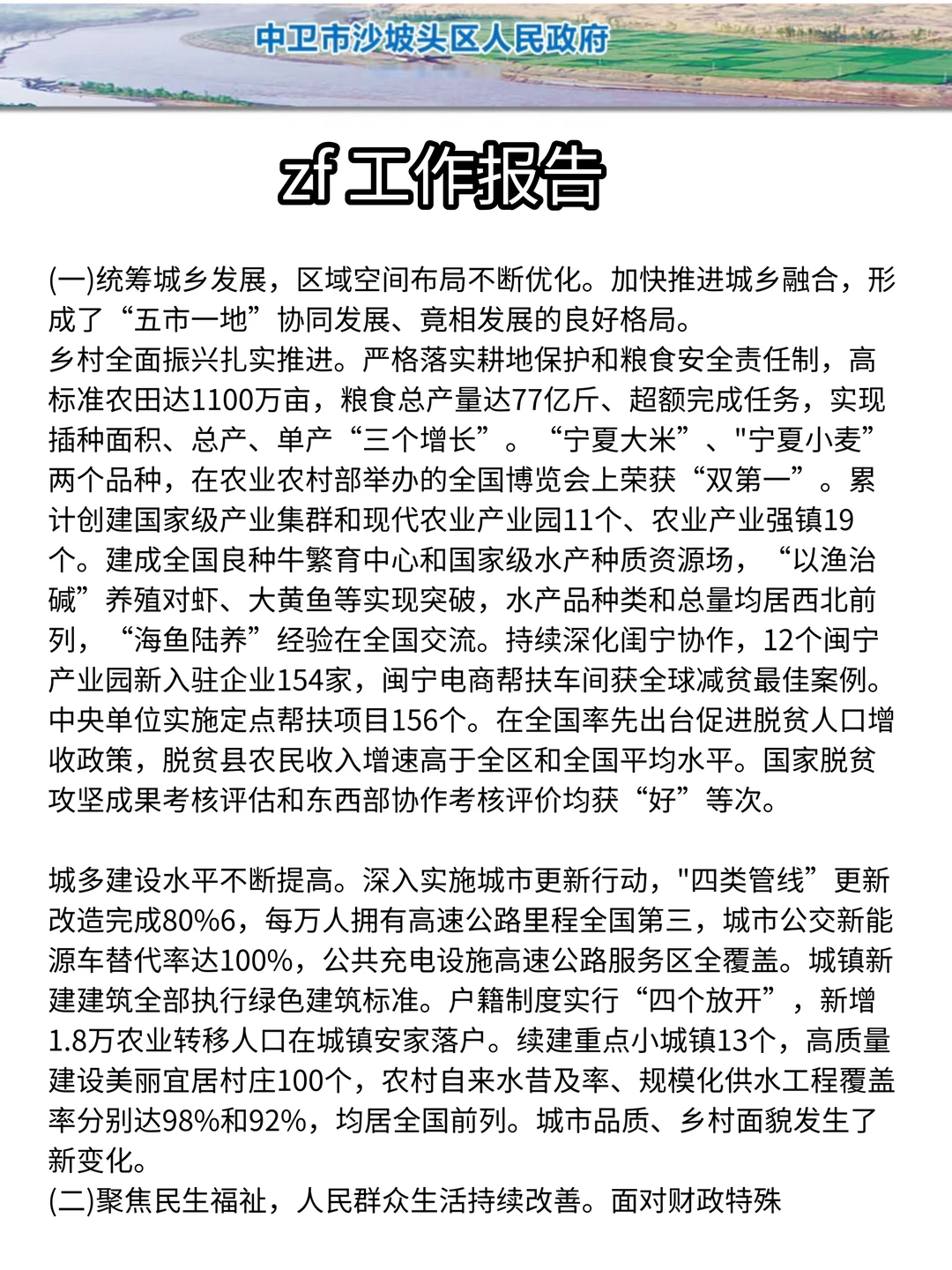
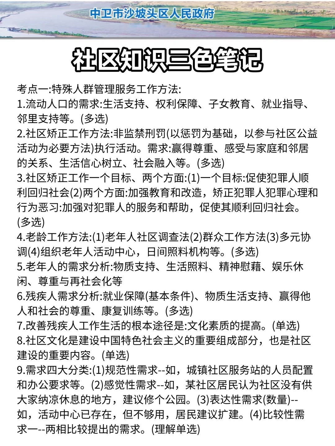
提醒一下中卫沙坡头社区工作者!
2025-12-17 16:38:47
提醒一下中卫沙坡头社区工作者!
#社区工作者
#社区工作者招聘
#社区工作者考试
#中卫沙坡头社区工作者招聘
#中卫市沙坡头社区工作者
#宁夏中卫市沙坡头区社区招聘
#中卫沙坡头区社区考试
#沙坡头社区工作者
#沙坡头区社区工作者
#沙坡头社区工作者考试
本文来自网友投稿或网络内容,如有侵犯您的权益请联系我们删除,联系邮箱:wyl860211@qq.com 。
吐鲁番又出新岗位了!
郑州超市招聘10天短期兼职!只做10天!!
点击查看更多
最新文章
吐鲁番又出新岗位了!
希望大家不要二次受骗#佰宜康
洛阳地区好岗位
克拉玛依找工作避雷!
补习导师MOP1000-16000
乌鲁木齐萌宠学校招聘啦
郑州市管城区公立🏥招行政文员
最新!吴忠市招聘辅警248人岗位表
成都兼职:守护熊猫娃娃机
不会吧!安阳卫生岗最终才报了这么多人?
热门文章
第一次面谈有点慌?
洛龙市民之家附近洗碗工
新疆公积金管理中心,有意向的吗?
中卫市沙坡头区社区笔试成绩可以查询啦!
顾客联络中心
新疆文旅有岗空缺,有想要来的嘛?稳定福利好
平顶山市二院 招聘医生助理
吴忠辅警出公告啦!!
定西市2025年公开招聘村组织书记103人
提醒一下,参加25安阳市淅川县卫健委的人!
随机文章
10个月宝宝每天需要喝多少奶粉?
乌市漫展兼职!学生可来
多久面试?
2025年12月10日和田招聘信息汇总
中卫有没有招聘的 在线等……
吴忠辅警
洛龙区日结120元🧧/天
郑州市人才引进公告|应届生国企央企
昭通招人
26安阳卫生事业单位笔试必背重点笔记!
平凉市崇信县黄花乡大学生村文书招聘