东北
黑龙江
吉林
辽宁
其他
华北
河北
山西
北京
天津
内蒙古
华南
广东
广西
海南
香港
西南
四川
西藏
重庆
四川
贵州
云南
西北
新疆
甘肃
陕西
甘肃
青海
宁夏
新疆
华中
河南
湖南
湖北
华东
上海
江苏
浙江
安徽
福建
江西
山东
当前位置:
首页
>
东北
>后天福建农信社笔试,巨累!5h背完保底90分
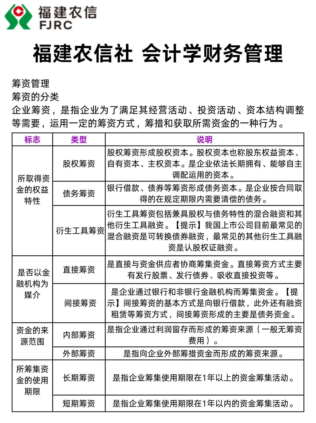
后天福建农信社笔试,巨累!5h背完保底90分
2025-12-17 17:10:04
后天福建农信社笔试,巨累!5h背完保底90分
#福建农信社
#福建农信社招
#福建农信社笔试
#福建农信社招聘
#福建农信社考试
#福建农信社备考
#福建农信社真题
#福建农信社秋招
#福建农信社资料
#福建农信社笔试真题
本文来自网友投稿或网络内容,如有侵犯您的权益请联系我们删除,联系邮箱:wyl860211@qq.com 。
晚上出了,告诉大家!
会计面试不用怕,这份高频问答收好🤓
点击查看更多
最新文章
晚上出了,告诉大家!
留学生海尔集团寒假实习已开!可内推!
天开园这场国企招聘会太火爆啦🔥!!!
陕西事业单位结构化面试83.9分第一
求职别瞎冲!这篇信息差直接抄作业
建筑岗:事业编(台州市政公用工程建设中心)
得到APP实习
山东国企招聘!
在线等,急!!!
高校行政/辅导员/教师(正式工)
热门文章
合肥沛顿存储!正式工小时工随便挑太爽了
与光同尘集团2026年招募正式启动 ✨
英专生实习的第五天
广州荔湾区事业单位招聘
26新华社考试短信收到没!抓紧学吧!就这些!
恭喜两位美女顺利通过科二考试,
实习生的工资怎么报个税?别再按工资薪金报
2.26人才引进忽然集中开启,抓紧投
2025年石家庄经开区开发建设集团招聘
固安招聘 想干的抓紧联系 ,再不干过年了
随机文章
10个月宝宝每天需要喝多少奶粉?
品牌方直招上海探店KOC
大三女大寒假勇闯爱奇艺|来🥝厂玩啦
2025年国考补录时间,千万别错过复活赛!
蜀道集团,今年形势真是一片大好哇
结构化面试全场第一92+上岸实战经验分享
山东各地区可安排!
有编制的河北交通职业技术学院招47人
收集该博主weiji言论!
谣传的政审和实际的政审,到底哪不一样
广州招聘|10-15k|好太太集团招聘法务专员