东北
黑龙江
吉林
辽宁
其他
华北
河北
山西
北京
天津
内蒙古
华南
广东
广西
海南
香港
西南
四川
西藏
重庆
四川
贵州
云南
西北
新疆
甘肃
陕西
甘肃
青海
宁夏
新疆
华中
河南
湖南
湖北
华东
上海
江苏
浙江
安徽
福建
江西
山东
当前位置:
首页
>
内蒙古
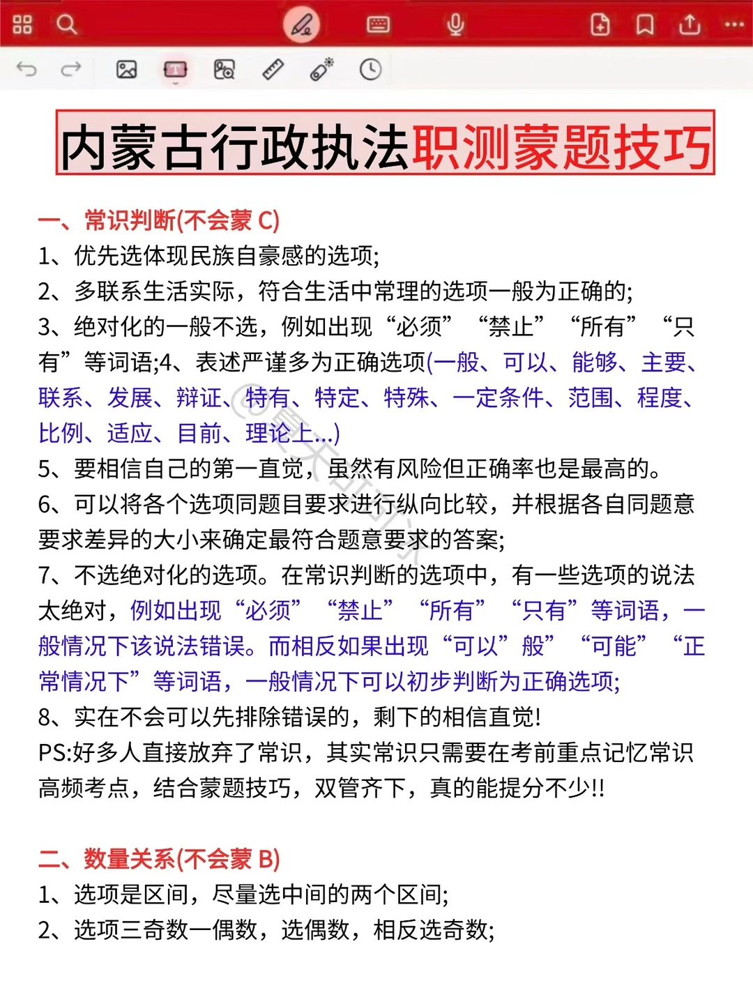
>别裸考!12.28内蒙古行政执法背完保底120
别裸考!12.28内蒙古行政执法背完保底120
2025-12-18 07:23:50
别裸考!12.28内蒙古行政执法背完保底120
#内蒙古行政执法
#内蒙古行政执法专项
#内蒙古行政执法招聘
#内蒙古行政执法笔试
#内蒙古行政执法事业编
#内蒙古事业单位
#内蒙古事业编
#内蒙古行政执法人员考试
#内蒙古行政执法考试
#内蒙古行政执法事业单位
本文来自网友投稿或网络内容,如有侵犯您的权益请联系我们删除,联系邮箱:wyl860211@qq.com 。
编制,佛山禅城区教育局招聘编制教师138人
南沙物流仓招聘留年人员
点击查看更多
最新文章
编制,佛山禅城区教育局招聘编制教师138人
东莞市2025年招聘事业编制教师171人
惠州市某银行(🔺直签)招聘客户经理若干
急招行政小助理啦,会广东话
佛山国企双体工作招聘
新出!广州市海珠区招聘社区专职48人!
广东12月还有3000+岗要出!珠三角为主!
有编丨招12人!珠海市纪委监委公开招聘公告
中山市濠头中学校医招聘公告免笔试
12月8日周一,广州有二场招聘会,1校1社招
热门文章
实习生招聘|动物实验饲养员(深圳·坪山)
佛山市招聘科学教师编5人
广州急招!adidas万国广场学生兼职招聘~
内蒙古行政执法报名答疑
东莞东北场教师编171人,全编制!
新出!广州市海珠区社区专职招聘48人公告
好好好!惠州市惠东县医疗招聘来啦!
天津 天津 天津
最新招聘|这家神仙公司的多岗位正在捞人✨
广东教招‖招聘教师984人(12.7)
随机文章
10个月宝宝每天需要喝多少奶粉?
顺德龙江干燥剂招聘生产!单休
【内蒙古—事业单位】
上岸了但不开心
广州海珠来招聘啦!
在天津,有没有人来?
招聘英语老师,广东省中山市三乡镇
新出编制!佛山禅城招聘教师编138人公告
终于等到新的东莞教编 ᖰ⌯'▾'⌯ᖳ
深圳社招最热top10岗位!报名人数&招录比
内蒙古伊利集团,短培上岸