东北
黑龙江
吉林
辽宁
其他
华北
河北
山西
北京
天津
内蒙古
华南
广东
广西
海南
香港
西南
四川
西藏
重庆
四川
贵州
云南
西北
新疆
甘肃
陕西
甘肃
青海
宁夏
新疆
华中
河南
湖南
湖北
华东
上海
江苏
浙江
安徽
福建
江西
山东
当前位置:
首页
>
广东
>给大家普及一下东莞市教师招聘的强度, 快背
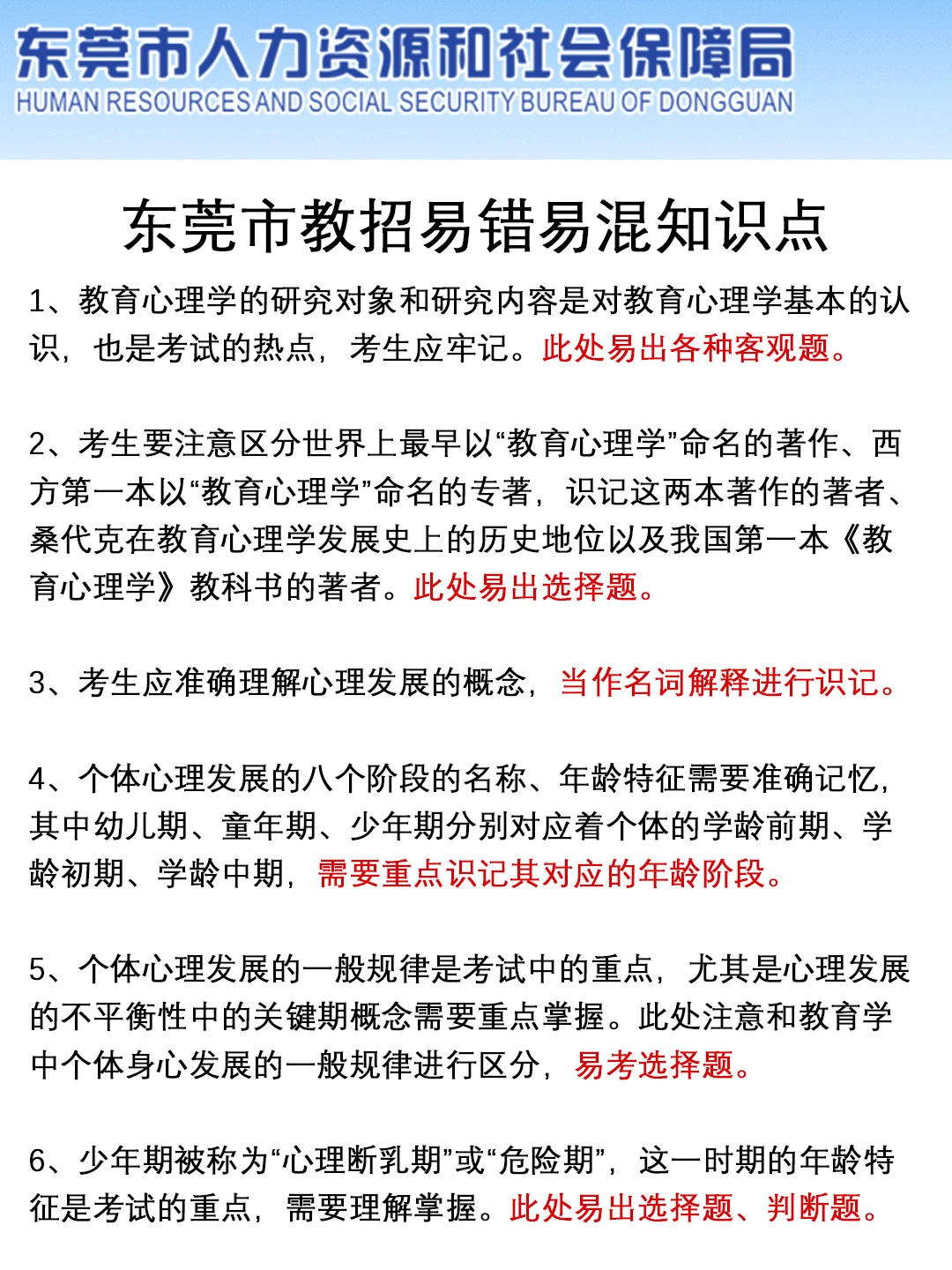
给大家普及一下东莞市教师招聘的强度, 快背
2025-12-17 13:17:04
给大家普及一下东莞市教师招聘的强度, 快背
🎄注意啦!25东莞市教招东北地区专场的考试公告已经出来了,本次招聘人数共229人!离考试的时间越来越近,要抓紧时间开始准备了,再晚黄花菜都凉了!
.
📢报名时间:12月11日—18日14:00,12月16日—18日17:00
📢笔试时间:12月23日
📢笔试科目:学科专业知识等(学科为主+部分教综)
.
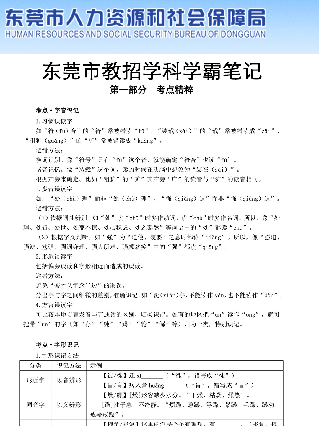
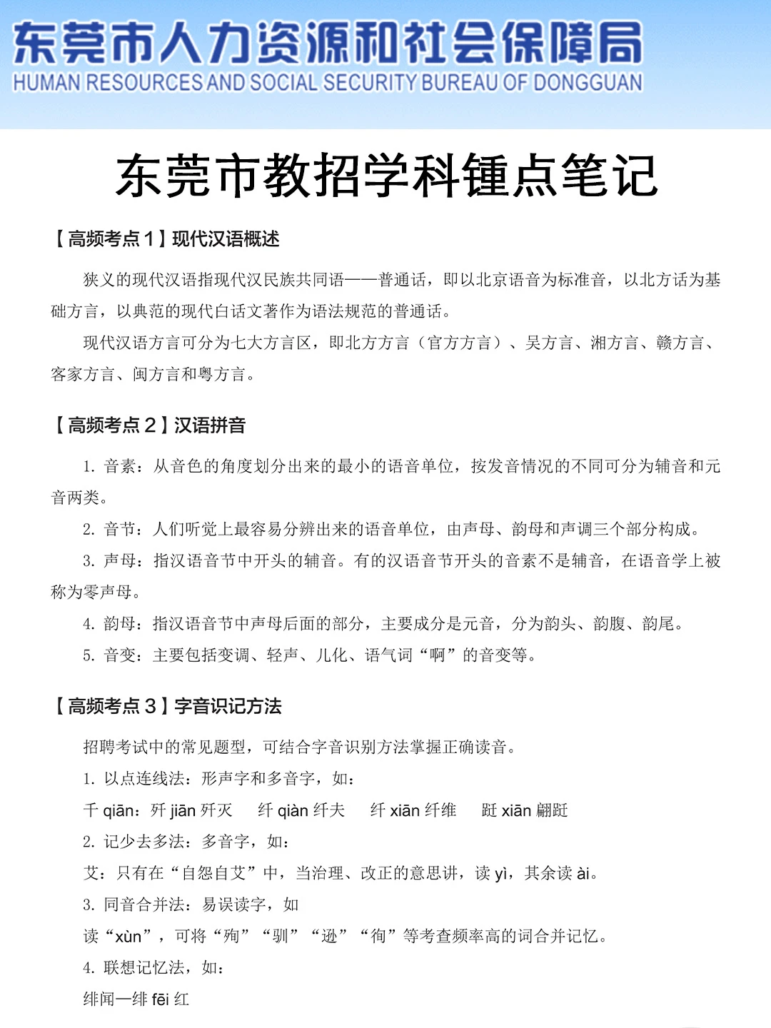
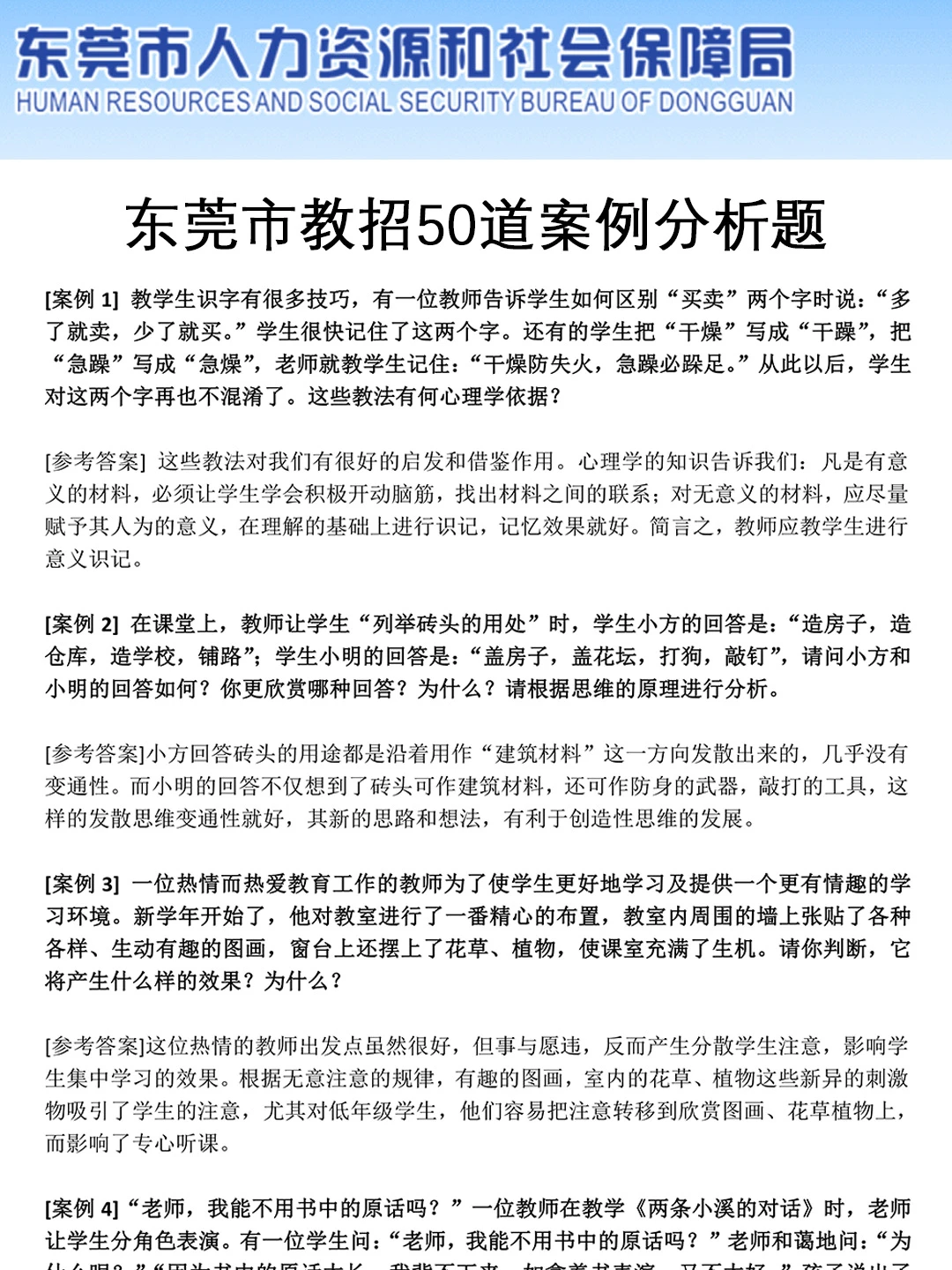
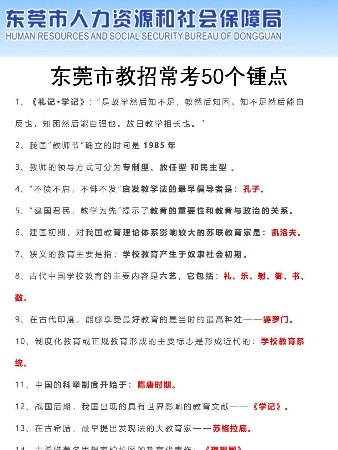
💌不要埋头啃书,大几百页找不到锺点,而且根本没耐心看完😭其实教招每年烤的種难点知识都差不多,吃透锺要知识点就好啦~直接背汇总整理好的籽料,直接开背
.
👏关于备考还能帮到大家的🈶️:
✔️《25东莞市教招内部题库app》
✔️《25东莞市教招教综必背125题》
✔️《25东莞市教招学科必背考点》
✔️《25东莞市教招学科学霸笔记》
✔️《25东莞市教招学科预侧🦆题卷》
✔️《25东莞市教招常考50个考点》
✔️《25东莞市教招教育学81个表格》
✔️《25东莞市教招心理学81个表格》
✔️《25东莞市教招120个选择题》
✔️《25东莞市教招客观题口诀8页》
✔️《25东莞市教招易错易混集锦》
✔️《25东莞市教招精简思维导图》
✔️《25东莞市教招素养经典题》
✔️《25东莞市教招时晸260题》
......
.
🙋为自己的未来冲c一次!
#东莞教师编
#东莞教师招聘
#东莞教师校招
#东莞教师考编
#东莞教招
#东莞教师编制
#东莞市教师编
#东莞市教师招聘
#教师招聘考试
#教师校招
#东莞教师编
#东莞教师招聘
#东莞教师校招
#东莞教师考编
#东莞教师编制
#东莞教师笔试
#东莞市教师招聘
#广东教师招聘
#广东教师编
#教师招聘
本文来自网友投稿或网络内容,如有侵犯您的权益请联系我们删除,联系邮箱:wyl860211@qq.com 。
广东省航道事务中心招聘,风向已经很明显了
深圳国企校招/社招!东江环保有岗深圳的冲
点击查看更多
最新文章
广东省航道事务中心招聘,风向已经很明显了
佛山禅城招音体美舞老师
2026年深圳市事业单位招聘考试 医疗类 其他
【国企】惠州交投集团公开招聘50人公告
工程造价招聘,安装造价招聘
编制❗️佛山市禅城区校园招教师138人
交通集团公开竞争性比选纪检监察工作人员
南山招聘咖啡店主理人/咖啡师兼职👨💻☕️
招聘实习生啦!!✌️
绿植养护工招聘
热门文章
东莞市步步高实验学校招聘
佛山 ZARA 门店急招,短期兼职可!
🌤️天津气象事业单位2026招聘公告!应届生速
全网招聘幼儿老师
惠州企业直招!同城打工人速戳机会✨
广州12月招聘会社招汇总
佛山南海区物业招聘物管员
天津国安盟固利新材料科技(MGL)招聘需求~
这是一条招牌信息,招会计
法律文秘岗位招聘!入职广州市白云区司法局
随机文章
10个月宝宝每天需要喝多少奶粉?
深圳市规划和自然资源局光明管理局热招中!
呼和浩特市日结周末兼职奶茶店服务生
2026内蒙古行政执法人员(1991人)岗位表
有编!东莞厚街镇事业单位10人,10.23报名
佛山市禅城区编制教师招聘来啦!
分享一个超级稳定的好岗位
天津中医药大学第一附属医院招聘126人
惠州仲恺高新区编制教师52人,12.9报名
广州市六榕寺佛教文化研究院招行政管理人员
12.27深圳事业编,玩呗活爹,重复率88%