手机导航
网站首页
工作
招聘
岗位
猎头
急聘
人才
辽宁教招|23年阜新市教师招录53人公告
发布时间:2025-10-22 19:15:15
辽宁教招|23年阜新市教师招录53人公告
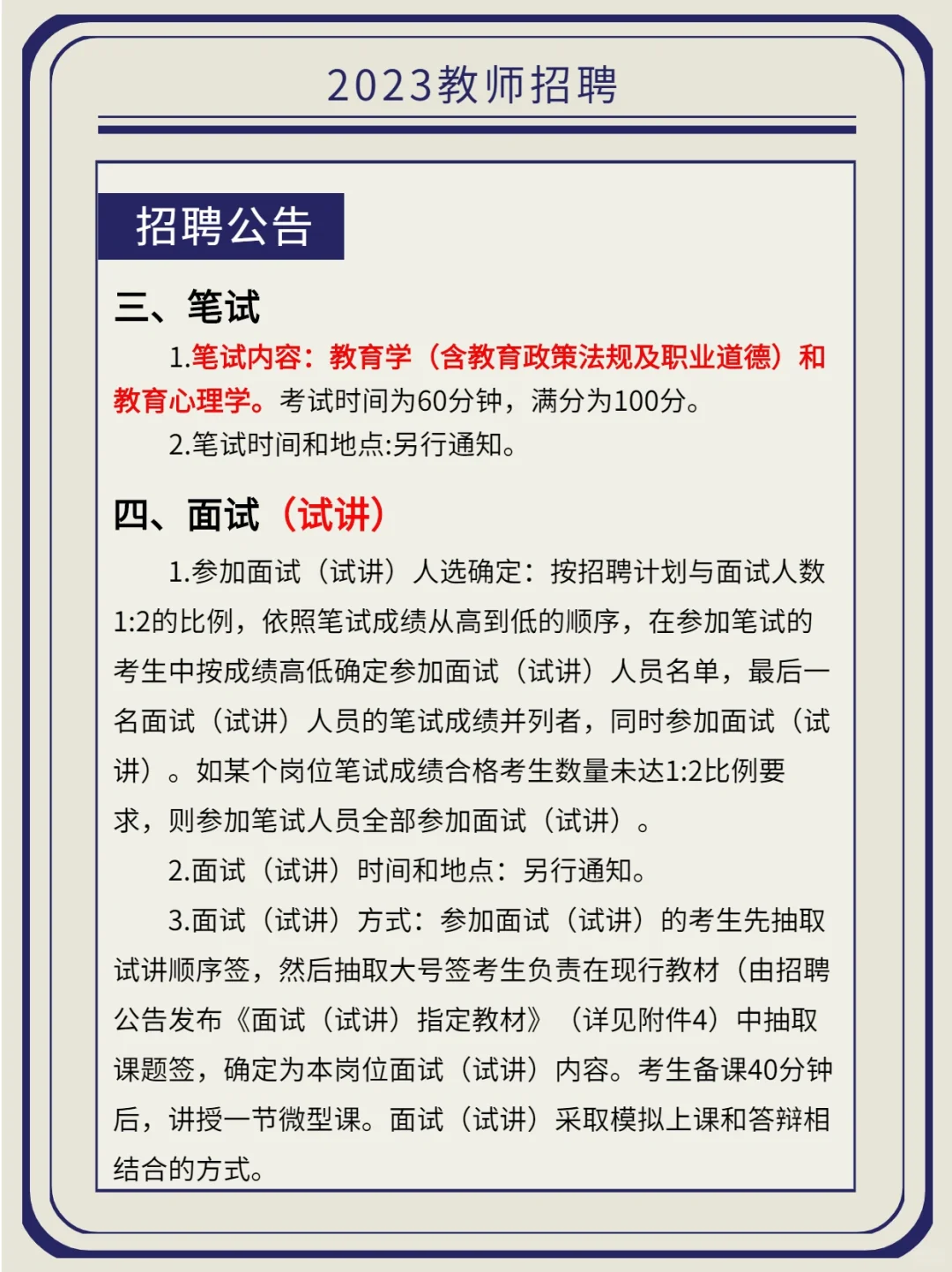
1⃣️报名时间:2023年6月20日8时至2023年6月25日17时。
2⃣️笔试内容:教育学(含教育政策法规及职业道德)和教育心理学。
3⃣️笔试时间和地点:另行通知。
4⃣️面试形式:试讲。
5⃣️面试时间和地点:另行通知。
#不懂就问有问必答
#教师编
#教师考编
#教师编制
#教师编制考试
#辽宁教招
#教招
#招教
#阜新教师编
上一篇:
上海松江招兼职主播!!!
上一篇:
一份稳定又安心的工作在等你!
热门文章
招聘!临沂市博物馆!
阜新熊猫密室招聘全职店员
招聘:移动营业厅
天津招人❗️❗️❗️
什么?宠粉?我认真的,辽阳辅警公告拿去
考过邯郸市中西医结合医院,无非就这些吧
抚顺望花台球俱乐部招人
泰安万达招聘、泰安万达招聘
辽宁省华润集团,快冲!正式合同,不辞不退
2025年哈尔滨五常市公安局公开招聘辅警务辅
最新文章
辽阳辅警出公告了,说点内部消息
找工作,当然要找辽宁文旅集团啦~投就中!
这就是真实存在的招聘会???
抚顺市顺城区找工作避雷贴
诏安县总医院招聘😂这是大爆发?
沙坪坝罗森便利店4000-6000
【五常】人才周10.21日报名人数
辽阳辅警招聘的“巨型列车”来啦,错过等一年
滑雪场招兵啦!有无经验均可!
抚顺的看过来!数J局招人啦✨稳定党速冲
推荐阅读
惊喜多多
阜新(教师编)40人职位表
抚顺求职信息群🌟
事业单位‖阜新50人职位表
辽阳市辅警考试内容,感谢这app
阜新事业单位45人‖职位表
抚顺好工作
辽阳出笔试时间了鞍山铁西也不会太远了吧
阜新教师编制需求职位表
民政局招聘,抚顺,男女不限五险!
阜新市普通话水平测试通知(2025秋季)
琼ICP备2025051398号-21
| QQ:888888888 | 地址:地球村88号 | 电话:1888888888 |
首页
搜索
留言
预订电话