手机导航
网站首页
工作
招聘
岗位
猎头
急聘
人才
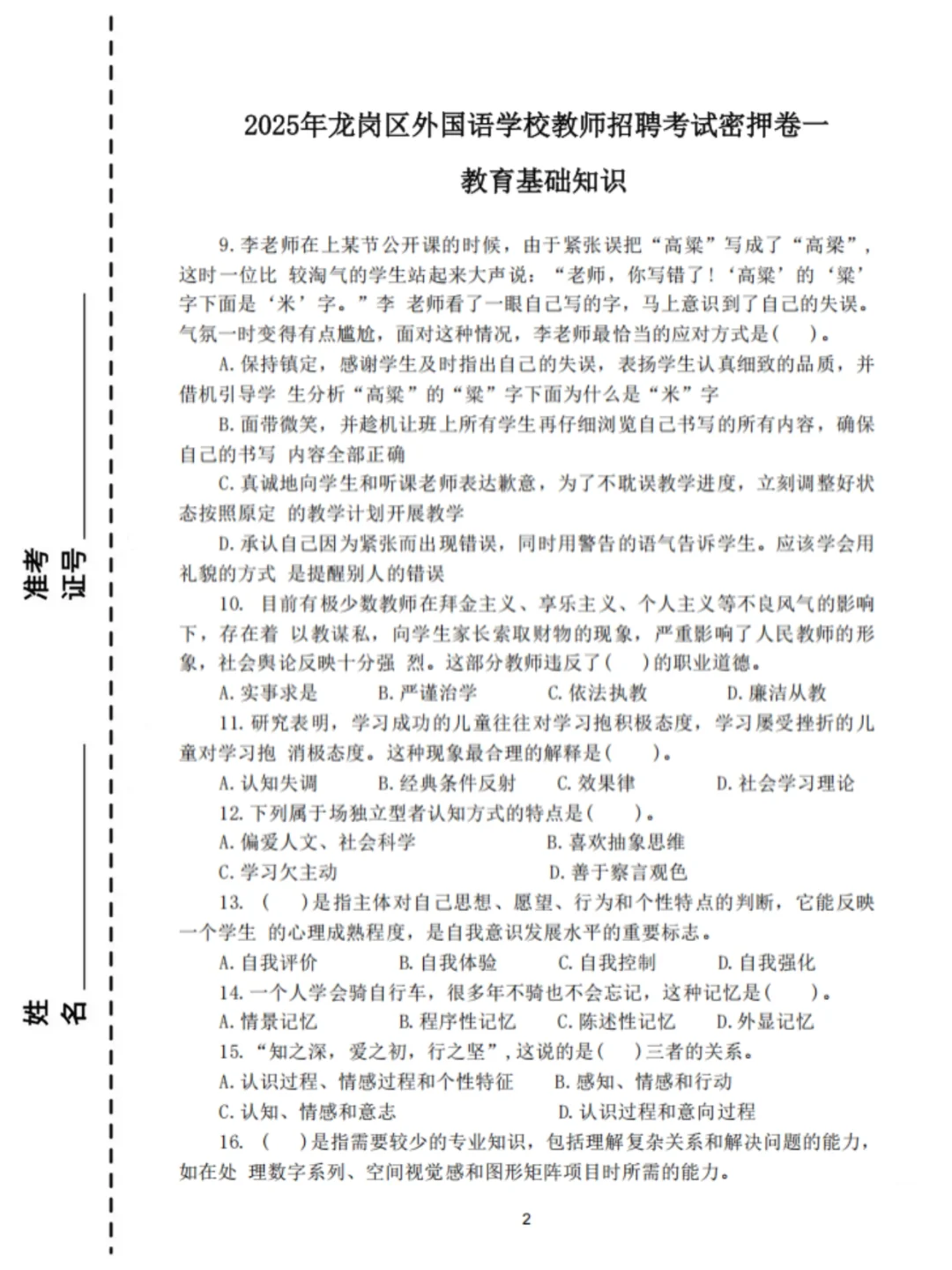
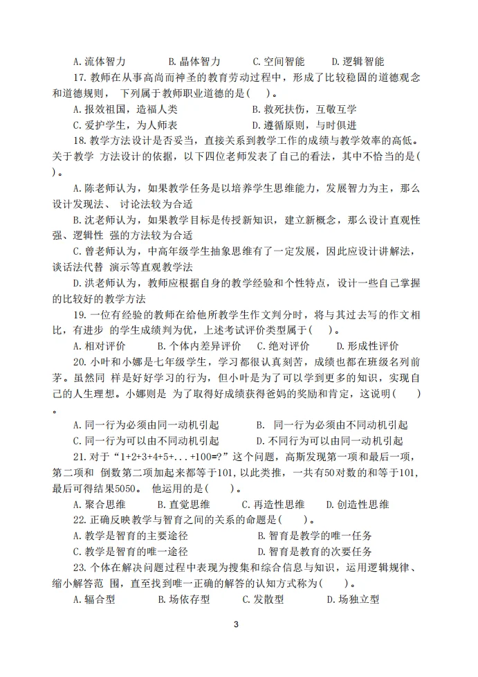
稳了!11.8龙岗外国语学校教招考试从这抽!
发布时间:2025-10-22 16:14:41
稳了!11.8龙岗外国语学校教招考试从这抽!
📢2025下半年广东深圳市龙岗区外国语学校(集团)赴武汉面向应届毕业生招聘教师50人公告!
.
报名时间:10月23日至10月29日
考试时间:11月8日
考试内容:教基➕行测
.
📢📢25龙岗外国语学校z新【㊙️🦆.卷】已出!📚今年🔟月最新版,烤.前必备!🧐严格根据今年烤试经验研发,覆盖90%以上的知识.点!含金量💯
.
✨知足而上进,温柔且坚定!!
#龙岗外国语学校
#龙岗外国语学校教师招聘
#龙岗教师编
#龙岗教师招聘
#龙岗教师校招
#龙岗教师编制
#龙岗教师招聘笔试
#龙岗区教师招聘
#深圳教师编
#深圳教师招聘考试
上一篇:
25伊春市辅警考试,这个宝藏App熬夜刷!😭
上一篇:
几条非技术岗转人形机器人的建议
热门文章
10月21日护理事业编新公告(疾控中心 校)
10月16日公告汇总
社招 -内推 base上海
2025年山东文旅集团有限公司直属企业招聘公
北京建华实验亦庄学校招聘30人
真的建议女生大胆冲数据分析!
周六新疆事业编,只需2天,及格版(保85分)
有想来内蒙古博物馆的吗?投就🀄️
北京三里屯和朝阳大悦城的面包店招聘店员啦
“HR负责‘招人’,猎头负责‘挖心’。”
最新文章
国考岗位表四个文档有啥区别,我被震撼住了
出版社招聘10月份汇总
买工作被骗7万元
在职,出租屋每天4h,姐照样上岸山西事业编
10.20 新疆秋招二批急招啦!
2025重庆国才会公告发布!2443人!
国考报名个人信息填报十大不清不楚点!
9月教师校招|这些狠招让你上岸率暴增200%
本周六考10.25综应C的,就考这7页纸
远程0基础web3分析师岗位分享
推荐阅读
其实深圳事业编并不难,只需要按照这个方法
杭州青少年活动中心公开招聘事业编制人员
西安某大学附属综合高中 招班主任不招生
天啊‼️没见过这么细致的人事经理岗位说明书
网易面试不管问你啥,记住一个话术原则
小道消息😭10.25事业编,有点心疼下周六考生
深圳赛尔 算法部AI组高薪招聘人才
商丘职业技术学院讲师岗稳岗高薪不内定
中国资源循环集团子公司(天津)社招
报名后再准备四川事业编,我的建议是
想要兼职的博士看过来
琼ICP备2025051398号-21
| QQ:888888888 | 地址:地球村88号 | 电话:1888888888 |
首页
搜索
留言
预订电话