手机导航
网站首页
工作
招聘
岗位
猎头
急聘
人才
好心提醒,这周六去参加内蒙古事业编的人!
发布时间:2025-10-22 15:09:09
好心提醒,这周六去参加内蒙古事业编的人!
#事业编备考
#职测
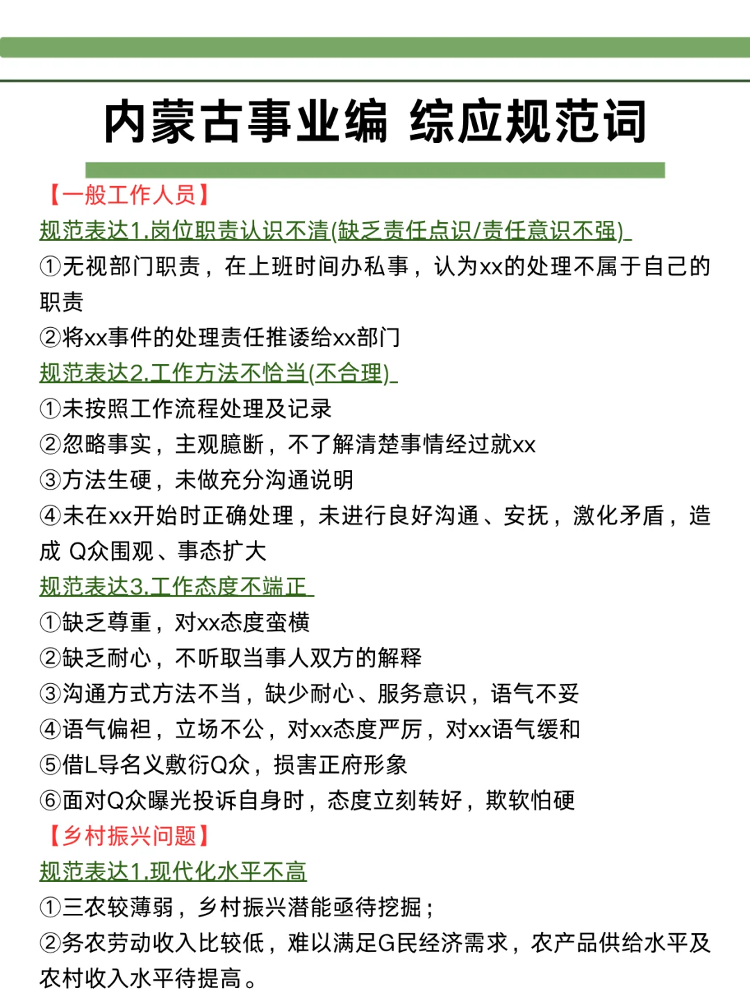
#综应
#内蒙古事业编联考
#内蒙古事业编笔试
#内蒙古事业编考试
#内蒙古事业编备考
#内蒙古事业编综应
#内蒙古事业编时政
#内蒙古事业编招聘
上一篇:
🔥25湖南体育局事业单位聘工人员面试公告
上一篇:
🟠上海!10月内推岗位,资生堂上海捞人~
热门文章
总算有人把人才引进一次性说明白了
有支持的吗
招聘主播,大学生兼职也可!
到底有没有双休的工作啊
宁波象山聘编制教师25名
喜悦男团重庆招聘标准来咯
有提成,纯聊天,不打电话,不销售,双休
迎泽社工招聘71人公告已出
杭州没人做团播女主播吗?
月薪 8000 双休还是月薪12000 单休?
最新文章
喀什地区才聚喀什秋招707人
急招!假发主播
月入8k+的双休神仙工作太香了🎉
南京团播招聘!
便利店店员
西宁找周末双休的工作很难吗?
两位室友考编失败的共同原因,要尽早避开
本店招募女装主播,请疯狂毛遂自荐!
禾木招保洁
被录取了!!
推荐阅读
环境政策硕士项目实习生岗
周六重庆事业编!时政预侧已出!抓紧背
高中双休?哪些学校实行了?
今年驻马店事业编就是在放洪水!无非考这些
和田教师招录!
周末双休 八小时工作制
聘热力客服,温暖守护每一家
杭州双休公司招聘!
下周六事业编联考综应A类我压,背完稳!
济南市天桥区某政府职能部门聘内勤
大家都别忘了打印准考证哦
琼ICP备2025051398号-21
| QQ:888888888 | 地址:地球村88号 | 电话:1888888888 |
首页
搜索
留言
预订电话