手机导航
网站首页
工作
招聘
岗位
猎头
急聘
人才
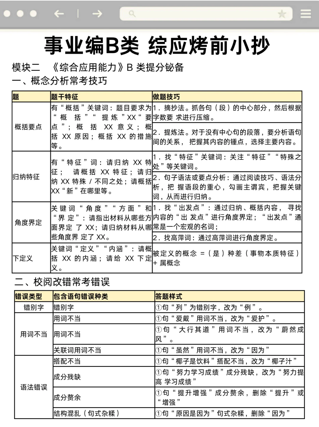
周六综应B类就这12页纸,5h背完120分
发布时间:2025-10-22 15:09:08
周六综应B类就这12页纸,5h背完120分
#事业编
#事业编备考
#事业编考试
#事业编b类
#综应
#事业编上岸
#事业编联考
#事业单位考试
#事业编制
#事业编押题
#国家事业单位
#25事业编
#25事业编联考
上一篇:
实习生第一个月工资买了什么奖励自己
上一篇:
学校强制集中实习
热门文章
内蒙古事业编时政范围已出,就这320题
即墨本地招聘主播!!!有能力你就来!!!
寻找靠谱主包,速来集合!🛠️
到底是谁在找工作
新疆人才引进🔥政策汇总📝
在职考编最快的进步方式没有之一(江西)
大沈阳,缺主播呜呜呜
原来社区工作者招聘,可以作弊啊姐瞬间不急
洛阳涧西 双休
💼 天津找工作?招人?看这里!
最新文章
和田2025年上半年事业编
嘻嘻湖南事业编上岸,说点XHS搜不到的
不露脸的你也能发光发亮✨✨✨
中国人民大学管理岗招聘真的卷待遇也真香
找工作三个月无果还要坚持双休吗?
发福利啦!!!
招!人!了!保定有人找工作吗?
啥意思啊这个,为啥×f逆y导
山西事业编才是普通人的唯一乌托邦
腿播就是比传统娱乐直播好播
推荐阅读
长期招聘模特,主播
和田地区第三批教师招聘10名✅
事业编第一名已上岸,去年10.21开始学的
在邯郸双休和三千不可兼得
哈尔滨招聘美妆博主,工作时间短
为什么选择成为体制内临聘人员
宜良县教体局报名成功了
一个普通女生考事业编报班的心得(无广版)
西安-双休-五险一金(全日制大专及以上)
招聘 全职主播郑州主播招聘
新疆兵团事业单位第二批人才引进144人
琼ICP备2025051398号-21
| QQ:888888888 | 地址:地球村88号 | 电话:1888888888 |
首页
搜索
留言
预订电话