手机导航
网站首页
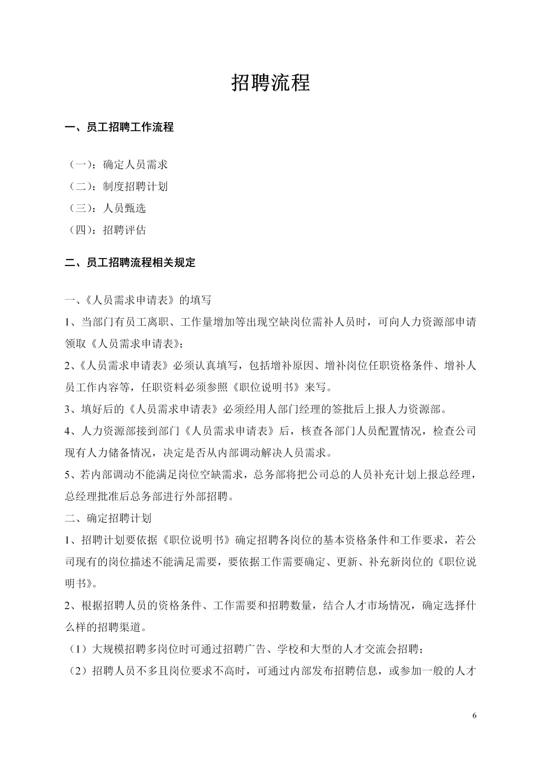
工作
招聘
岗位
猎头
急聘
人才
面试过这么多人事女孩,这个我是真喜欢😭
发布时间:2025-10-22 13:42:22
面试过这么多人事女孩,这个我是真喜欢😭
真的准备得好充分!!!做的人事招聘流程那叫一个完整,很难让人不喜欢啊。简历也好看,回答问题又专业又有逻辑!面试结束还一直和同事夸,这样的人事没好工作是不可能的哈哈哈哈哈哈哈!
#人事
#HR的日常
#HR人力资源
#人事资料
#人事管理
#行政人事
#招聘
#招聘流程
#人力资源
#职场干货
上一篇:
铜陵社区工作者出分了
上一篇:
来啦,上海落户公示后办理流程🔥
热门文章
服了!带货主播只是学历要求低,不是门槛低
吉林市医院+护理教师编制6人,可以报名!
黑龙江伊春丰林县招聘事业单位工作人员65人
孟州找工作的来看
漫谈26年广东省考官宣
分享一下我的招聘经历
石家庄不定项1教育学直播课堂笔记
盘点什么人适合做主播
25吉林市事业单位招308人❗️❗️
哈尔滨太平国际机场人才引荐计划!正式工
最新文章
急急急,在家闲着的宝子们快来呀
国考报名人数
中国银行(第一批)面试通知汇总
蚌埠建康技工学校招生老师招聘
公卫招聘分享——2025.10.20
百色雅斯特右医中心店招聘啦~
想做电商主播应该锻炼自己哪些方面
四川成都出了!
华润集团黑龙江分公司🎉正式合同~投就中
招聘主播啦、望京附近
推荐阅读
深圳校招又新增‼️又有2所学校赴外招聘
在家工作 | 主播招募🚀 经验不限!
无经验小白看过来!教培主播热招中
26国考选岗
建筑安全人集合!岗位推荐!!!
河南省新闻出版学校招聘人事代理16名
谁说带货主播不香的。
没报机构怎么选岗
原来警察有这么多种类
师大专升本招聘
最新招录信息
琼ICP备2025051398号-21
| QQ:888888888 | 地址:地球村88号 | 电话:1888888888 |
首页
搜索
留言
预订电话