手机导航
网站首页
工作
招聘
岗位
猎头
急聘
人才
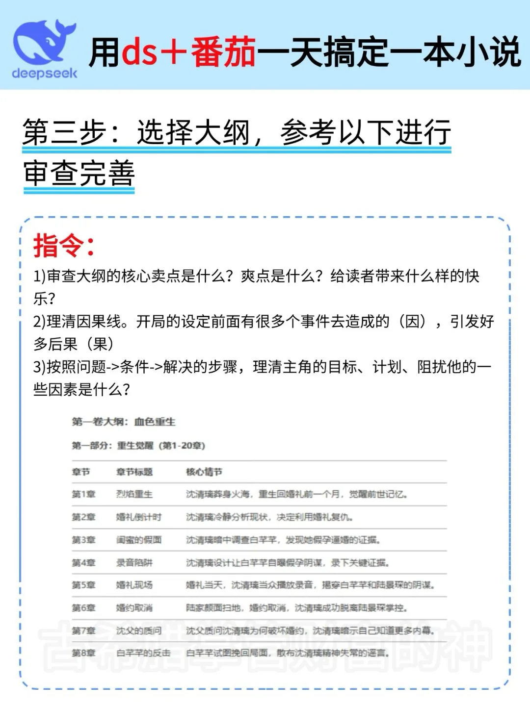
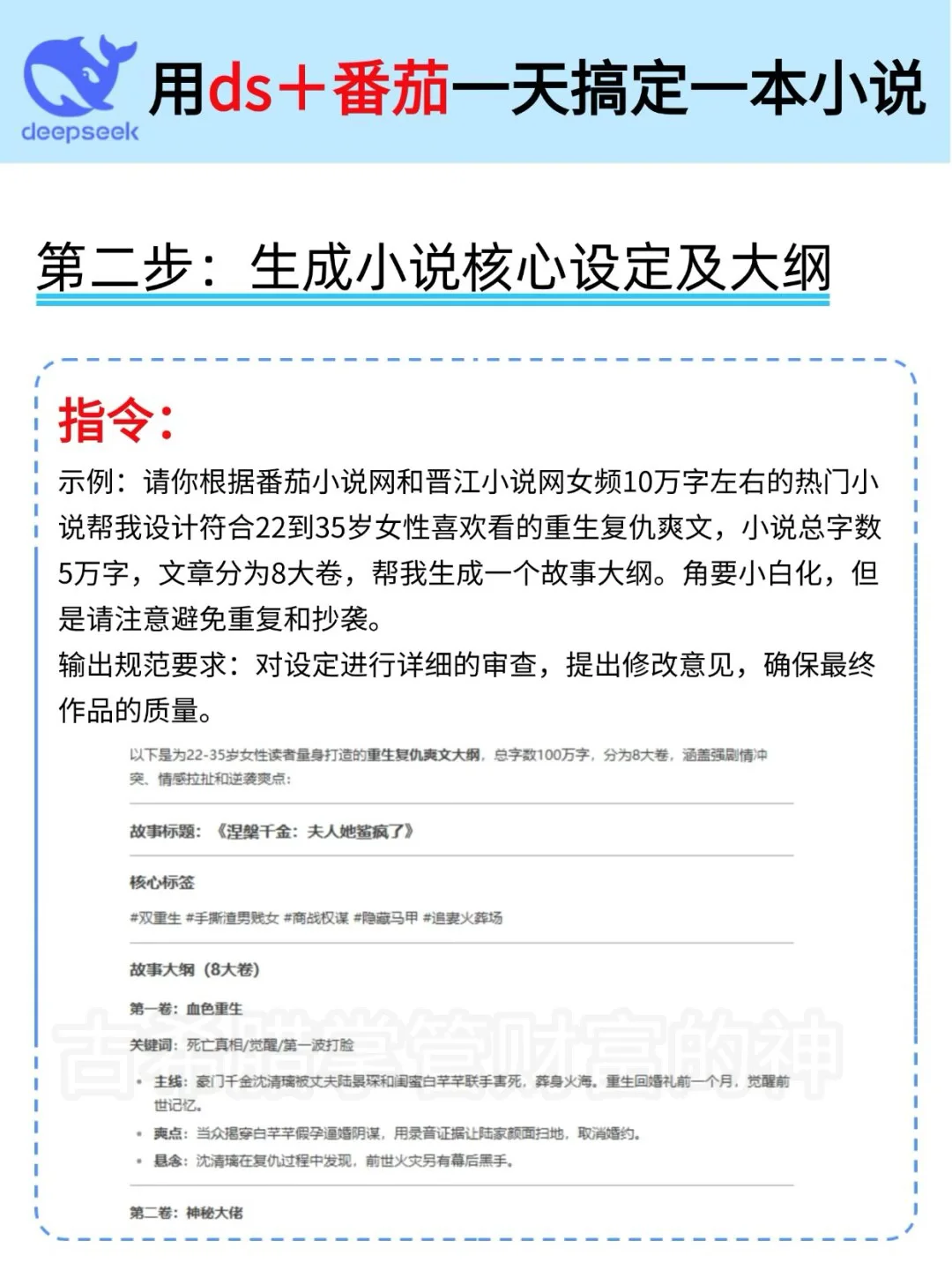
ds+番茄,一天搞定一部小说,一不小心🤌10w!
发布时间:2025-10-22 12:55:20
ds+番茄,一天搞定一部小说,一不小心🤌10w!
会用真的真的真的太香啦😍
#ai写作
#网文作者
#写作干货
#网络小说
#网文编辑
#写网文
#小说写作灵感
#写小说
#网文投稿
#短篇小说
上一篇:
带编制!免笔试!阿勒泰教育局直属教师招聘
上一篇:
有人和我一样的吗?大单位还没审核过
热门文章
黑龙江电业局招新啦,正式不辞不退
2025.7.12暑期校医招聘大更新,2所大学招聘
24届毕业生正式转行留在长沙做主播啦
绥化北林区文员助理
国考报名人数大家都看到了吗?
深圳找工作的看!双休不打卡还 14 薪
66道七台河市公安局辅警招聘面试题答案
2025七台河桃山区事业编联考6月22日面试通
北京景山学校校长面试
干主播?干!干的就是主播!
最新文章
这个要求是不是戴眼镜也可以啊?
国考招录格局:规模稳增下的竞争新态势
七台河新兴区法院招👮♂️!大专可报! 🔹单
福安招聘,双休,五险一金工作摇人啦
黑龙江江国药招人了🎉正式工,不辞退~
东莞理工学院行政岗招聘,今年水放的好大!
凌晨十一点到五点这个时间上班是正规主播吗
26广东省考报名填写不清楚的看这里!
中国邮政社招来喽
绥化市妇幼保健院公开招聘工作人员10名
推荐阅读
深圳校招又新增‼️又有2所学校赴外招聘
在家工作 | 主播招募🚀 经验不限!
无经验小白看过来!教培主播热招中
26国考选岗
建筑安全人集合!岗位推荐!!!
河南省新闻出版学校招聘人事代理16名
谁说带货主播不香的。
没报机构怎么选岗
原来警察有这么多种类
师大专升本招聘
最新招录信息
琼ICP备2025051398号-21
| QQ:888888888 | 地址:地球村88号 | 电话:1888888888 |
首页
搜索
留言
预订电话