时光杂货店零氪不冲榜人才数据解读(详细版)

发布时间:2025-10-22 12:05:22   

时光杂货店零氪不冲榜人才数据解读(详细版)

时光杂货店零氪不冲榜人才数据解读(详细版)

时光杂货店零氪不冲榜人才数据解读(详细版)

时光杂货店零氪不冲榜人才数据解读(详细版)

时光杂货店零氪不冲榜人才数据解读(详细版)

时光杂货店零氪不冲榜人才数据解读(详细版)

时光杂货店零氪不冲榜人才数据解读(详细版)

时光杂货店零氪不冲榜人才数据解读(详细版)

时光杂货店零氪不冲榜人才数据解读(详细版)

时光杂货店零氪不冲榜人才数据解读(详细版)

时光杂货店零氪不冲榜人才数据解读(详细版)

时光杂货店零氪不冲榜人才数据解读(详细版)

时光杂货店零氪不冲榜人才数据解读(详细版)

时光杂货店零氪不冲榜人才数据解读(详细版)

时光杂货店零氪不冲榜人才数据解读(详细版)

时光杂货店零氪不冲榜人才数据解读(详细版)

更新下目前情况,近期没更新是因为退游了一小段时间。
零氪(百灵鸟都没有),不冲榜。
目前 44 级,收入无加成 1 亿出头,人才战力 14.2 亿。

本次更新目录:
人才详情页总数据解读:天赋量,百分比,固定战力
通过一条公式看常见问题:
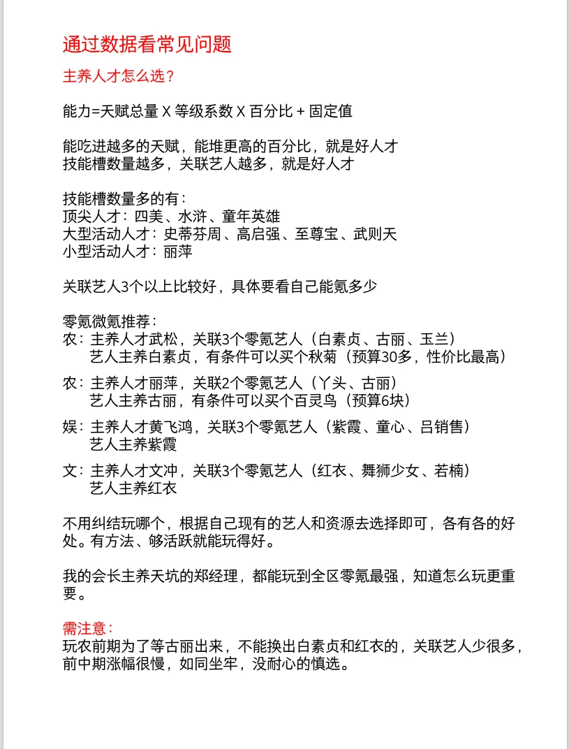
主养人才人怎么选?
人才属性哪个好?
如何判断自己能否转人才?
主要人才如何喂养?
如何安排 5 个二星人才?10 个三星人才?
金色紫色蓝色不同品质的人才怎么升等级?
主养人才天赋道具喂满了,接下来喂谁?
10 亿之后人才卡瓶颈期如何解决?

我写的玩法,比较适合实现当下收益最大化,目标是为了提高总战力,进而提高收入。不是教你打氪佬冲榜的,熟悉的朋友都知道我不冲榜,经常榜前梭哈


如果你是以「人才能力-停车场」为核心的玩法,追求单一属性人才的极致强大,那么这个思路不适合你。每种玩法没有对错,玩得开心就好。

完蛋了一下子写又写多了,我自己看了都晕字
反正也不是啥重要的方法,能看就看吧,不能看拉倒哈哈哈哈哈哈

有问题欢迎评论,随时交流,优先回复评论而非后台,优先回复具体的问题而非模糊的问题。主打分享思路而非固定套路固定方法。
#时光杂货铺

上一篇:凌源月薪6000 vs 北京1.2w,姐妹们帮我选

上一篇:拜托 邯郸的同学一定要刷到啊啊啊

琼ICP备2025051398号-21  |   QQ:888888888  |  地址:地球村88号  |  电话:1888888888  |