手机导航
网站首页
工作
招聘
岗位
猎头
急聘
人才
25年最新苏州社招,教综参考性极强
发布时间:2025-10-22 09:48:04
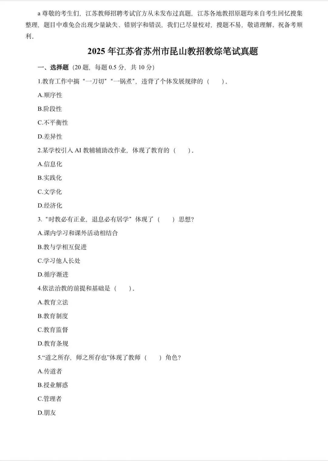
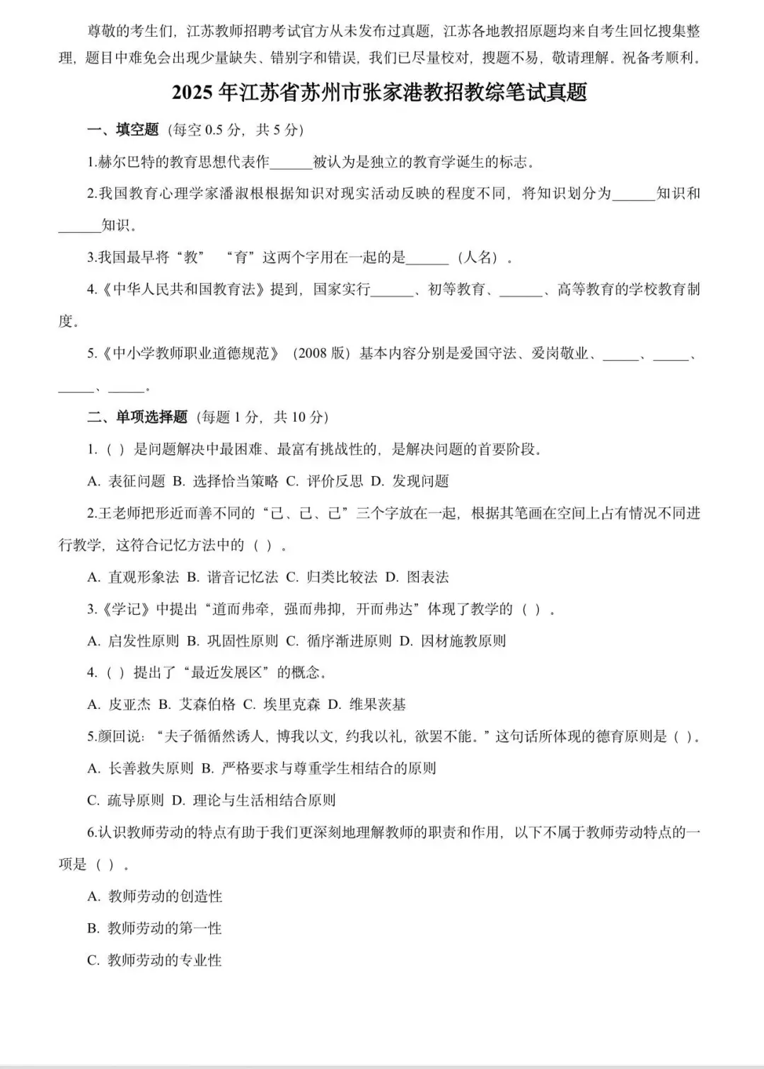
25年最新苏州社招,教综参考性极强
#教师招聘
#教师招聘考试
#教师编制
#教师编制考试
#苏州教师
#苏州教师编
#苏州教师招聘
#苏州教师编制
#苏州教师考编
#苏州教师校招
@小红书创作助手
上一篇:
招两名闲鱼卖货!!
上一篇:
郑州雅迪电电侠招带货主播
热门文章
2025河北人行各分支机构公示(含进面分数)
福建教师编的老师们进!
烟台芝罘区招聘!
六安冷门但意外好进的央国企
第二波【社招】中国资源循环集团招聘公告
淄博双休不卷公司清单!这12家太香了!💥
福州事业单位招聘台江生态环境局~
6k周末双休法休 燕郊运营招人
新华社下属单位捞人,急招!
找工作找的想哭
最新文章
岳阳市直考试时间定了:10/25考!吃住都定
10.15广州必投央国企
秋招一定要去的央国企—小语种类
建设银行北京社招岗位更新
浙大城市学院招聘科研岗117人
长春龙嘉机场招文职!正式合同!
事业编!葫芦岛市绥中县事业单位招聘50人
速投!中信银行社招岗位更新
人才!请留步! 招兵买马,呼唤新人! 我缺人,
郑州雅迪电电侠招带货主播
推荐阅读
别再神化社区工作者
带货主播来来来来来
🔥咸阳隆基|男工专场!月薪6000+ 多个岗位任
今天,北京社会科学院|招录计划开启!
脑子一热,考了社区医院,结果...
有正在增城新塘找工作的宝子同病相怜吗?
月薪8000毁掉太多打工人
渣打SCB内推🙌十月最新岗位总结
招不露脸教育主播
旁边桌说无穷小亮每次来西双版纳都来这吃
社招🔛星巴克各地热招兼职全职❗️
琼ICP备2025051398号-21
| QQ:888888888 | 地址:地球村88号 | 电话:1888888888 |
首页
搜索
留言
预订电话