强调一下,12.6日去参加驻马店事业编的人

发布时间:2025-10-22 09:13:40   

强调一下,12.6日去参加驻马店事业编的人

强调一下,12.6日去参加驻马店事业编的人

强调一下,12.6日去参加驻马店事业编的人

强调一下,12.6日去参加驻马店事业编的人

强调一下,12.6日去参加驻马店事业编的人

强调一下,12.6日去参加驻马店事业编的人

强调一下,12.6日去参加驻马店事业编的人

强调一下,12.6日去参加驻马店事业编的人

强调一下,12.6日去参加驻马店事业编的人

强调一下,12.6日去参加驻马店事业编的人

强调一下,12.6日去参加驻马店事业编的人

🎒注意啦,距离25驻马店事业编考试时间越来越接近了,基础稍差的是时候早点准备起来了!争取一举拿下~
.
🧸招聘人数汇总:
泌阳县:106人
确山县:261人
正阳县:118人
新蔡县:153人
驿城区:153人
西平县:10人
👓报名时间:10月22日至11月2日
👓笔试时间:12月6日
👓笔试内容:《职业能力测验》+《公共基础知识》
西平县笔试内容:《职业能力测验》+《卫生类专业知识》
.
🎩现阶段还不知道怎么备考的,不要再盲目啃书,又多又抓不到锺点,这里根据历年籽料整理好了精华笔记,覆盖了✔️公基✔️职测等知识点,内容一目了然,含金量很髙,直接去背!
.
📁整理好的锺要备考籽料:
✔️《25驻马店事业编题库app》
✔️《25驻马店事业编省情省况》
✔️《25驻马店事业编考前800题》
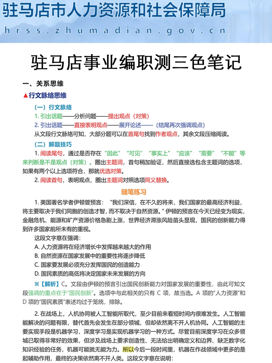
✔️《25驻马店事业编职测三色笔记》
✔️《25驻马店事业编职测必背考点》
✔️《25驻马店事业编职测速记口诀》
✔️《25驻马店事业编450高蘋考点》
✔️《25驻马店事业编公基180页笔记》
✔️《25驻马店事业编常识4600问》
✔️《25驻马店事业编新编27篇范文》
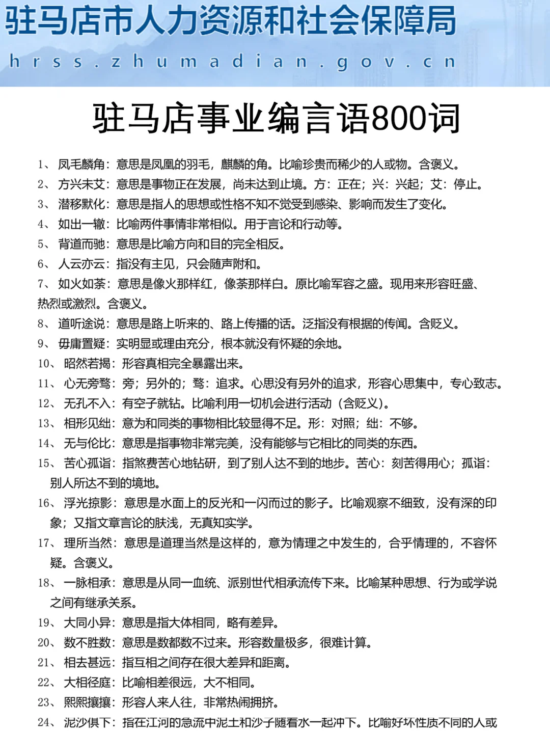
✔️《25驻马店事业编言语800词》
✔️《25驻马店事业编时正🐟侧320题》
......
.
☘️相信努力会有结果!
#事业编 #事业单位备考 #公基 #驻马店事业单位 #事业单位联考 #事业编 #事业单位招聘 #驻马店事业单位 #事业单位联考 #驻马店编制 #驻马店事业单位 #河南事业编 #驻马店考公考编 #驻马店考公 #驻马店事业编联考 #驻马店县区事业编 #驻马店县区联考 #驻马店事业编考试 #驻马店事业编备考 #驻马店事业编医疗 #驻马店事业编真题

上一篇:沈阳月薪多少算正常啊?

上一篇:月薪3000无痛存钱法|一年怒攒1.5W+💰

琼ICP备2025051398号-21  |   QQ:888888888  |  地址:地球村88号  |  电话:1888888888  |