手机导航
网站首页
工作
招聘
岗位
猎头
急聘
人才
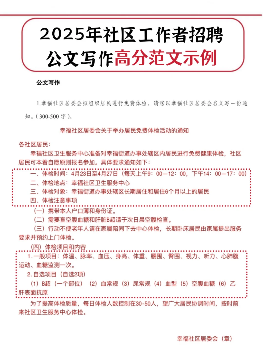
25社区工作者招聘,大概率考这些!
发布时间:2025-10-22 09:09:05
25社区工作者招聘,大概率考这些!
#社区招聘
#社区工作者考试
#社区工作者招聘
#社区工作人员招聘
#社区工作者
#社区工作者笔试
#社区工作者备考
#社区工作者考试资料
#社区工作者面试真题
#社区工作者考试笔记
#社区工作者考试题库
#社区专职工作者
上一篇:
专升本无四级能有offer吗?
上一篇:
河北地矿局招67人!硕士可报!
热门文章
真的好想听女生们的真实月薪!不吹牛不夸大
其实真正的人才引进面试并不是XHS说的那样
社区工作者换届想往上走
1 万月薪算不算高薪?撕开现实:能存下的
2025郑州高新区招聘100名社工面试确认公告
重庆大学秋季双选会
月薪2700|在小县城努力工作给自己一个家🏠
2025山西临汾尧都区社区工作者招聘60人公告
南昌大学双选会招女主播,离谱!
月薪三万,是什么状态?
最新文章
社区工作者,上编捷径!
高校双选会现露骨招聘海报?校方致歉引热议
00年张江男生月入25k|发工资
东胜区社区工作者考试
新疆大学秋招
月薪多少可以在厦门活的很滋润
03年女生在苏州月薪1w3,两年存20w day1
常州工程职业技术学院2025年招聘辅导员7人
2025年合肥市蜀山区社区工作者招聘公告汇总
月薪3000|毕业后我把自己照顾的很好
推荐阅读
📢台江区社区工作者笔试成绩公布!
秦皇岛招聘会来啦!
一个月5w收入,很好奇你们是做什么工作的?
80后在南京创业招人!6000月薪+双休
在潍坊社区干了蛮久了,有想了解真实情况。
少爷,月薪1700少奶奶又买LV了…真的不管管嘛
社会工作的毕业生还是比较难的
四川社保局,月薪5000六险一金 周末双休
好消息:通辽科区要人了;坏消息:直接面试
当干票务一个月挣了5个
邯郸市第一医院招聘150人,来一个帮一个
琼ICP备2025051398号-21
| QQ:888888888 | 地址:地球村88号 | 电话:1888888888 |
首页
搜索
留言
预订电话